近期,行家说通过企查查了解到,乾照光电、兆驰半导体等多家企业均有Micro LED相关专利在近期有进入公布阶段。
SPIRE
THE BEST
01
兆驰半导体:一种Micro LED芯片及其制备方法
6月6日,兆驰半导体公布了“一种Micro LED芯片及其制备方法”的发明专利。
本发明提供一种Micro LED芯片及其制备方法,该方法通过将红绿蓝三色外延层制备在同一个衬底上,然后再依此制备电流扩展层、反射墙、第一电极、布拉格反射层、第二电极及焊盘层,且所述反射墙设置于红绿蓝三色四周,使得红绿蓝三色芯片侧面出光可以通过反射墙反射从衬底面射出,避免了的蓝光外延层吸收绿光芯片的侧面出光,绿光外延层吸收红光芯片的侧面出光,造成绿光芯片和红光芯片的亮度损失。
所述方法制备的Micro LED芯片不需要衬底剥离工艺,降低了衬底剥离工艺所需要的高额成本,同时该方法还可以同时在衬底上完成N个像素点,相当于无限的缩小像素点之间的距离,得到更优秀的显示效果。
INSPIRE
THE BEST
02
兆驰半导体:一种Micro LED芯片及其制备方法
除此之外,5月23日,兆驰半导体还在企查查公布了一种“用于Micro LED的外延片及其制备方法”的发明专利。
本发明公开了一种用于Micro LED的外延片及其制备方法、Micro LED,涉及半导体光电器件领域。用于Micro LED的外延片包括衬底和依次设于衬底上的形核层、本征GaN层、N‑GaN层、V型坑开口层、多量子阱层、电子阻挡层和P‑GaN层;
V型坑开口层包括依次层叠的SiO2岛层、SiO2岛填平层和V型坑开口延伸层;
SiO2岛层包括多个阵列分布于N‑GaN层上的SiO2岛;
SiO2岛填平层包括AlN层;
V型坑开口延伸层为InGaN层和第一AlGaN层交替生长形成的周期性结构。
实施本发明,可提升发光二极管的发光效率,提高抗静电能力,提高发光波长和发光亮度均匀性。
INSPIRE
THE BEST
03
乾照光电:一种LED芯片及其制备方法
5月30日,乾照光电公布了“一种LED芯片及其制备方法”的发明专利。
本发明提供了一种LED芯片及其制备方法,通过将衬底设置具有多个凸起,所述发光结构层叠于所述衬底具有凸起的一侧表面;其中,所述凸起沿第一方向的横截面积逐渐减小;沿第一方向上所述凸起的单位高度所对应的横截面积差值为变化速率,则变化速率和凸起高度的曲线呈“V”形;所述第一方向垂直于所述衬底,并由所述衬底指向所述发光结构。
基于上述设置所获得的凸起形状,使得光在所述凸起形成更全面的反射方向,从而扩大了LED芯片的发光角度;如此,在后续显屏组装时可简化背光设计,尤其适用于微型LED芯片(如Mini LED或Micro LED等)。
INSPIRE
THE BEST
04
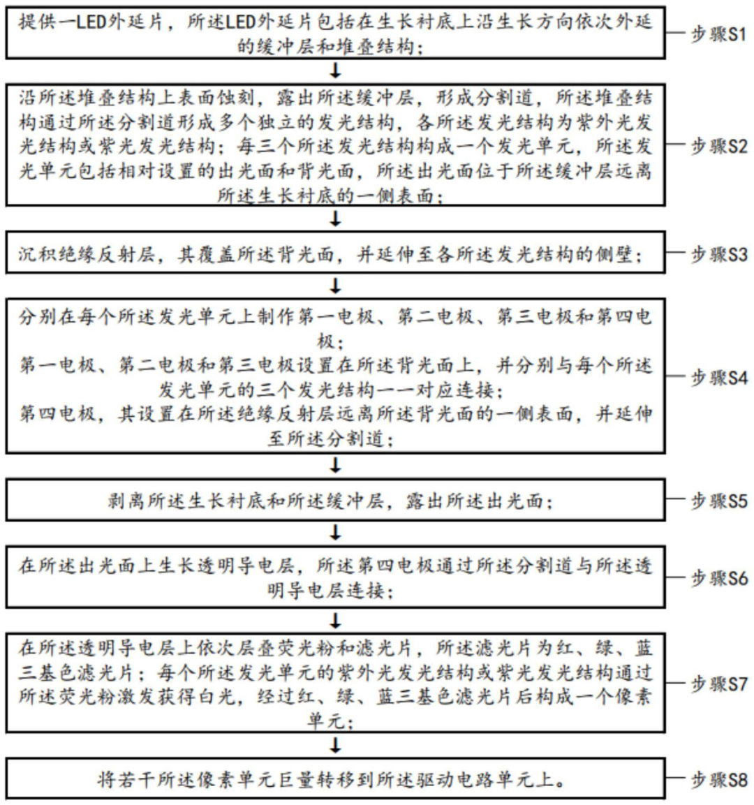
乾照光电:一种Micro LED显示装置及其制作方法
除此之外,5月12日,乾照光电公布了“一种Micro LED显示装置及其制作方法”发明专利。
本发明提供一种Micro LED显示装置及其制作方法,其中Micro LED显示装置包括:驱动电路单元,设置在驱动电路单元上的若干像素单元。
每个像素单元均包括:发光单元,发光单元通过分割道间隔设有三个发光结构,三个发光结构为紫外光发光结构或紫光发光结构,通过荧光粉激发获得白光,经过红、绿、蓝三基色滤光片后,结合控制第一电极、第二电极、第三电极和第四电极,可以实现红、绿、蓝三基色单色控制及其混色控制。
来源:行家说

往/期/回/顾

扫码关注我们
查看更多精彩内容
加入MicroLED交流群
与上万+业内朋友在一起
商业投稿、合作热线:021-33361030

