大数跨境
0
0

2023上半年Mini LED发展浅析

2023上半年Mini LED发展浅析 MicroLEDDisplay
2023-09-11
0
导读:2023年,Mini LED产业发展再升级,产能继续扩充,成本进一步优化,性能持续提升,终端性价比新品不断涌现

在传统LED市场竞争激烈,Micro LED终极显示技术尚未成熟的情况下,Mini LED成为如今LED企业竞相布局的重点技术。


2023年,Mini LED产业发展再升级,产能继续扩充,成本进一步优化,性能持续提升,终端性价比新品不断涌现,并在各显示应用领域加速渗透,可见,Mini LED显示技术发展速度不容小视。



28个Mini LED相关项目进入新状态

据LEDinside不完全统计,截至8月23日,今年已有28个Mini LED相关项目,进入开工、签约、竣工、投产等状态,涉及Mini LED外延、芯片、器件、背板、显示模组、背光模组等。

康佳、创维、鸿利智汇、沃格光电的Mini LED项目相继在今年进入投产、竣工、封顶状态。


其中,总投资达35亿元的创维武汉Mini LED显示科技产业园于4月竣工,项目占地约327亩,主要从事Mini LED背光模组、Mini LED显示终端的研发、制造及销售,项目建成后将形成年产超过240万台的Mini LED显示终端智能化制造基地,同时也将成为创维Mini LED封装及背光模组全国总部。

开工项目上,在年初各地政府多个促进经济消费、社会生产复苏政策的驱动下,包括洲明科技、新视通、京东方、沃格光电、芯瑞达等多个企业在内的共12个Mini LED相关项目在上半年进入开工状态。


其中,京东方的第6代新型半导体显示器件生产线项目,总投资达到290亿元,占地面积约630亩,总建筑面积60.9万㎡,主要生产VR显示面板、Mini LED直显背板等高端显示产品,设计产能约5万片/月,产线预计将于2025年量产。

签约项目上,共有6个项目完成签约落地,投资金额最大的或属东方集团5月签约落地的Mini/Micro LED项目,总投资约10亿元,项目专注于Mini和Micro LED光源及模组研发、生产。


另外,京东方、广东光大、高科华烨等6个项目上半年正在建设当中。


供给端,企业正快速扩产,为Mini LED更大批量的商业化应用做准备。需求端却是消费信心不足、国内外复杂形势等造成的社会经济复苏缓慢,这无疑一定程度上削弱Mini LED的发展力度。尽管2023上半年经济形势不及预期,对LED市场需求造成了一定影响,但LED上下游及终端企业仍看好Mini LED背光、直显技术,并积极推动Mini LED在复杂的大环境下一路前行。


Mini LED背光:需求稳步上升,成本继续下降

Mini LED背光产品已开拓了丰富的应用场景,包含电视、显示器、笔电、平板、VR智能穿戴设备等消费电子、IT产品及车载显示产品。

TrendForce集邦咨询《2023 Mini LED背光新型显示市场分析报告》预计,2023年,Mini LED背光应用产品的出货量将从2022年的1700万台左右增长至2100万台左右。

据LEDinside不完全统计,截至8月23日,今年创维、TCL、三星、东芝等14家企业共发布了32款Mini LED背光电视新品,分区数从200到5184个不等,价格从4500元至28万元不等。


显示器方面,共有17款Mini LED背光新品发布,分区数从336到最高2304个,价格从1899元到11683元不等。


共有8款搭载Mini LED显示屏的笔记本新品发布,价格均较为昂贵,最低约1万元,最高近3万元。


从终端市场来看,Mini LED背光技术在电视、电竞显示器领域的渗透继续加大。从供应链角度出发,今年Mini LED背光产业实际发展情况及需求情况又是如何,Mini LED背光发展的下一站又会在哪?

华灿光电表示,目前公司大部分Mini LED背光产品主要集中采用POB成本型方案,另外还有高端应用的倒装COB方案。

今年上半年,在TV领域,华灿以POB为主的多个Mini LED背光方案逐步起量中。在显示器领域,华灿的Mini LED背光主要以COB形式在电竞与终端旗舰机型推广中。华灿表示,未来将积极推动正装高压产品迭代,打造低成本高效Mini LED背光产品。

国星光电表示,与客户接触的情况来看,上半年,一线品牌客户、中小客户对Mini LED背光关注较高,Mini LED背光需求相较去年有明显提升。上半年,国星还与众多下游企业合作,开发电竞显示器、车载屏、商显、医疗显示屏等终端,部分产品量产订单逐步爬坡当中,部分产品在小批量试跑,下半年将逐步进入量产。

兆驰股份认为,上半年,在供应链降本及显示行业需求触底复苏的背景下,Mini LED需求旺盛,特别是在大尺寸电视上。兆驰光元在显示领域的出货量稳步提升,在电视领域,整体出货远高预期,预计今年Mini LED背光在总销售业绩上的占比将进一步提升。

瑞丰光电看来,Mini LED成本正大幅降低中,上半年下游对于Mini LED背光产品需求持续增加,公司的Mini LED背光在电视、显示器领域的出货量同比实现30%以上的增长,但Mini LED背光需求增长速度仍需加快。瑞丰预计2023全年,Mini LED业绩将大幅增长。

晶科电子表示,公司的Mini LED COB背光技术在笔记本电脑、Pad、MNT、车载显示等具有高质量、轻薄型应用需求领域有着非常好的渗透率。上半年在Mini LED背光领域,电视背光源需求呈现增加趋势,高端的显示器与往年持平。

天电光电指出,上半年,公司的Mini LED在电视、显示的新机种验证需求上有增加趋势,但量产拉货的力道并未明显放大,未来持续看好Mini LED需求爆发。

天电认为,未来更高性比Mini LED产品出现的前提是:各环节材料成本有10%~15%的降幅。天电正通过EMC材料当作封装基板,搭配POB方案,可快速实现高可靠性产品的快速量产。

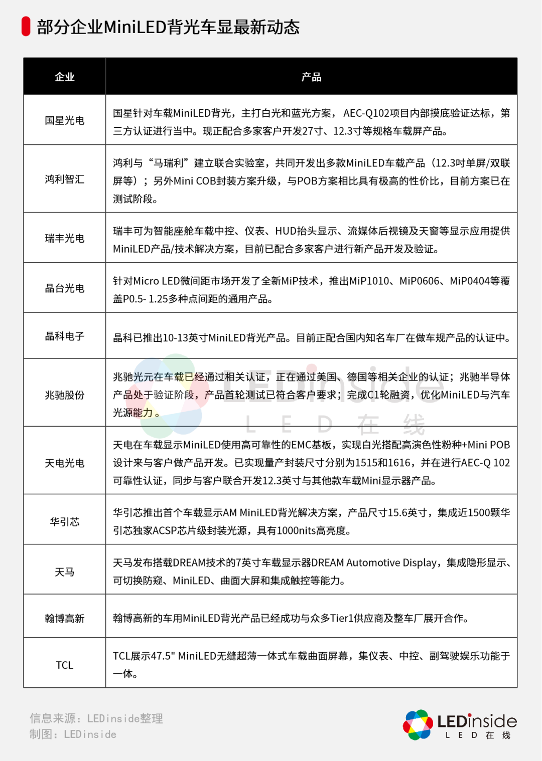
对于Mini LED背光技术的下一步发展,LED企业纷纷指向了车载显示领域。如今Mini LED背光已逐渐应用在各汽车品牌最新车型,如荣威RX5、理想L9、凯迪拉克LYRIQ、林肯航海家等。

今年也有两款新车型相继搭载Mini LED显示屏,其中,理想L7搭载了聚飞光电的Mini LED安全驾驶交互屏;仰望U8搭载了两块23.6英寸Mini LED仪表盘与副驾驶娱乐屏。

Mini LED车载显示应用陆续上车,让企业对其未来发展充满期待。LED企业表示,车企对于Mini LED车载显示产品的优先需求是可靠性,对产品价格的可接受范围较大。另外,LED企业一旦进入车企供应链体系,将形成一定的竞争壁垒,由此预估车用显示是Mini LED背光较具增长潜力的应用市场。

因此,Mini LED背光技术虽在车用显示领域面临着严格的AEC-Q车规认证,以及成本、显示性能等方面的考验,短期未能实现规模应用,不过LED企业已早在布局路上,并在今年有最新进展:


TrendForce集邦咨询预计,2023年在欧美系、中国新能源车厂的推动下,车用Mini LED背光显示器出货量将超50万片,2024年车用Mini LED背光显示器出货量也将不断增加,预计超过130万片。


Mini LED直显:应用场景不断扩展,需求逐步提升

相较Mini LED背光技术在各类电子产品上的应用,Mini LED直显技术重点用于大尺寸显示屏产品上。得益于LED显示屏的丰富应用场景与小间距发展潮流,Mini LED直显技术正从室外大屏、指挥中心大屏等领域,往裸眼3D、xR虚拟拍摄、影院屏、创意显示等多个新兴应用场景逐步拓宽。


对于上半年Mini LED直显产品需求情况,LED企业均表示,上半年,Mini LED直显产品的需求逐步提升,并且Mini LED直显应用场景正在扩大。展望未来,预计Mini LED直显的主要需求来源还是商业显示领域。

华灿光电表示,上半年,下游对直显产品需求逐步有序提升中。公司的扩产能将在今年第三、第四季度陆续释放,预计到时需求将再次提升。华灿认为,未来Mini LED直显增量需求将来自商业显示领域。

据悉,华灿的Mini LED RGB芯片解决了微间距COB直显应用的高灰阶显示问题,具有高对比度、高可靠性及光色一致性好等优势,产品已用于主流Mini LED终端厂商的多个重点项目中。

国星光电表示,公司Mini LED直显产品主要集中应用在P1.0以下间距的监控、指挥、调度中心等;上半年需求主要集中在指挥调度中心应用场景,在高清演播、重要会议场所也开始逐步上量。

目前,国星光电积极开发应用于≤P1.0 超小间距显示屏的新型MIP装架构,成功推出 MIP系列新品,有效解决了Mini LED成品良率、成本、显示效果, 加速Mini/Micro LED 规模化商用进程。

鸿利智汇表示,目前Mini LED直显应用场景主要在会议厅,商业显示,政府项目,公共显示等。尽管上半年市场需求并未有较明显变化,但公司发布了第四代封装技术(高可靠性,高墨色一致性,高对比度等特点),并实现了批量供货。获得了客户认可。预计下半年会有比较好的增长。

赛富乐斯认为,上半年直显产品的需求正在加速增长,这主要体现在应用场景的进一步多样化上。目前公司采用NPQD®️(纳米孔量子点技术)方案制备了蓝光色转换的红光R系列Mini LED芯片,具备与蓝绿光基本一致的可视角度,更好的波长一致性以及芯片随电流变化色彩漂移小等优势。

兆驰股份表示,2023年供应链降本及显示行业需求触底复苏下,Mini LED需求旺盛,有望持续渗透。终端客户主要将Mini LED直显产品用于市政及户内外场景居多。随着未来客户群体的增多,Mini LED直显将不断拓展应用于如监控指挥、高清演播、高端影院、医疗诊断、广告显示、会议会展、办公显示、虚拟现实等商用领域。

据悉,兆驰半导体的RGB直显芯片已量产规格有3*5mil和4*6mil户内正装RGB系列产品,4*8mil、3*6mil倒装RGB系列产品。其中2*6mil是业内最小尺寸,已具备量产能力。

兆驰晶显则专注COB方案,降低Mini LED应用成本,实现Mini LED显示屏的规模化商用。上半年,兆驰晶显拥有600条COB封装生产线,已实现P0.65-P1.87点间距全覆盖。下半年随着后续扩产的1100条COB封装生产线逐步投产,COB产能将大幅提升。


小结

在上半年经济环境较为低迷的背景下,Mini LED技术仍在继续扩大发展规模,产能、技术、应用不断扩张与优化;无论是Mini LED背光还是直显产品,市场需求都在保持稳定增长态势。可以预见,随着未来社会经济逐渐走向上升周期,同时Mini LED全产业链再度升级,Mini LED将继续往各显示产品领域渗透,成为LCD、OLED之后,下一个关键显示技术。

来源:LEDinside

五载硕果、三大领域、一览产业创新 | 2023第六届中国(国际)Micro LED显示高峰论坛正式开启

TCL张少勇:Mini LED五年内将取代LCD

Micro LED外延技术再获突破!实现Micro LED量产落地,“外延片”扮演着何种角色?

扫码关注我们

查看更多精彩内容

 

加入MicroLED交流群

与上万+业内朋友在一起


商业投稿、合作热线:021-33361030



【声明】内容源于网络
0
0
MicroLEDDisplay
横跨LCD、LED和半导体三大领域,覆盖Mini/Micro LED显示终端应用、面板、封装、芯片/驱动IC、材料、装备等上中下游。提供显示行业新闻与技术趋势、分析报告、企业数据等,快速呈现显示行业动态与趋势!
内容 3790
粉丝 0
MicroLEDDisplay 横跨LCD、LED和半导体三大领域,覆盖Mini/Micro LED显示终端应用、面板、封装、芯片/驱动IC、材料、装备等上中下游。提供显示行业新闻与技术趋势、分析报告、企业数据等,快速呈现显示行业动态与趋势!
总阅读949
粉丝0
内容3.8k