文章来源:天风证券,摘自:显示世界
1.Micro LED应用前景广阔
显示技术发展逻辑的两个重要要素是提升显示效果与降低显示功耗,在巨头带动效应下,当技术突破和产能释放相结合时,会迎来显示产业链的革命,今年OLED大爆发即是如此。Micro LED是继OLED之后新一代的显示技术,显示效果与功耗双优,受巨头垂青和布局,相关技术筹备历经多年,有望在新一代手表产品中率先应用,具备成为另一个显示应用爆款的雏形。
1.1.WHATISMicro LED?打造微米级像素间距显示
Micro LED技术是指在一个芯片上集成的高密度微小尺寸的LED阵列,每一个像素可定址、单独由TFT驱动点亮,像素点距离在微米级。
对比Micro LED&小间距LED,灯珠间距是核心差别
小间距LED显示屏由R\G\B三色芯片组成一个灯珠,灯珠经封装后安插在显示屏上。封装灯珠除了芯片外,其他封装材料包括支架、硅胶、固晶胶等,占用了巨大的空间。故目前最小的小间距LED灯珠尺寸在0505,即0.5mmx0.5mm。而Micro LED单个显示单元直接是微米等级的LED阵列,无需对单个显示单元进行封装,而是对整个模组进行封装,故其单个显示单元大小已经可以做到微米级,目前已经有10μmX10μm解决方案。


灯珠大小决定像素间距:0505小间距封装,封装灯珠大小在0.5mm,则它的像素间距极限在0.5mm(如下图左所示)。而10μmx10μmMicro LED,假设由红、蓝、绿三色显示单元组成一个像素,10μm间距的Micro LED显示单元,其像素间距理论上可以做到最小20μm(排列方式如下图右所示)。
小间距LED由于封装间距的限制,很难应用到中小尺寸显示上。如一台55寸电视,如果要做到4K分辨率(4096x2160),则需要像素间距为0.29mm,目前小间距LED难以达到这样的间距。而Micro LED微米级别的像素间距使其可以轻松胜任从中小尺寸显示到中大尺寸显示等各个应用场景。


1.2.Micro LED应用:大屏显示切入利基市场,小屏显示潜在的替代方案
1.2.1.大屏应用:
大屏应用中Micro LED主要竞争对手正是同样定位高端大屏显示的小间距LED。Micro LED相对小间距LED,除了小间距LED也拥有的无拼缝、高亮度等优势外,还拥有可视角度大、亮度对比度更高、画质更好等优势:
1)可视角度大:相较于传统的小间距LED显示屏,由于Micro LED晶片尺寸更小,光学设计上可以使得可视角度更开阔。
2)对比度更高:单一大屏模组上,Micro LED光源占比仅1%,黑色比例高达90%,可以吸收外界光线,达到更好的对比效果。
3)画质更好:支持HDR,拥有十位元色彩深度与更广的色域。


Micro LED价格显著高于小间距LED,判断在细分市场先发力。以索尼CLEDIS显示屏作为参考,110寸Micro LED显示大屏价格在60万美元(等效间距约为1.25mm),而同等间距的小间距LED显示屏价格约为10.7万美元(P1.25)。
未来伴随Micro LED的良率提升,产品量产,预计价格仍有大幅下降空间。我们判断Micro LED显示大屏由于其更出色的显示效果,将率先应用在包括美术馆、高端车展等高端细分领域。

1.2.2.小屏应用:竞争优势突出,次世代显示技术
在中小尺寸显示领域,OLED显示风头正旺,大有取代LCD液晶屏之势,我们判断OLED之所以能受到各大终端厂商的青睐,正是因为其在反应时间、视角、显色性、能耗等领域优于液晶显示。而Micro LED在光效、清晰度诸多指标上优于OLED,仅从技术上看完全有机会取代OLED,有望成为继OLED之后推动显示质量提升的次世代显示技术。

1)高光效,低功耗:OLED和Micro LED均采用主动自发光技术进行显示,唯一的区别是OLED为有机材料自发光;Micro LED采用无机材料自发光。我们从原理角度阐释为何Micro LED发光效率好于OLED。
发光效率又称为外量子效率,由两个因素决定:内量子效率和取出效率。内量子效率是指器件内部由复合产生的辐射光子数与注入器件的电子-空穴对数之比,取决于发光材料本身的特性和发光材料垒晶组成及结构;取出效率则指的是发光器件内部产生的光子,在经过器件本身的吸收、折射、反射后,实际在器件外部可测量到的光子数目。
Micro LED内量子效率优于OLED:OLED以有机物作为其发光材料,而Micro LED则与传统的LED一样,采用无机半导体材料构成PN结。无机材料分子之间带隙宽、化学键强,因此具有较大的载流子迁移率。这意味着电子可以在无机材料中高速通过。而有机材料多是非晶材料,分子间作用很弱,因而载流子的迁移率比无机半导体材料要小得多。电子在迁移的过程中随时会受到来自周围介质的“袭击”而湮灭,因此迁移速度越高,湮灭概率越小,发光效率也越高。从材料结构来看,采用无机发光材料的Micro LED内量子效率优于OLED。
Micro LED取出效率优于OLED:OLED采用多层结构,不同介质之间的折射率不同,因此有机发光层发出的光会被正面结构全反射掉一部分。光从有机发光层出发,40%的光被背部基板吸收,穿过正面各层消耗40%的光,最后的取出效率大约为20%。而Micro LED预期采用出光效率更高的倒装封装工艺,可以避免电极对光线的吸收,同时剥离衬底以后,光线直接出射,解决蓝宝石对出光的影响。据了解采用倒装结构的LED器件取出效率可达20%以上!
高发光效率主要体现在器件的节能性上,据测算在相同的亮度下,Micro LED比OLED约省电50%!(1)对于手机而言,屏幕耗电占整体耗电量可达40%~80%。Micro LED耗电量大约为OLED的50%,LCD的10%。(2)对于智能手表而言,主要耗电量在于CPU和显示屏,如果将智能手表的屏幕从当前的OLED改用Micro LED,手表续航时间有望提升50%,从1天延迟到1.5天。


2)画质好,轻易实现高PPI:
OLED中小尺寸显示屏进行颜色显示一般采用蒸镀技术,通过电流加热/离子加热将红、绿、蓝三色有机发光体轰击至ITO玻璃基板上,采用高精度金属光罩(FineMetalMask)进行颜色对齐。当像素因提高分辨率而变小时,FMM在为像素进行图像成形时会有凹陷的问题,这也是限制OLED分辨率提升的重要因素,且在像素点间距进一步缩小后,实现精准的色素对位变得更加困难。
而Micro LED采用半导体微细加工技术,可以将芯片尺寸控制在几微米,画质提升潜力巨大。以iphone7的4.7英寸屏幕为例,当前屏幕的分辨率为1334×750,PPI为327。若采用10μm间距的Micro LED(10μm是目前业界做到的最小间距),手机可以轻松实现8K\16K显示。
3)超高亮度,强光下实现良好的显示效果:
LED的一大特性便是超高亮度,从大屏来看,户外LED大屏显示亮度普遍在8000nits以上,在阳光直射下也能清晰的看清屏幕上的文字。而OLED屏由于发光材料的限制,发出的光相对更柔和,在户外高亮环境的表现比LED要差。三星note7OLED显示屏亮度为1000nits,已经是最亮的OLED显示屏,与LED超高亮度的表现仍然有差距。
除此以外,Micro LED还有着和OLED屏幕一样高对比度、广色域、高反应速度等优点。高对比度:Micro LED显示上每个像素都是由若干微型LED构成,显示黑色只要对应LED不发光,不会出现传统显示器泛白的现象。LCD的对比度不会超过5000:1,但没有漏光现象的OLED与Micro LED对比度理论上可达无穷,索尼的CLEDIS目前达到1000000:广色域:Micro LED的色彩饱和度可达140%NTSC,而一般LCD显示屏的色域只有65%-75%。反应速度快。反应速度比LCD快10倍,非常适合VR\AR等对反应速度有较高需求的可穿戴设备应用。
1.2.3.看好Micro LED首先应用在智能手机&可穿戴设备等中小屏显示应用场景
高PPI&低功耗,契合智能手机和可穿戴设备应用
中小尺寸面板应用在手机、可穿戴设备等,一方面近距离下画质改善能使用户体验改善;另一方面移动设备续航能力越来越受到用户的重视。这两个需求完美契合Micro LED的特点。
自从苹果发布了视网膜屏幕以来,手机厂商对于屏幕质量的重视程度与日俱增,以今年发布的主要机型来看,PPI普遍超过了去年九月的IPhone7的327,其中三星旗舰Galaxynote8达到515。Micro LED可以更轻松的实现高清显示。而对于智能手表,对PPI要求高的同时,由于经常要在室外使用,对屏幕亮度也有着较高需求。Micro LED更易实现高亮显示,也更契合智能手表的应用需要。
续航问题是当下手机行业的一大痛点,提升屏幕质量和手机性能等方面都意味着耗费能量的增多。大多手机需要一天一充,从网络上的评测可见,保持200nits屏幕亮度下,大多手机撑不到10个小时。屏幕耗电占据整体耗电量可达40%~80%,低功耗技术可以大大延伸手机使用时间。对于智能手表而言同样如此,目前苹果手表续航也仅有18个小时,谁也不想在运动途中\室外手表没电,提高手表续航能力符合大众需求!
以智能手机和可穿戴设备为代表的中小尺寸应用若引入Micro LED显示,将带来行业的又一次震动和轮转。原因在于Micro LED节能效果更优于OLED。中小尺寸显示应用快速发展,尤其是存量规模巨大的智能手机市场需求变动——追求显示效果的同时致力于提高手机续航时间,引发面板的结构变动和品质提高。


低延时&视觉模拟,契合VR设备应用
目前以SonyPlaystation和微软OculusRift为代表的主流VR设备分辨率一般为2K,在近距离接触人眼的VR头显中,2K的分辨率还是可以看到图像像素边缘的“锯齿感”。对于人眼而言,人眼的视角在1度能只能看到60个像素,所以对于人眼在水平和垂直各1度的小方块里需要有60*60个像素,以达到视网膜界别体验。人在双眼水平方向具有120度视角,垂直135度视角,整个视野范围人眼的像素极限是1亿1600万像素,对应分辨率要达到16K才能实现无锯齿显示!采用Micro LED,一方面采用20微米间距灯珠即可使头显设备实现16K显示,另一方面,Micro LED采用像素级定址、各个单独驱动的方式,采用眼球追踪技术,可以着重渲染人眼聚焦的范围,更适合于实现局部分辨率的强化和背景的虚化,模拟真实人眼视觉效果!



Micro LED在纳秒级别的响应速度保证低余晖显示,降低延时。显示器上的像素点被点亮的时间为余辉时间,LCD屏由于背光源发光,像素点在每一帧都是被点亮的,称为全余晖屏。余晖会导致视觉效果产生拖尾现象,从而使人产生头晕。为了降低余晖,除了提高刷新率外,就是增加反应速度。VR设备延时的最主要原因是显示屏延时,占比达60%以上。Oculus的总延时为19.3ms,其中显示屏延时为13.3ms。Micro LED响应速度媲美OLED显示,有望将显示屏延时降至当前的十分之一。故我们认为Micro LED是应用在VR器件商的优异屏幕选择。


1.3.龙头布局,产业链推进加速,Micro LED商用在即
1.3.1.终端品牌,索尼&苹果先发制人
LED显示屏由商业显示过渡向消费级显示。LED显示技术逐渐从商业级显示切入消费级显示,其已经吸引了苹果和索尼这两家追求技术极致的消费电子巨头,在该技术的发展历程扮演着引导者的角色。索尼和苹果在LED显示领域代表两大技术与应用方向:
索尼瞄准大屏应用
l索尼瞄准以商用显示及高端家庭影院为代表的大尺寸Micro LED显示。目前索尼220英寸4KMicro LED显示屏售价为1.2亿日元,约合700万人民币。索尼也将继续发力Micro LED技术在电视大屏领域的应用。Micro LED微型化技术何时进入应用量产阶段,备受业界关注,日前,Sony在美国消费电子展(CES)推出最新的CLEDIS大型显示器,凸显Micro LED在商用显示器市场即将开启新战场。
苹果布局Micro LED中小尺寸显示
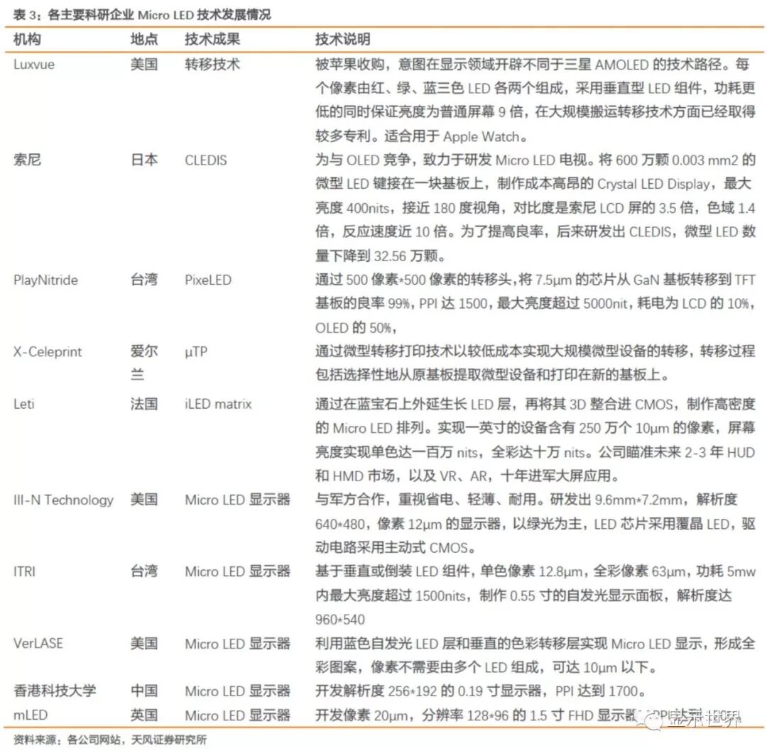
l苹果瞄准的则是以手表、手机为代表的中小尺寸显示,其运用到的技术正是Micro LED技术,即LED的微缩化与矩阵化技术。为了使LED显示屏在手机、手表上也保持较高的分辨率,Micro LED灯珠间距需要远小于小间距屏:Micro LED灯珠间距在1-100μm,其间距是当今最先进的P0.7小间距显示的1/700-1/7!Micro LED采用的技术手段也与传统的小间距LED完全不同,摒弃了传统的LED芯片封装->贴合基板->显示的形式,采用芯片“无封装”结构,通过转移技术将裸芯片直接连接于基板上。Micro LED概念最早由初创公司luxvue提出,苹果于2014年5月收购luxvue,并于2015年4月于台湾龙潭设厂研发,完成对Micro LED的技术储备。


为什么苹果要布局Micro LED?目前中小尺寸显示屏的发展趋势是从LCD液晶屏向OLED屏发展,而OLED又是三星一家独大,从技术储备上看,苹果并不占据优势。从苹果的战略角度而言,布局Micro LED,可以减少在显示屏领域对三星的依赖,因此我们预计苹果一旦Micro LED技术成熟,苹果将会有意愿将其应用到其消费电子产品领域。从过往的经验而言,苹果若在AppleWatch引入Micro LED,并最终延伸到手机屏,将会引发效仿效应,Micro LED或再次引领一轮消费电子流行潮流。
1.3.2.核心技术日渐成熟
Micro LED技术逐渐成熟:Luxvue作为Micro LED的“创始人”,已经储备了60多项涵盖从mircoLED驱动、电极结合、批量生产的相关专利;Leti开发的单色Micro LED屏幕亮度已经达到百万nits;X-celeprint推出转印方案,解决Micro LED核心技术难题,灯珠转印问题。伴随Micro LED技术日渐成熟,其商用化进程也有望急速推进:根据TrendForce预计,Micro LED应用将率先从小尺寸引入市场,在2018年配有Micro LED的智慧型穿戴装置(智能手表)就有希望实现量产。


1.3.3.内生外延,产业链上下游加码Micro LED投资
Micro LED资本投入提速,产业链上下游从终端、芯片、屏幕等各个企业通过内生、外延等方式积极开发Micro LED成品:芯片端,LED芯片巨头晶电、三安、日亚化、隆达、华灿都在积极布局Micro LED技术。应用端,苹果&索尼积极推进Micro LED产品落地。而面板大厂夏普(鸿海)也开始发力Micro LED,公司透过子公司CyberNet投资约资1,000万美元取得Micro LED相变转移技术领先企业eLux45.45%股份,届时泛鸿海集团将成为eLux最大股东。产业链上下游对Micro LED投资热情高涨,我们认为Micro LED产品落地时间将提速。

1.3.4.MiniLED技术突飞猛进,推进Micro LED商用进程
MiniLED技术近半年在业界引爆热潮,被视为OLED到Micro LED的过渡技术。相比于Micro LED,MiniLED技术难度低些,更容易实现量产,并且可以大量开发液晶显示背光源市场,产品经济性更佳。2017年,晶电、隆达电子、三安光电等大厂相继布局,推动MiniLED技术突飞猛进。
群创光电积极投入MiniLED背光面板,由于MiniLED在色彩对比性以及锐利度均可与OLED匹敌,因此群创积极投入MiniLED背光技术,大陆手机品牌厂包含华为、小米均与群创共同合作设计产品,今年今年下半年开始供应,进入量产。同时,值得一提的是,群创光电深耕多年研发主动式次毫米发光二极体(AMMiniLED)技术,作为Micro LED问世前的中期战略产品。在2018年美国消费性电子展(CES)中,群创所开发的第一个AMMiniLED车用面板,也正式于全球首度公开亮相。群创此次展出具有数千调光区域的10.1英寸AMMiniLED产品,有别于其他厂商研发的MiniLED,群创差异化技术在于采用TFT形成的主动式矩阵电路(ActiveMatrix,简称AM)来驱动MiniLED,相较传统LED背光源驱动电路架构需使用过多元件的MiniLED,AMMiniLED性能优势强,且较非AMMiniLED更具有价格竞争优势。在此次大会中,LGDisplay首次公开展示65英寸UHD可卷曲电视和55英寸透明显示产品、松下推出两款率先支持HDR10+标准的OLED电视。
从MiniLED到AMMiniLED,MiniLED技术的迅速发展定将加快Micro LED的发展进程。
2.Micro LED显示技术解析——灯珠转移技术是核心
2.1.Micro LED三种工艺,预计薄膜转移技术最快应用
Micro LED技术工艺按照实现方式的不同,可以分为芯片级焊接外延级焊接和薄膜转移三种:
芯片级焊接(chipbonding):将LED直接进行切割成微米等级的Micro LEDchip,再利用SMT技术或COB技术,将微米等级的Micro LEDchip一颗一颗键接于显示基板上。
外延级焊接(waferbonding):在LED的磊晶薄膜层上用感应耦合等离子离子蚀刻(ICP),直接形成微米等级的Micro-LED磊晶薄膜结构,再将LED晶圆(含磊晶层和基板)直接键接于驱动电路基板上,,最后使用物理或化学机制剥离基板,仅剩Micro-LED磊晶薄膜结构于驱动电路基板上形成显示像素。
薄膜转移:通过剥离LED基板,以一暂时基板承载LED外延薄膜层,再利用感应耦合等离子蚀刻,形成微米等级的Micro LED外延薄膜结构;或者先利用感应耦合等离子离子蚀刻,形成微米等级的Micro LED外延薄膜结构,通过剥离LED基板,通过暂时基板承载LED外延薄膜结构。

目前以索尼为代表的Micro LED大屏应用主要采用芯片级焊接的方式;而苹果则在推动薄膜转移技术,该技术作为中小尺寸显示更为合适。在此我们仅对苹果拟采用的薄膜转移技术作介绍:Micro LED薄膜转移技术流程可以简单描述为1)Micro LED芯片制备;2)Micro LED芯片转移;3)搭载TFT基板和驱动IC,既而完成产品封装。
2.2.Micro LED芯片制备,倒装工艺是大趋势
Micro LED芯片制备流程与传统LED芯片类似,仅以蓝绿光芯片为例介绍生产流程:通过在蓝宝石衬底材料上进行PSS图形衬底、LED外延生长、芯片加工处理等技术环节,出产LED芯片。Micro LED芯片从尺寸上相对普通LED芯片小得多(几微米),但是现有的刻蚀技术完全可以处理微米级别的芯片,从技术上并不存在特别大的难点。以下仅对LED芯片生长的各环节作简要介绍:
Ø蓝宝石衬底生长外延片(蓝绿光LED正装芯片)
首先对蓝宝石材料进行PSS图形化衬底,该步骤的目的是通过在蓝宝石衬底表面上刻蚀出规则排列的圆锥体来实现光在衬底内的多次反射,从而达到芯片外部光的取光效率的提升。此后在PSS层上依次生长非掺杂缓冲层(U-GaN)、N型氮化镓(N-GaN)、有源层(MQWs,多量子阱)、P型氮化镓层(P-GaN)。
图19:图形化蓝宝石衬底(PSS工艺)

图20:蓝宝石衬底上生长外延片

ØLED芯片处理
LED外延片再经过一系列光刻、台阶刻蚀、ITO蒸镀、电极制作、保护层蒸镀、衬底减薄、背镀反射层等工艺,形成LED芯片结构。

Micro LED极有可能采取倒装LED芯片工艺
LED芯片结构分为正装结构,垂直结构和倒装结构。由于垂直结构应用较少,此处仅讨论正装结构和倒装结构。相对正装LED芯片,倒装LED芯片自下而上分别为蓝宝石衬底、N型GaN层、有源层、P型GaN层、金属层、P电极和N电极。倒装结构与正装结构主要差别:1)倒装芯片正负电极可以设计在一个平面上,使连接更方便;2)LED倒装芯片电极与电极间不需要金线连接,正负极直接与基板接触,结构更简单,且可靠性提高;3)剥离蓝宝石基板,取光效率增加。
Micro LED后续制作过程中(参看下一节),将通过转移技术,使芯片的正负电极直接与基板连接。由于芯片尺寸非常小,留给正装芯片的引线布线空间不足,故我们预计Micro LED将更可能采用电极和基板直接键合的形式,这个形式就非常类似于芯片的倒装封装结构,只是芯片倒装封装结构是封装一颗灯珠,而Micro LED显示屏是将数颗Micro LED灯珠先与基板直接连接,再进行封装。
从芯片角度看,直接将芯片的正负极与基板连接,当然可以把正装芯片倒过来,用正装芯片实现倒装封装形式。但是1)正装芯片的p电极和n电极不在一个平面上,要用正装芯片实现倒装封装,需要制作特殊的金属凸点,使不在一个平面上的p电极和n电极与基板相连;2)此外正装芯片包含金线,本身结构也更复杂,影响LED灯珠的出光效果。我们预期Micro LED将采用正负极在一个平面上,且出光效率更高的类倒装芯片结构。而除了倒装结构外,垂直结构LED芯片也比较适合做为Micro LED,在此不作展开。


2.3.Micro LED芯片转移工艺:Micro LED工艺最难点
2.3.1.Micro LED芯片转移技术介绍
Micro LED芯片为何要转移?传统的LED显示屏在芯片切割完毕后,直接对整颗LED灯珠进行封装,驱动电路与芯片正负极连接,驱动封装好的灯珠;而Micro LED在光刻步骤后,并不会直接封装,这是由于封装材料会增大灯珠体积,无法实现灯珠间的微距。需要将LED裸芯片颗粒直接从蓝宝石基板转移到硅基板上,将灯珠电极直接与基板相连。
目前Micro LED转移的技术有范德华力、静电吸附、相变化转移和雷射激光烧蚀四大技术。其中范德华力、静电吸附及雷射激光烧蚀方式是目前较多厂商发展的方向,但是elux的专利布局是在相变化修复及转移的技术方面,较其他公司的转移技术有着不同之处。
Luxvue采用离子薄膜转移技术进行Micro LED的灯珠转移,首先将灯珠金属层与临时基板进行贴合,通过范德华力、静电吸附及雷射激光烧蚀等方式以吸附Micro LED灯珠。此后,通过物理或化学腐蚀的方法,除去蓝宝石基板,仅保留此前光刻后成型的Micro LED灯珠。之后将生成好的灯珠向硅基板上转移,完成Micro LED显示屏的制备。


2.3.2.Micro LED芯片转移难点逐步攻克,技术稳步推进
整个流程听上去很简单,但是整个转移的过程却有很多的难点:
1)Micro LED芯片需要进行多次转移(至少需要从蓝宝石基板->临时基板->硅基板),且每次转移灯珠量非常大,对转移工艺的稳定性和精确度要求非常高。
2)对于RGB全彩显示而言,由于每一种工艺只能生产一种颜色的灯珠芯片,故需要将红色、蓝色、绿色灯珠芯片分别进行转移,需要非常精准的工艺进行灯珠的定位,极大的增加了转移的工艺难度。
2.3.3.Micro LED彩色化——批量转移
市面上已经有较为成型的灯珠批量转移技术:美国企业X-Celeprint针对芯片转移工艺,已经成功的推出了μTP技术,利用该技术可以将大量小型器件(如Micro LED灯珠)在同一时间内进行精确移动。μTP技术简单的来说,就是使用弹性印模结合高精度运动控制打印头,有选择的拾取微型元器件的阵列,并将其打印到目标基板上。该技术可以通过定制化的设计实现单次拾取和打印多个器件,从而短时间内高效的转移成千上万个器件,这项工艺流程可以实现大规模并行处理,实现批量Micro LED转移。

2.3.4.Micro LED彩色化的替代方案
由于采用3色LED灯珠进行转移较为复杂,市场上诞生了诸多Micro LED替代方案:如Leti推出的iLEDMatrix采用量子点进行全彩显示,此种方法主要是利用紫外Micro LED发出的光来激发红绿蓝三色的发光介质,如荧光粉或量子点,产生不同颜色的光,并进行配比实现全彩色。这种方式只需要单色LED灯珠即可实现全彩显示,简化LED灯珠转移过程。白光LED+量子点技术或在全彩LED技术成熟前,成为一种良好的替代方案。其他的Micro LED彩色化方案还包括光学棱镜合成法等。
2.4.Micro LED驱动方式:主动+被动
类似于LCD显示屏,Micro LED驱动方式也分为被动矩阵驱动方式和主动矩阵驱动方式(TFT)两种结构。LED电极通过金属键合工艺实现与硅基的CMOS驱动背板连接。在被动式矩阵驱动方式中,由一组水平像素共用同一性质的一个电极,一组垂直像素共用同一性质的一个电极,组成矩阵型结构,制作成本和技术门槛较低。在主动式矩阵驱动方式中,将像素的阴极共用N型GaN层形成连接,所有像素的阳极与硅基CMOS驱动背板进行金属键合,形成每个像素单独寻址、独立控制。


3.Micro LED替代谁是赢家?芯片企业迎产业链整合良机
3.1.Micro LED带来全新应用场景,大幅打开芯片企业增长天花板
我们假设到2019年Micro LED开始在智能手表中渗透,2019-2021年渗透率分别为20%,30%和50%;2020年Micro LED开始在VR/AR设备中渗透,2020-2021年渗透率分别为20%和30%,暂时先不考虑智能手机中Micro LED的渗透。我们在以下模型中假设智能手表采用4K屏幕,对应800万颗Micro LED(rgb像素);VR/AR设备采用8K屏幕,对应3300万颗Micro LED。
我们测算2019-2021年全球Micro LED消耗量,等效两寸晶圆片数量分别约为87万片,327万片和488万片。考虑2016年全球消耗的LED两寸片为8000万片,到2021年Micro LED对芯片需求占到当前整个LED芯片年需求的5%左右。对应LED产值约80亿元/年。
而如果智能手表和VR/AR设备中实现Micro LED100%渗透,则将消耗超过1400万片2寸片/年,占当前整个LED芯片年需求的20%左右。对应LED年产值超过200亿每年!

3.2.Micro LED重塑产业链
Micro LED对产业链的拉动作用与小间距LED有所不同。从产业链端来看,小间距LED和Micro LED的产业链上游均为外延片生长和芯片制造环节,但是中游和下游产业链上,小间距LED和Micro LED不同。1)中游:小间距LED的中游为传统的LED封装,现在一般采用无引线的smd封装形式;Micro LED无需对单个LED芯片单独封装,灯珠通过转移技术直接嵌于基板上,既而对整个基板进行封装。2)下游:小间距LED屏幕直接采用驱动电路连接各个灯珠进行驱动,而Micro LED显示屏则类似OLED/lcd显示屏的驱动方式,采用驱动芯片+TFT基板方式进行驱动。

3.3.LED芯片企业是Micro LED升级浪潮中的最大受益方
一方面,从Micro LED成本构成看,芯片成本占绝大部分。我们在3.1节就测算过Micro LED在智能手表和VR/AR领域完全渗透后,就将打开200亿/年的芯片市场,相当于现有市场需求增加20%以上。LED芯片企业将成为Micro LED最大受益方!
而除了灯珠需求大幅增长外,我们认为芯片企业还有其他的发展机会!LED芯片企业或更多的参与到micro芯片中下游产业链:Micro LED取消了传统灯珠封装环节,上游芯片外生长和中游芯片转移联系极为紧密,上游企业完全有可能参与后端转移、封装工艺!取代传统封装企业的地位。从现在的实际情况来看,包括三安、瑞丰、晶电等都在通过外延、内生的方式布局Micro LED转移技术。
3.4瑞丰光电
“瑞丰光电”11年在深交所上市,是国内LED封装首家上市企业,国家半导体照明技术标准工作组成员单位、国家半导体照明工程研发及产业联盟成员单位、国家863课题承接单位、深圳市首批国家级高新技术企业、深圳市LED产业标准联盟理事单位。
3.4.1国内LED封装领军企业,新产品多元化布局
瑞丰光电成立于2000年,专业从事LED封装及提供相关解决方案的国家级高新技术企业,也是国内封装领域领军企业,公司2002年建立国内第一条SMDLED封装生产线,是国内最早从事SMDLED封装的企业之一,是国内SMDLED封装领域的先行者及LED封装领域的技术领先者公司。2016年公司营收突破十亿元大关,实现营收11.8亿元、净利润0.5亿元;2017年公司业务仍保持较高增长势头。2018年1月31号发布第1次2017年年报业绩预告,公司业绩预增,预测:净利润约12100.95万元~13600.56万元,变动幅度为:142%~171.99%。


主营业务
公司专业从事LED封装业务,业务模式是从上游三安光电等LED芯片供应商采购芯片并按照客户需求进行定制化设计和封装以及产品制造,下游主要包括照明和LCD显示屏的背光源两大类。照明和中大尺寸LED背光源占公司主要收入结构,2016年照明LED和中大尺寸LED产品收入占比分别为46%和45%,合计超过90%收入贡献,目前小尺寸LED背光产品收入规模很小。
公司产品丰富,技术领先,与LED产业链各公司均保持持续良好的合作关系,全球LED巨头欧司朗和飞利浦、国内LED照明品牌欧普、国内三大TV品牌海信、创维、TCL等均是公司长期合作伙伴和稳定客户。
布局新产品
在原有传统LED照明和背光业务的基础上,公司积极布局下游高成长的新产品和新市场,主要包括汽车LED照明和激光投影等领域,2017年H1公司LED新产品收入规模1.09亿,实现超过400%的增速,收入占比14%,发展迅速。


3.4.2LED行业供需结构优化,公司盈利能力有望提升
LED照明市场前景
我国LED产业是全球的重要市场,目前我国LED行业市场规模近5000亿元,过去5年CAGR接近30%。目前LED下游需求中,背光市场基本接近稳定,照明市场将是未来驱动全球LED产业规模增长的主要因素;根据Digitimes数据,2016年全球LED照明市场渗透率为31.3%,仍处于较低水平。

随着未来LED照明渗透率的持续提升,全球LED照明市场规模将持续稳定增长,根据咨询机构ZionMarketResearch数据,2016年全球LED照明市场规模为260亿美元,预计到2022年将增长到540亿美元,未来5年行业平均增速超过12%,仍属于持续高增长成长性行业。
随着过去几年大陆政府对LED芯片投资的巨额支持,我国LED芯片产能规模飞速发展,已经全球最大产能所在地:根据LEDinside数据,2015年大陆LED芯片产能占全球47%,其次是台湾和日本,按照近两年各家LED芯片厂的产能扩张规划,到2017年年底,大陆LED芯片厂产能全球份额进一步提升到54%。
凭借下游巨大的LED应用市场和上游成熟的LED芯片供应基础,我国LED封装市场全球占比非常高,根据LEDinside统计数据,2015年我国LED封装全球份额已经超过70%,并且随着国内公司规模的扩张和海外公司的逐步退出,我国LED封装的全球话语权将进一步提升。
供需改善+集中度持续提升,产业链盈利能力改善我国LED产业国内的竞争环境和结构在持续优化,主要体现在我国LED芯片和LED封装的行业集中度的持续提升。
2016年我国LED芯片前三大供应商分别是三安光电、华灿光电和澳洋顺昌,2016年分别占全国产能27%、13%和3%,CR3=43%,龙头凭借资金、客户等优势积累得以存活,行业集中度显著提升。上游芯片企业的格局稳定也导致了价格波动收敛、日趋平稳。
LED封装技术壁垒和投资门槛均低于LED芯片环节,我国LED封装行业企业经历过12-14年的扩张,随着行业增速的回落、竞争的加剧,我国LED封装行业进入洗盘阶段,行业竞争结构得到优化。

目前LED封装环节面临上游供应商集中化的趋势和下游产品降价压力,我们判断LED封装行业里中小公司将面临严峻压力,而行业内领先公司的规模优势和成本优势将愈发突出,将持续受益于行业供给结构改善,从而能够在相当程度上缓解所面临的压力,保证公司盈利能力的稳定改善。
瑞丰光电在LED照明和封装领域均深耕多年,作为国内规模和技术领先的LED封装企业,我们判断未来2-3年LED封装行业的竞争格局的优化将提升公司整体综合竞争力以及盈利能力。
3.4.3与深创投战略合作,长期发展前景可期
2017年7月,公司与深创投签订战略合作协议,双方利用各自优势,基于双方对LED产业未来发展趋势的认同,双方规划在如下领域重点进行产业整合:
(1)寻求全球LED照明产业重构机遇,借助双方产业和资本杠杆在全球范围内寻求投资并购机会,提升公司行业竞争力;
(2)重点关注车用照明相关产业链,在国内外市场寻求投资并购或合作机会,加快公司在车用LED照明和智能驾驶相关领域的生态布局,协助公司在细分领域做大做强;
(3)建立新一代半导体相关技术领先优势,如激光光源、Micro LED等相关技术,在全球范围内寻求项目和技术合作机会,加快公司在此类领域的战略性突破。
3.5三安光电
3.5.1主营收入持续提升,龙头地位无可撼动。
三安光电公司是目前国内成立最早、规模最大的全色系超高亮度发光二极管外延及芯片产业化生产基地,是国家发改委批准的“国家高技术产业化示范工程”企业、国家科技部认定的“半导体照明工程龙头企业”,承担国家“863”、“973”计划等多项重大课题,并拥有国家级博士后科研工作站及国家级企业技术中心。
公司2017年度业绩预告,实现归属于上市公司股东净利润为3.15亿元—3.25亿元,同比增长45.39%-50.00%。2012年至2017年,公司的营收和净利润稳步增长。近三年的净利润同比增长率更是连创新高。业绩增长主要由于下游需求强劲,新增产能逐渐到位,并且公司是行业龙头,在规模、毛利、净利方面都处于领先地位。


公司主营
三安主要从事LED芯片的研发,生产和销售,其超高亮度LED芯片具有国际领先的性能。主导产品有LED道路照明系列、LED工业照明系列、LED室内照明系列、LED光源系列等100多个品种。无论是产品范围还是市场占有率,三安都是该领域的龙头企业。
其主营业务保持高速增长,2016的营收中,芯片、LED产品占到了89.46%,在2017年的利润预测公告中,公司也表示,报告期内,LED需求旺盛,致使公司2017年度实现的归属于母公司所有者主营业务净利润比上年同期有较大幅度增长。

化合物半导体业务稳步推进
三安此前已投资建设6寸GaAs和GaN线,已经具备GaAsHBT/pHEMT和GaNSBD/FET方面的技术实力。在消费电子射频器件和IC占比逐渐加大的背景下,三安光电的GaAs、GaN业务将迎来巨大的发展机遇。
2017年12月公司公告称:公司与福建省泉州市人民政府和福建省南安市人民政府签署《投资合作协议》的议案。根据协议约定:公司拟在福建省泉州芯谷南安园区投资注册成立一个或若干项目公司,投资总额333亿元。全部项目五年内实现投产,七年内全部项目实现达产,经营期限不少于25年。产业化项目为:1、高端氮化镓LED衬底、外延、芯片的研发与制造产业化项目;2、高端砷化镓LED外延、芯片的研发与制造产业化项目;3、大功率氮化镓激光器的研发与制造产业化项目;4、光通讯器件的研发与制造产业化项目;5、射频、滤波器的研发与制造产业化项目;6、功率型半导体(电力电子)的研发与制造产业化项目;7、特种衬底材料研发与制造、特种封装产品应用研发与制造产业化项目。达产后预计年收入达270亿,接近目前公司年收入的3倍,化合物半导体业务的稳步推进,势必会成为公司成长新的增长极。
3.5.2LED行业集中度提升,龙头有望持续高增长
据相关上市公司年报披露数据,2016年我国LED芯片前三大供应商分别是三安光电、华灿光电和澳洋顺昌,2016年分别占全国产能27%、13%和3%,CR3=43%,按照目前国内各家LED芯片厂的产能扩张规划,各家份额均有显著提升,排名前三的三安、华灿、澳洋三家的集中度持续提升,预计到2018年该三家公司全国份额分别为31%、24%和16%。并且CR3超过70%,主要由于前期行业激烈竞争,价格战后中小厂商被大幅挤出,而龙头凭借资金、客户等优势积累得以存活,行业集中度显著提升。上游芯片企业的格局稳定也导致了价格波动收敛、日趋平稳。三安龙头地位更加牢固。在集中度持续提升趋势下,三安的毛利会相对稳定,新增产能将在未来持续释放,公司业绩有望维持高增长。

3.5.3与三星战略合作,有望引领未来市场
公司于2月6日发布公告:全资子公司厦门三安光电有限公司(以下简称“厦门三安”)于2018年2月5日与SamsungElectronicsCo.,Ltd.(以下简称“三星电子”)签订了《预付款协议》,合同约定:为了建立长期的商业合作关系,三星电子将支付厦门三安1,683万美元预付款,以换取厦门三安产线生产一定数量的用于显示产品(“显示屏”)的LED芯片,若三星电子每月的订单量有可能超过协议约定的最高数量,双方将提前讨论扩产的条件。厦门三安和三星电子将持续讨论Micro LED战略合作,待厦门三安达到大规模量产产能时,三星电子将考虑厦门三安作为首要供应方,并协商探讨一个双方都可以接受的供应协议。通过此次战略性合作,三星电子期望可以确保战略性的、稳定的供应方,厦门三安期望可以引领Micro LED市场。
(1)三安作为全球的Led芯片的龙头企业,资本会更加向其集中。据LEDinside统计,三安光电在全球的市场占有率为17%,行业集中带来的市场占有率提升将进一步明显,预计未来达到40%的占有率。我们认为公司将充分享受市场占有率提升带来的红利。
(2)此次与三星在Micro LED方面战略合作,体现了三安光电在Micro LED和MiniLED长线的布局。早在2017年6月,三安光电在全景网回复投资者提问时表示,Micro LED是未来的重点发展方向,公司在一两年前就开始在研发。据测算,Micro LED在背光和显示屏领域有10倍于目前市场的需求,有望为三安打开一片蓝海市场。
4.投资建议
Micro LED市场启动,对LED芯片需求成倍增加,直接利好LED芯片厂!首推国内LED芯片领跑企业,积极储备Micro LED技术的三安光电、瑞丰光电;建议关注华灿光电。

更多Micro-LED显示资讯,请关注我们!

