随着Mini LED 显示技术的迅速发展,Mini LED 显示产品已开始应用于超大屏高清显示,如监控指挥、高清演播、高端影院、医疗诊断、广告显示、会议会展、办公显示、虚拟现实等商用领域。Mini LED背光商业化进程加速,消费端应用产品不断涌现。2023年供应链降本及显示行业需求触底复苏下,Mini LED有望持续渗透。
一、产业链
中国Mini LED产业链上游为各类原材料,中游为Mini LED封测过程,下游为不同应用领域。

图片来源:中商产业研究院整理
二、上游分析
1.LED芯片
(1)市场规模
受益终端下游照明出口需求增长,叠加国内消费市场回暖,整体灯光照明行业市场回暖,2021年我国LED芯片市场规模达到225亿元。2022年我国LED芯片市场规模达231亿元,2023年将达235亿元。

数据来源:GGII、中商产业研究院整理
(2)竞争格局
近年来,随着落后产能淘汰、高端LED应用的技术壁垒提升,以及龙头企业规模优势显现,龙头企业的行业地位进一步稳固。2021年,三安光电、华灿光电、兆驰股份三家企业分别占据中国LED芯片产能的31.7%、14.3%、12.4%,合计近60%。其次分别为乾照光电、蔚蓝锂芯、聚灿光电,占比分别为11%、10%、7%

资料来源:CSA、中商产业研究院整理
2.PCB
近年来,在全球PCB产能向中国转移以及下游电子终端产品蓬勃发展背景下,中国PCB行业整体呈现较快的发展趋势,亚洲尤其是中国已逐渐成为全球最为重要的印制电路板生产基地。我国PCB行业市场规模由2017年的1991.9亿元增至2021年的2922.3亿元,我国大陆PCB产值规模在全球的比重保持在50%以上,未来PCB行业预计仍将维持较高速的增长,预计将在2023年其市场规模达3559.9亿元。

数据来源:Prismark、中商产业研究院整理
3.玻璃基板
玻璃基板行业具有高技术壁垒,行业主要受美国和日本企业垄断,为填补国内空白,国内企业不断加大对玻璃基板的研发。2022年市场规模约为310亿元,同比增长7.3%,预计2023年市场规模将达333亿元。

数据来源:中商产业研究院整理
4.偏光片
(1)市场规模
我国是偏光片生产和销售大国,市场需求巨大。近年来,中国偏光片市场规模整体呈现增长趋势,2022年市场规模达64亿元,同比增长8.47%,预计2023年市场规模将进一步增长至70.8亿元。

数据来源:中商产业研究院整理
(2)竞争格局
目前国内产能主要来自住友化学、日东电工、LG化学等日本企业在中国建厂。目前中国偏光片市场中住友化学市场份额占比最多,达26%。其次分别为日东电工、杉杉股份、LG化学、三星,占比分别为18%、12%、12%、8%。

数据来源:中商产业研究院整理
三、中游分析
1.市场规模
Mini LED作为LED行业核心技术创新领域,市场化进程不断加速。2020年我国MiniLED行业市场规模41.7亿元,同比增长139.8%,2022年市场规模约为150亿元。预计随着行业的不断发展,2023年我国MiniLED行业市场规模将接近200亿元。

数据来源:中商产业研究院整理
2.出货量
2022年Mini LED产品出货量约1725万台,2023年,Mini LED产品出货量预计可达到近2000万台,至2026年,预计出货量近4900万台,其中TV市场发展明显。

数据来源:Research、中商产业研究院整理
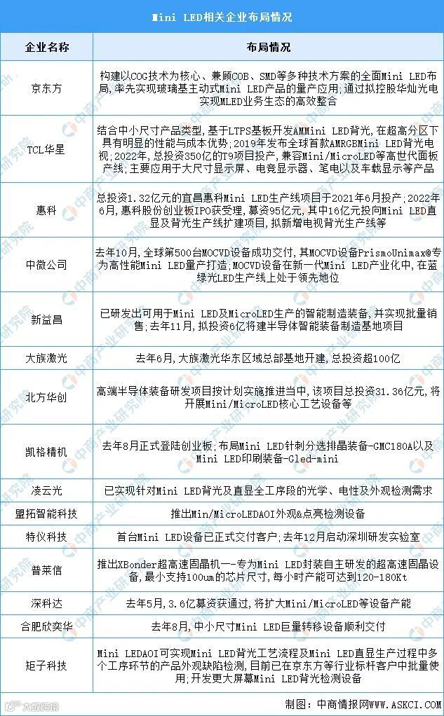
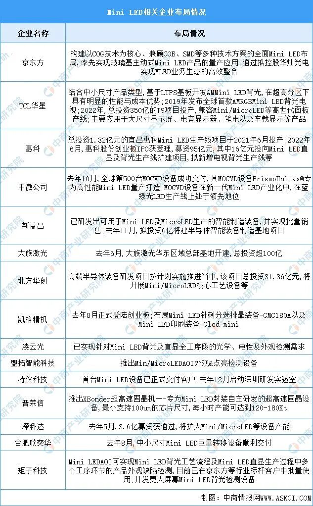
3.企业布局情况

资料来源:中商产业研究院整理
4.投融资情况
2023年以来,不少企业一边对Mini LED投资项目快马加鞭赶进度,一边积极融资继续加码布局。自2023年7月份以来已有7家企业成功融资,融资资金普遍用于Mini LED项目。

资料来源:中商产业研究院整理
5.重点企业分析

资料来源:中商产业研究院整理
四、下游分析
1.车载显示
车载显示器行业技术壁垒高,启动资金要求大,2022年中国车载显示器市场规模约为1024亿元,同比增长9.9%。随着汽车销量的回暖,中国车载显示器市场规模也持续增长,预计2023年市场规模将达1116亿元。

数据来源:中商产业研究院整理
2.消费电子
(1)手机
经济在防疫政策放开后回暖向好,市场将会在2023年下半年有温和的复苏。2023年上半年中国智能手机出货量约为1.32亿台,其中,2023年第二季度,中国智能手机市场出货同比下滑5%至6430万台。

数据来源:canalys、中商产业研究院整理
(2)平板电脑
在平板电脑方面,因易于便携、屏幕清晰、操作易上手等特点,平板电脑的应用范围逐渐由最初的娱乐功能转变为兼具学习功能、商务功能以及其他新式功能于一体,适用范围越来越广。2019年后市场整体呈现增长趋势,2023年第一季度,中国平板电脑市场出货量约669万台,同比下降约1.1%。

来源:中商产业研究院整理

往/期/回/顾

扫码关注我们
查看更多精彩内容
加入MicroLED交流群
与上万+业内朋友在一起
商业投稿、合作热线:021-33361030

