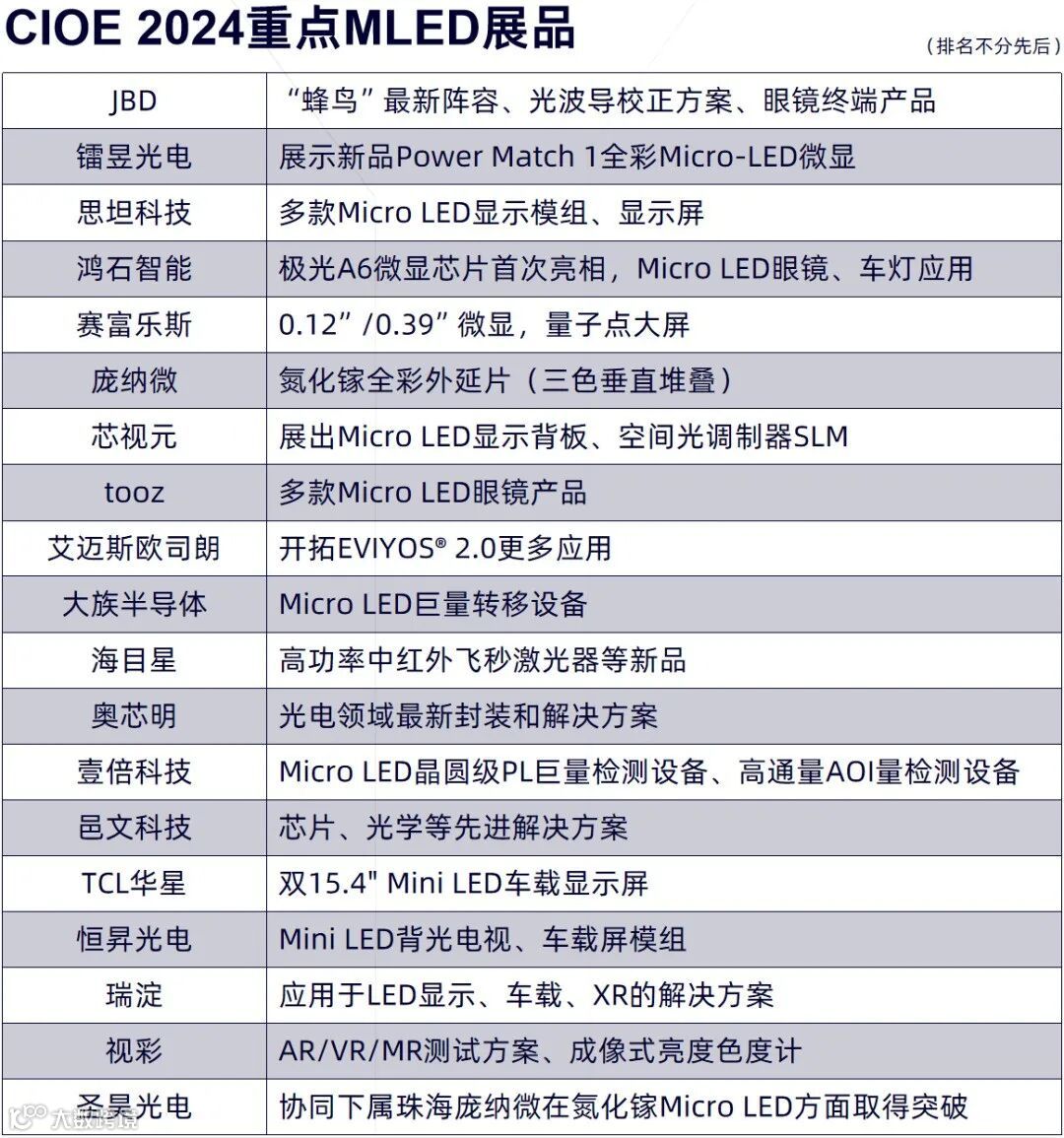
9月11-13日,第25届中国国际光电博览会(CIOE 2024)在深圳举办。展会期间,JBD、镭昱光电、思坦科技、鸿石智能、赛富乐斯、tooz、庞纳微、芯视元等微显重点企业参会,带来了X-Cube、量子点、三色垂直等Micro LED微显技术产品、方案。
同时,也有多个芯片、模组、设备企业展示了最新Mini/Micro LED解决方案,包括微显示、电视、车载等消费电子应用场景。

▋ JBD:“蜂鸟”最新阵容 及多款终端眼镜产品
JBD重点展出全新蜂鸟Ⅰ彩色光学模组、蜂鸟MiniⅡ单色光引擎等产品,以及一系列基于Micro LED技术的AR眼镜。目前,JBD“蜂鸟”光引擎拥有两大产品系列,分别是基于X-cube的“蜂鸟”彩色光引擎和“蜂鸟Mini”单色光引擎,家族产品扩展至3款。

其中,蜂鸟Ⅰ彩色光学模组可实现超6000尼特的入眼亮度,还结合业内首个光波导画质校正方案ARTCs,可实现光引擎与光波导的双重画质校正。
蜂鸟MiniⅡ单色光引擎体积为0.15立方厘米,重0.3克,搭配光波导,能实现超8000尼特的入眼亮度。据介绍,该产品已于今年二季度开启量产出货,基于此打造的新品最快于本月发布。

▋ 镭昱光电:展出最新款全彩Micro-LED微显示屏
展会期间,镭昱展示了其全彩微显示屏,以及两款微显示产品,其中包括了新推出的微显示系列——Power Match 1全彩Micro-LED微显示屏。

据了解,该新品屏幕尺寸为0.13英寸,全彩分辨率为320×240(Micro-LED分辨率为640×480),结合更佳的发光材料、自研的色彩驱动算法、独有的光串扰消除和对比度提升技术,色彩表现达到了超100%水平(DCI-P3),全彩亮度达25万尼特,并且可适应MIPI接口进一步适应终端需求,另据镭昱透露,该产品已具备量产能力。

▋ 思坦科技:展示多规格Micro LED微显产品
本届展会,思坦科技展示了多款Micro LED显示模组、Micro LED显示屏产品,可应用于AR/XR、HUD、手表、智慧车灯等多个领域。

据悉,思坦科技微显示模组采用单片集成技术,提高了产品良率,可提供R/G/B单色模组及量子点色技术的单屏全彩微显示模组。
目前Micro-LED微显示模组产品包括0.13”单色 640*480分辨率产品、0.2”单色 800*600分辨率产品、0.2”全彩400*300分辨率产品、0.2”全彩 480*480分辨率产品、0.2”白光 100*100分辨率产品、0.45”单色1920*1080分辨率产品、0.45”全彩960*540分辨率产品、0.45”白光192*108分辨率产品。

▋ 鸿石智能:Micro LED AR微显、Micro LED车灯
鸿石智能打造了MicroLED微显示芯片AR眼镜、数字车灯、微投影三大场景体验区。

极光A6微显示芯片首次亮相,该产品尺寸0.12英寸,具备8000000nits超高亮度和6800PPI,单绿显示。使用8英寸Wafer级硅基氮化镓芯片生产、自研量子点转换和像素隔离防串扰微透镜等技术,进一步提升工艺成熟度为后期大批量产做铺垫。
并且在现场的电动车上,鸿石智能展示了内嵌极光A7 MicroLED光引擎的智能数字车灯解决方案。光引擎1000000nits,可投射出的路面提示信息,目前该方案包括单绿显示和彩色显示两种方案供选择。

▋ 赛富乐斯:展示0.12”/0.39”微显,量子点大屏
本届CIOE展会,赛富乐斯重点展出0.12" R/G/B单色Micro-LED微显示屏、0.39"单片全彩微显示屏、QD-mLED量子点直显屏等产品。
据介绍,0.12" R/G/B单色Micro LED微显示屏已正式进入量产阶段,单绿光的亮度最高可达300万尼特;0.39"单片全彩微显示屏采用纳米孔量子点(NPQD®)色转换技术,另外,赛富乐斯还将在今年年底基于该技术推出更小尺寸的T3版本单片全彩Micro LED微显示屏,助力轻便型全彩AR眼镜的产品化进程。

庞纳微展示了单片全彩外延片、氮化镓混色光、红黄光外延片及应用。
其单色全彩外延片是在同一个氮化镓晶圆上将红绿蓝三色垂直堆叠或并列,在蓝宝石衬底上实现了RGB单片全彩,并且目标通过光刻、刻蚀等集成电路技术来实现微显示阵列。

▋ 芯视元:展出Micro LED显示背板、空间光调制器SLM
芯视元携LCoS 微显示芯片、驱动背板、空间光调制器SLM等产品亮相CIOE 2024展会。

其中包括型号为SVC2K39M、SVC1K26M的硅基Micro LED显示背板,据现场了解,2款产品芯片规格分别为0.39英寸和0.26英寸,像素尺寸均为4.5um×4.5um。除此之外,芯视元还展示了两个Micro LED demo,芯视元主要为Micro LED微显产品提供显示基板与空间光调制器SLM方案。
▋ 邑文科技:芯片、光学等先进解决方案
邑文科技展示了超表面工艺实现方案、玻璃衬底/碳化硅基衬底的光栅制造技术、Micro Lens工艺实现方案、Micro LED工艺实现方案。据介绍,随着芯片越做越小,Micro LED工艺也更为精细化,邑文科技使用半导体级设备,可实现更高精度。

大族激光携电子信息、显示与半导体、激光器与通用元器件等系列产品亮相,并展示全新的技术和解决方案。
其中,大族半导体重点展示了激光巨量转移设备,其具备高良率、高效率特点;高精度对位系统、高精度姿态调节系统,确保Micro LED转移落点精准;全自动化上下料,可根据产品进行自动化定制。

奥芯明主要展示了应用于光电领域的最新封装设备和解决方案,包括MEGA、LA-PRO、NANO等。其中MEGA是全自动多芯片封装固晶设备,具备精准至±1.5μm的高精度焊接技术、芯片贴装能力和获得专利的动态对位技术。

据奥芯明介绍,对于LED显示,集团仍然主推VORTEX II-Plus产品,VORTEX II-Plus 搭载专为 Mini LED 设计的新型焊头,可处理微小至 2X4 mil Mini LED。并且在大屏显示市场,目前看好国内会议、教育市场。
▋ 海目星:展示多个激光设备
现场海目星展出了高功率中红外飞秒激光器、飞秒激光器、电池测微仪等产品。其中高功率中红外飞秒激光器为公司今年正式发布新品,首次实现了瓦量级(两瓦)平均功率及5-11微米自由调谐长波长中红外飞秒脉冲输出,将近红外到中红外飞秒激光的转换效率提升了一个数量级。

同时,海目星也带来了显示领域新成果,包括Micro LED激光巨量转移解决方案、Micro LED激光巨量焊接解决方案、Micro LED激光巨量修复解决方案等。据悉,近期海目星首条Micro LED中试线也顺利出货,完成厂内FAT验收。
▋ 壹倍科技:Micro LED晶圆级PL巨量检测设备、高通量AOI量检测设备
壹倍科技带来了Micro LED晶圆级PL巨量检测设备、Micro LED晶圆级高通量AOI量检测设备、Sic/GaN衬底及外延缺陷检测设备。

MicrO LED 晶圆级PL巨量检测设备可达成超高速无损检测、优异的再现性和稳定性、亚微米级分辨率;Micro LED 晶圆级高通量AOI量检测设备可达成大视野超高速检测、强大的数据处理能力、亚微米级分辨率。
tooz智能眼镜也展示了多款Micro LED眼镜,可匹配不同眼镜度数,据悉其Micro LED屏幕来自JBD。

TCL华星在现场展示了多款电视、显示器及车载屏终端产品。其中包括了双15.4" Mini LED车载显示屏。

▋ 恒昇光电:Mini LED背光电视、车载屏模组
恒昇光电展示了多款Mini LED背光模组与终端产品,包括电视、显示器、车载屏等。其中15.6”Mini LED车载屏1152分区,亮度1000nit。

▋ 瑞淀:展出多款应用于LED显示、车载、XR的方案
瑞淀携多款方案参展,包括Micro OLED/Mini LED/Micro LED等新型显示检测解决方案、XR近眼显示光学检测解决方案、汽车抬头显示(HUD)& 车灯检测解决方案。
据悉,瑞淀光学系统20倍显微镜头可提供20倍放大率,使用更大量的图像传感器像素用于呈现每个显示器像素或组件特征,以进行精细表征。针对XR设备的光学检测解决方案可提供专门的测试套件,包括线对或斜边对比度、图像畸变、聚焦均匀性、图像重影、以度数(°)报告X,Y坐标等。
▋ 艾迈斯欧司朗:开拓EVIYOS 2.0更多应用
艾迈斯欧司朗展示dTOF技术、机器视觉、激光雷达、舱内传感等超30款DEMO,并且发布了EVIYOS® 2.0的全新应用。

Micro LED产品EVIYOS® 2.0拥有25,600个独立可控发光芯片,多用于智能车灯,艾迈斯欧司朗表示,与智能投影灯结合,在智能数字标牌、智能照明、交通导引、交互投影游戏乃至文旅夜游灯光中可开拓出更宽广的天地。
▋ 视彩:AR/VR/MR测试方案、成像式亮度色度计
视彩展示了成像式亮度色度计CV系列、BV系列、LV系列,光谱型亮度色度计、AR/VR//MR测试方案等。

据悉,其应用于Micro/Mini-LED晶圆测试台I-V-L-S-200可以支持最小10um的Micro LED点亮测试,能实现对阵列M-LED的亮度、色度、波长均匀性分布进行测量和分析。
圣昊光电展示了多个设备方案,包括COC芯片系列测试机、AOI检测机、8英寸激光隐形切割设备LSD-0810A、化合物半导体芯片划片机等产品。且圣昊光电暨下属珠海庞纳微半导体科技有限公司在光芯装备和氮化镓Micro LED等方面取得了突破,并于光博会举行了新品发布会。
来源:行家说
2024第七届中国(国际)Micro LED显示高峰论坛
在全球创新驱动下,新质生产力引领经济高质量发展。Micro LED显示产业紧跟潮流,加速发展,技术突破与量产在即,产业链优化,应用场景扩大。随着成本降低与技术成熟,市场需求激增,厂商加大投入,Micro LED在性能、效率上优势显著,正引领显示产业全面升级。
面对机遇和挑战,2024第七届中国(国际)Micro LED显示高峰论坛将于2024年11月14日至16日在福州召开,本次论坛以“创新驱动 新质之光”为主题,通过探讨Micro LED量产突破和降本增效,洞悉最新前沿技术和应用场景,助力产业高质量发展。
Micro LED与半导体融合,前沿技术点燃创新新火花
中试线企业高层集中亮相,解读企业最新动态和量产计划
Micro LED前瞻应用路在何方?车载、医疗、光通信、TV、AR/VR,探索无尽新方向
权威解读未来五年Micro LED市场趋势,洞悉发展新机遇
50+院士、专家、海内外标杆企业高层领衔500+Micro LED上中下游产业人齐聚福州,共话2024年成果,展望2025年未来
14:00-20:00 大会签到
16:00-18:00 产业交流会(仅限邀请)
18:00-20:00 VIP晚宴(仅限邀请)
08:30-09:00 签到注册
09:00-12:00 开幕式、大会报告
12:00-13:30 自助午餐
13:30-16:30 大会报告
16:30-17:30 高峰对话
17:30-18:00 茶歇交流、展区参观
18:00-20:00 晚宴





加入MicroLED交流群
与上万+业内朋友在一起