点击下方关注我们
11月22日晚间,汇顶科技筹划发行股份及支付现金购买云英谷控制权,并募集配套资金。云英谷由顾晶掌舵,完成多轮融资,入选胡润全球独角兽榜。汇顶科技为芯片设计和软件开发解决方案提供商,目前停牌,股价81.8元,市值374.86亿元。

本次交易价格、标的公司经营状况等均未披露。尽管公告语焉不详,但市场对此高度关注。
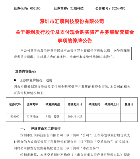
根据公告,汇顶科技正在筹划以发行股份及支付现金的方式购买云英谷科的控制权。同时,公司拟发行股份募集配套资金。
本次交易的主要交易对方为顾晶、深圳翼势一号企业管理中心(有限合伙)、深圳市翼升一号企业管理中心(有限合伙)及深圳翼升二号企业管理中心(有限合伙)。
经初步测算,本次交易预计不构成重大资产重组,不构成关联交易。本次交易不会导致公司实际控制人发生变更,也不构成重组上市。
公告称,本次交易尚处于筹划阶段,公司与交易对方顾晶、深圳翼势一号企业管理中心(有限合伙)、深圳市翼升一号企业管理中心(有限合伙)及深圳翼升二号企业管理中心(有限合伙)签署了《股份收购意向协议》。
云英谷是知名独角兽,曾计划单独IPO上市,其股东阵容豪华,华为、小米、京东方、高通等知名公司均已投资入股。汇顶科技也曾风光无限,2019年曾盈利超过20亿元,但受多种因素影响,公司业绩与股价陷入低谷。不过,公司2024年以来业绩明显回暖。
对于本次收购,业内认为,同为芯片行业的汇顶科技,将与云英谷产生协同效应。
云英谷成立于2012年5月,注册资本约为3.75亿元。公开信息显示,云英谷是一家以显示技术研发为核心,专业从事OLED显示驱动芯片设计企业,主要产品包括AMOLED显示驱动芯片及Micro OLED硅基显示驱动背板芯片。2024年4月,其以85亿元的估值入选《2024·胡润全球独角兽榜》。
据数据显示,在手机AMOLED显示驱动芯片领域,2023年云英谷总体AMOLED显示驱动芯片销量在全球范围内排名第五。
对于上市,2023年1月,证监会披露了中金公司关于云英谷的IPO辅导备案报告。此后其完成上市辅导工作。
云英谷备受资本追捧。天眼查显示,小米旗下的湖北小米长江产业基金合伙企业(有限合伙)、华为旗下深圳哈勃科技投资合伙企业(有限合伙)、京东方、高通中国控股有限公司均跻身云英谷股东榜单,分别持有云英谷近4.4%、4.4%、4.3%、2.46%股份。
9月2日,云英谷在官微发布消息称,公司近期完成新一轮增资,由祥峰投资与成都策源共同投资。本轮增资完成后,云英谷拥有超过10亿元的资本储备以应对业绩的快速增长以及行业周期。云英谷预计,2024年公司给品牌手机出货OLED驱动芯片达5500万至6000万颗。
来源:长江商报综合
2024-11-22
2024-11-22
2024-11-22

扫码关注我们
查看更多精彩内容
加入MicroLED交流群
与上万+业内朋友在一起

