
6 月 30 日晚,深交所官网发布消息称,惠科股份有限公司(简称 “惠科股份”)的 IPO 申请已正式得到受理。

值得关注的是,惠科股份曾于 2022 年申请创业板 IPO,不过在一年后的 2023 年 8 月撤回了该申请,当时其原计划募资 95 亿元。随后在 2024 年,惠科股份重启上市辅导,而根据此次招股书显示,本次计划募资 85 亿元。

在募资的 85 亿元中,75 亿元将投入 OLED 等三大项目。最新招股书显示,惠科股份此次 IPO 拟募资的 85 亿元,将分别用于以下方面:25 亿元投入长沙新型 OLED 研发升级项目、30 亿元投入长沙 Oxide 研发及产业化项目、20 亿元投入绵阳 Mini-LED 智能制造项目,另外 10 亿元用于补充流动资金和偿还银行贷款。

招股书指出,“长沙新型 OLED 研发升级项目” 主要针对 OLED 显示面板的生产方案展开研发,这一项目有助于提高公司在 OLED 显示技术领域的技术储备,为 OLED 产品实现规模化量产提供技术支持。“长沙 Oxide 研发及产业化项目” 会加大对 Oxide 技术的研发投入,提升公司 Oxide 显示面板的生产能力与技术水平,同时拓宽 Oxide 相关产品的应用场景、丰富产品结构,增强公司产品的竞争力。“绵阳 Mini-LED 智能制造项目” 将加大公司在 MiniLED 产品上的产线布局,持续研发高性能的 Mini LED 产品。
惠科股份表示,本次募集资金所投资的项目均围绕公司主营业务进行。通过实施这些项目,有利于公司扩大现有产品市场,推动新技术、新产品的研发和创新,这既是对现有业务的升级、延伸与补充,也是对未来发展战略的落实。同时,募集资金投资项目的顺利实施,将进一步提升公司的研发和生产能力,有效增加公司营运资金、优化资本结构,进而提高公司的核心竞争力。


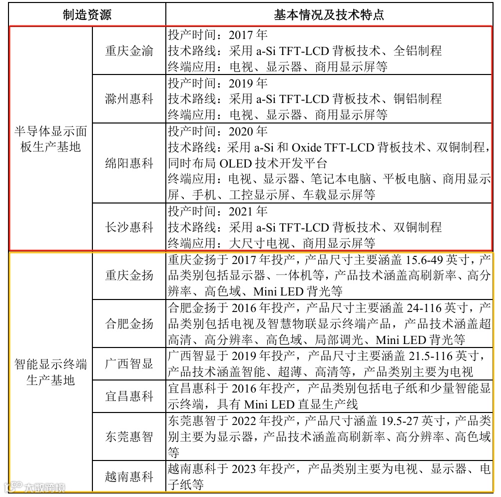
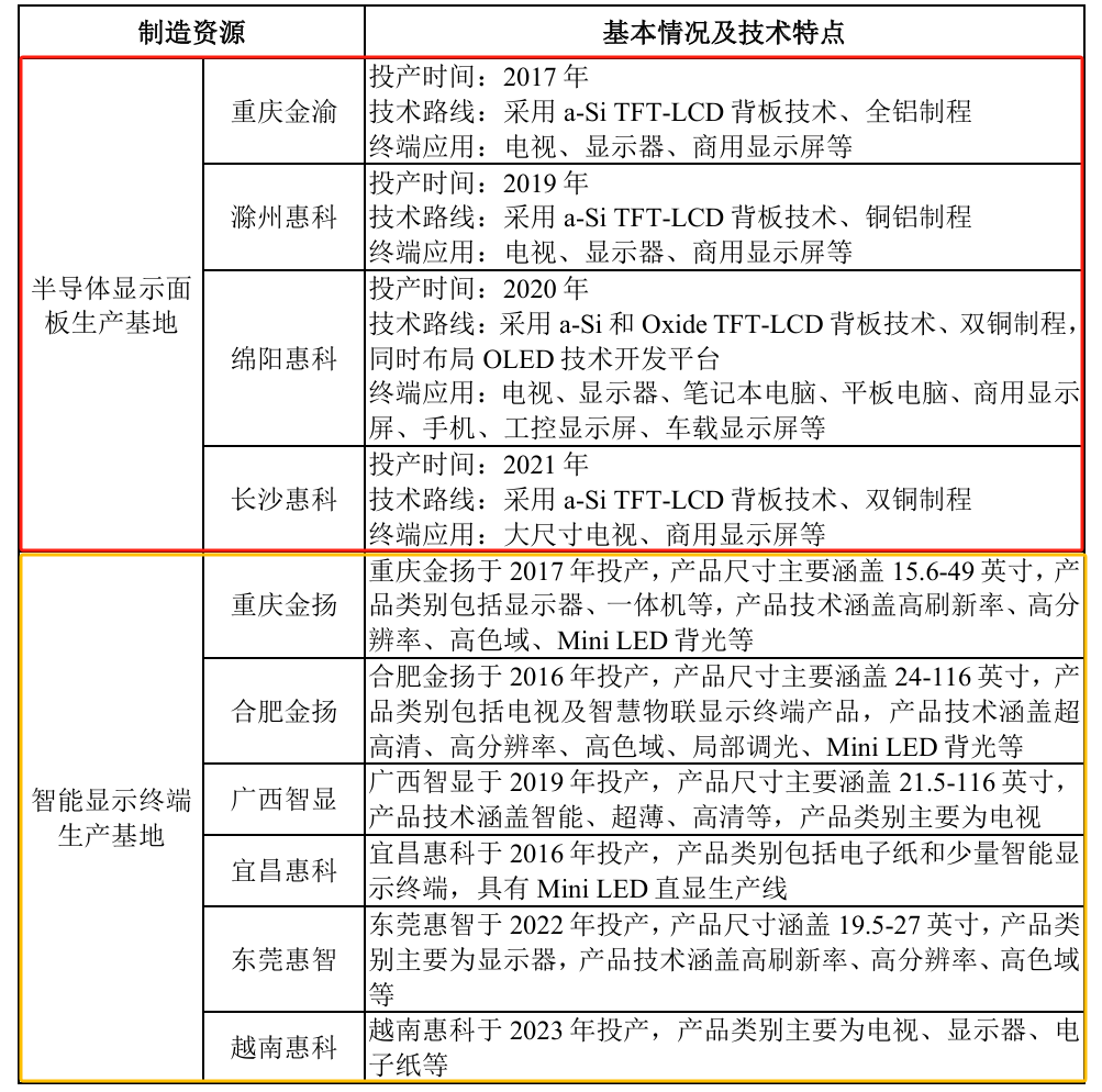
从面板、显示终端及模组厂的情况来看,最新招股书显示,惠科目前拥有 4 条 G8.6 高世代产线、6 座智能显示终端生产基地,还配备了 5 个显示模组生产基地和 4 座显示终端配件生产工厂。
在这四座显示面板生产基地中,重庆金渝和滁州惠科的 G8.6 高世代产线分别于 2017 年和 2019 年投产;绵阳惠科的 G8.6 高世代产线于 2020 年投产;长沙惠科的 G8.6 高世代产线于 2021 年投产。

六座智能显示终端生产基地的投产时间分别为:重庆金扬 2017 年投产;合肥金扬和宜昌惠科 2016 年投产;广西智显 2019 年投产;东莞惠智 2022 年投产;越南惠科 2023 年投产。五个显示模组生产基地分别是重庆渝惠、北海惠显、长沙金扬、绵阳惠显和滁州惠显。
此外,公司还有 4 座显示终端配件生产工厂,包括北海五金、北海塑胶、重庆五金、合肥五金等,这些工厂能够生产显示终端制造所需的五金、塑胶等物料,实现物料的就近供应。

业绩方面,2022 年公司营业收入为 2713381.21 万元,归母净利润为 - 142841.59 万元,扣非归母净利润为 - 334038.00 万元;2023 年和 2024 年公司营业收入分别为 3579711.39 万元和 4031011.97 万元,归母净利润分别为 256622.63 万元和 333935.73 万元,扣非归母净利润分别为 143290.84 万元和 258895.26 万元。

其中,2022 年至 2024 年,公司半导体显示面板业务收入分别为 1944526.54 万元、2518566.21 万元和 2900172.94 万元;智能显示终端业务收入分别为 679886.33 万元、963234.38 万元和 1026288.07 万元。主营业务收入占营业收入的比例分别为 96.72%、97.26% 和 97.41%,主营业务较为突出。
2025-06-30
2025-06-30
2025-06-30
扫码关注我们
查看更多精彩内容
加入MicroLED交流群
与上万+业内朋友在一起

