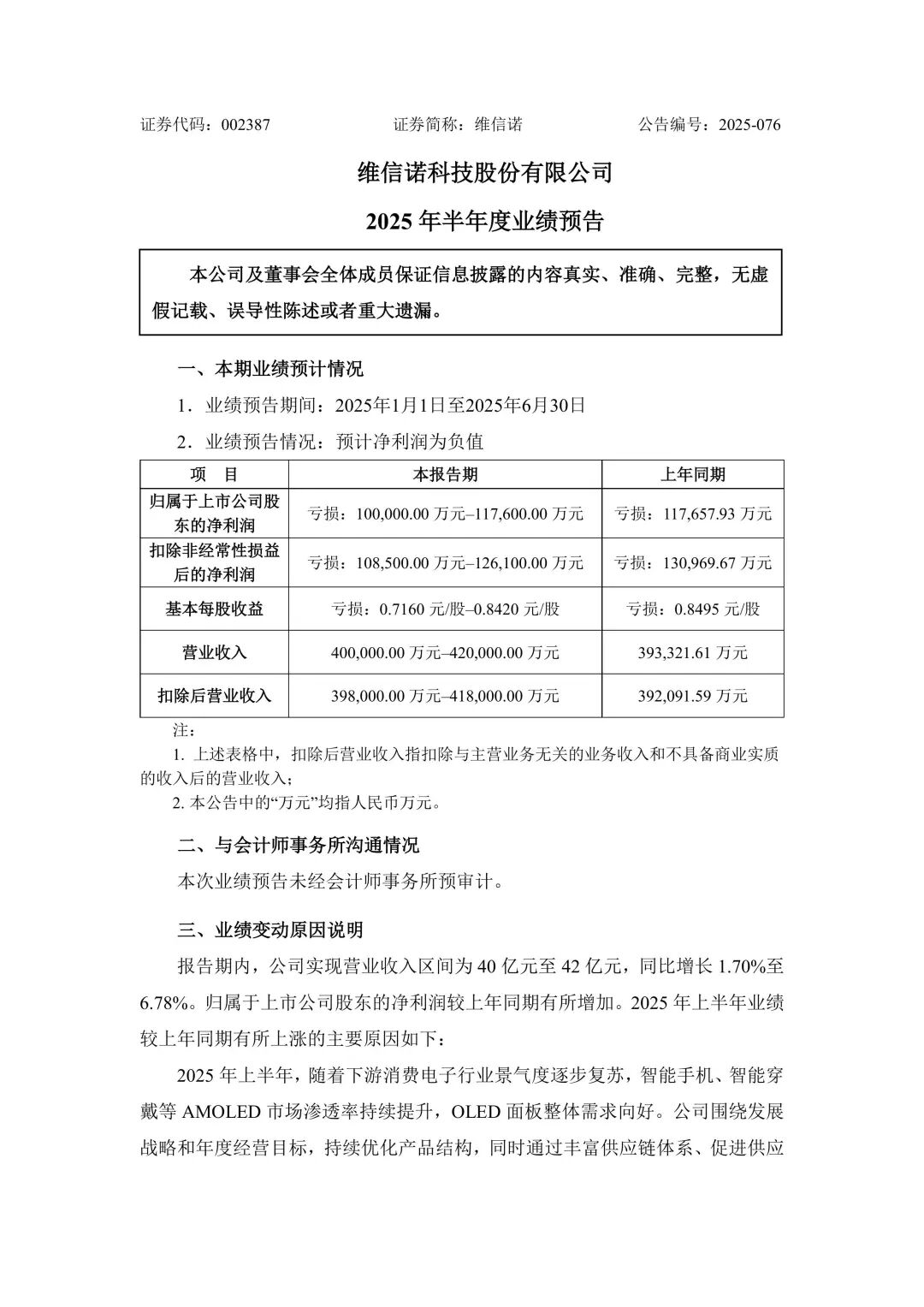
维信诺科技股份有限公司发布2025年半年度业绩预告,业绩预告期间,预计净利润为负值。营业收入400,000.00万元–420,000.00万元;归属于上市公司股东的净利润为亏损100,000.00万元–117,600.00万元。
来源:维信诺公告
业绩变动原因说明
报告期内,公司实现营业收入区间为40亿元至42亿元,同比增长1.70%至6.78%。归属于上市公司股东的净利润较上年同期有所增加。
2025年上半年业绩较上年同期有所上涨的主要原因如下:
2025年上半年,随着下游消费电子行业景气度逐步复苏,智能手机、智能穿戴等AMOLED市场渗透率持续提升,OLED面板整体需求向好。公司围绕发展战略和年度经营目标,持续优化产品结构,同时通过丰富供应链体系、促进供应链本土化进程,以及技术创新等方式提高生产效率、降低运营成本,使产品毛利率同比大幅增长。
2025-07-16
2025-07-16
2025-07-16
扫码关注我们
查看更多精彩内容
加入MicroLED交流群
与上万+业内朋友在一起

