
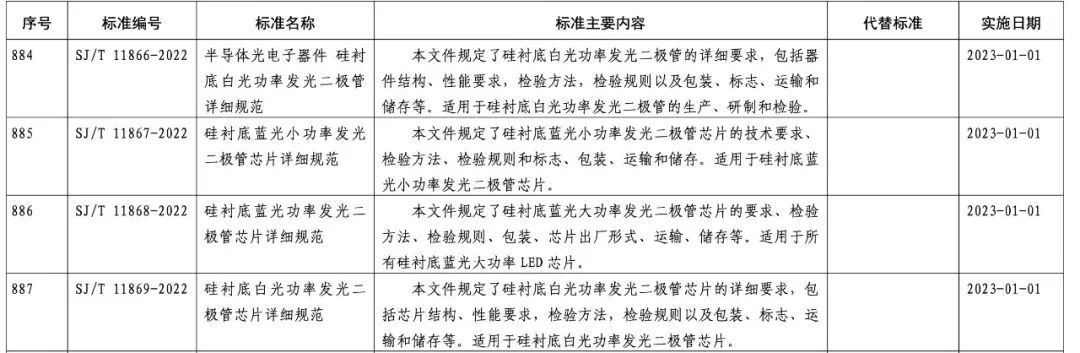
四项硅衬底LED行业标准正式发布

两家Micro LED相关企业完成千万元融资

Nitride推出Micro LED四色套件
10月25日,日本技术开发商Nitride Semiconductors宣布成功开发了R/G/B三种可见光范围内的Micro LED,红绿蓝光的波长分别是620nm、510nm、450nm,并基于此推出结合Micro UV LED的试用套件。

Aledia与QustomDot达成合作,发力全彩Micro LED
来源:LEDinside
- END -
更多深入行情
了解Micro LED报告
< 关注我们 >

