搜索
首页
大数快讯
大数活动
服务超市
文章专题
出海平台
流量密码
出海蓝图
产业赛道
物流仓储
跨境支付
选品策略
实操手册
报告
跨企查
百科
导航
知识体系
工具箱
更多
找货源
跨境招聘
DeepSeek
首页
>
多点开花!Micro LED微显示技术加速突破
>
0
0
多点开花!Micro LED微显示技术加速突破
近眼显示
2025-10-10
0
导读:技术前沿
2025年第三季度,Micro LED微显示技术持续升温,成为显示产业关注的焦点。从产品技术突破到重大项目落地,再到资本市场的持续加码,Micro LED微显示领域呈现出多点开花、加速落地的态势。
回顾第三季度,有哪些Micro LED微显示技术动态值得关注?
图片来源:AI生成
Micro LED微显示新技术与新产品动态频频
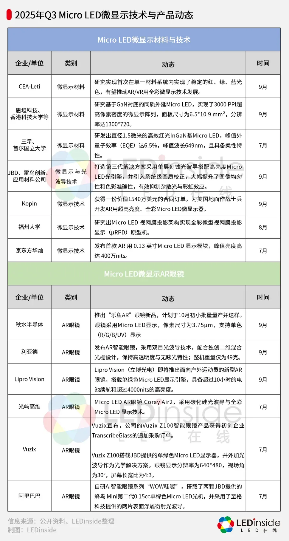
三季度,Micro LED微显示新技术与新产品动态频频,京东方华灿、JBD、Kopin、福州大学、三星等国内外产业链企业与大学机构继续推进Micro LED微显示技术的性能提升。
在下游AR眼镜应用端,企业也在纷纷推出搭载Micro LED微显示技术的AR眼镜新品,其中,LED显示屏知名企业利亚德,国内知名科技企业阿里巴巴旗下团队也展出了最新Micro LED AR眼镜产品。
图片来源:利亚德
另外,在6月底,美国AR眼镜企业Vuzix则宣布,其Micro LED AR智能眼镜获得了最新采购订单,将为听障人士打造了一款可提供实时字幕的智能眼镜产品,推动Micro LED AR智能眼镜应用持续进步。
Micro LED微显示技术持续获得资本加注
三季度,多家Micro LED微显示以及AR眼镜完成最新融资,包括Mojo Vision、JBD、芯屏半导体、烟山科技、雷鸟创新、影目科技、XPANCEO。
其中,
迪拜AR智能隐形眼镜开发商XPANCEO完成2.5亿美元(约合人民币18亿元)的A轮融资
,
资金将用于智能隐形眼镜的研发、产品设计及运营团队建设,并加快产品商业化进程。
另外,在收购动态方面,最值得注意的是
8
月份歌尔股份子公司歌尔泰克向
英国企业
Haylo
提供不超
1
亿美元的有息借款,用以收购
Micro
LED
企业
Plessey
的全部股权。
歌尔股份表示,此次投资是为了推动Micro LED相关技术和产品的成熟,支持公司AI智能眼镜和AR增强现实业务的未来发展
。
多个Micro LED微显示技术相关项目在9月迎新进度
项目进展方面,国兆光电、星钥半导体、觉远创智、Rokid的Micro LED微显示技术相关项目集中在9月份迎来新进度。
其中,星钥半导体在
武汉光谷
完成
国内首条8英寸硅基氮化镓Micro LED芯片中试线
的通线。
图片来源:中国光谷
该项目
采用8英寸硅基氮化镓LED外延技术,通过成熟的无损去硅技术可实现较高的良率,可实现8英寸硅基氮化镓晶圆生产能力1.2万片/年。同时产线与8英寸CMOS半导体芯片工艺高度兼容,生产产品可应用于AR/MR眼镜。
T
CL华星、赛富乐斯相
继与Vuzix达成合作
在项目合作方面,国内显示企业TCL华星、赛富乐斯相继与美国AR眼镜企业Vuzix达成合作。
其中,TCL华星
与Vuzix达成长期战略合作伙伴关系,共同打造一个集成了TCL华星先进Micro LED微显示器与Vuzix光波导技术的完整光学显示解决方案,为全球智能眼镜OEM及消费电子品牌提供一个易于集成、可快速量产的模块化选择,从而显著降低AR眼镜的开发门槛,加速产品的市场化进程。
而
赛富乐斯则与Vuzix联合
开发高性能光学解决方案,
将
赛富乐斯
的
T1-0.13英寸单绿色Micro LED微显示屏
与
Vuzix
光
波导技术与整机设计能力
相结合,
加速新一代AI/AR智能眼镜的商业化。
2025年,从产业链到应用终端,Micro LED微显示技术发展持续加速,Micro LED微显示规模化应用时代是否即将来临?
10月30日
,TrendForce集邦咨询旗下LEDinside及集邦Display将联合在深圳主办
2025自发光显示产业研讨会
。届时,
TrendForce集邦咨询万雯将发表《近眼显示技术趋势与产业动态分析》主题演讲
,深入分析Micro LED在近眼显示技术最新发展进度,解读未来近眼显示市场的机遇与挑战。
识别二维码查看议程及免费报名
LEDinside
👆点击免费报名研讨会
10月30日深圳见
加群交流
【声明】内容源于网络
0
0
近眼显示
TrendForce集邦咨询旗下近眼显示研究处。研究领域包括Micro LED/OLED近眼显示应用、XR(AR/VR/MR)头戴式装置等方面。
内容
2146
粉丝
0
关注
在线咨询
近眼显示
TrendForce集邦咨询旗下近眼显示研究处。研究领域包括Micro LED/OLED近眼显示应用、XR(AR/VR/MR)头戴式装置等方面。
总阅读
2.5k
粉丝
0
内容
2.1k
在线咨询
关注