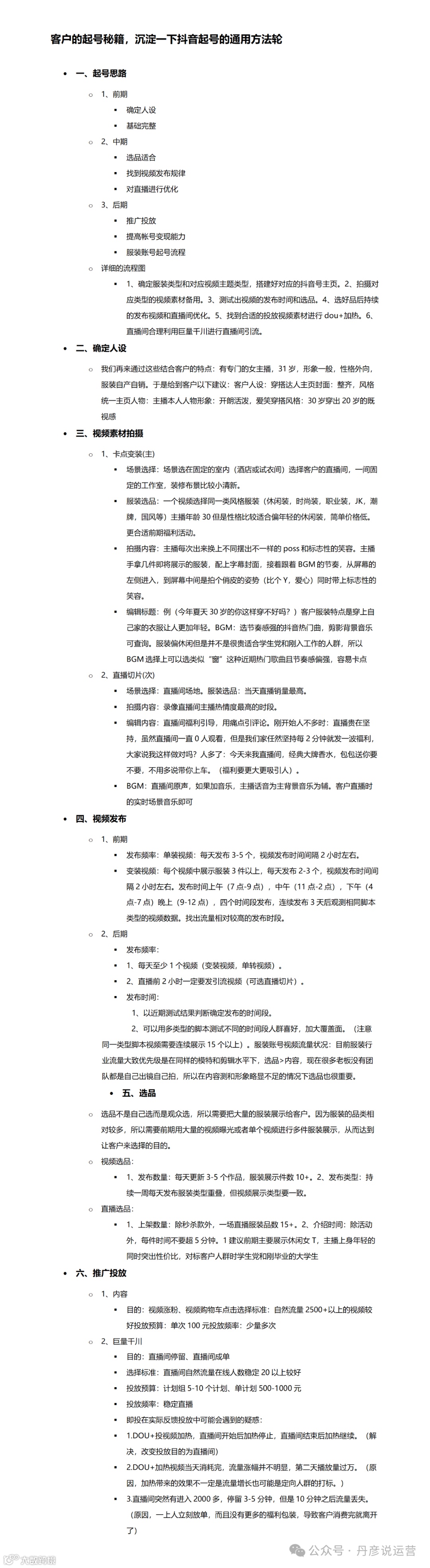
直播带货起号逻辑优化
基本流程
起号的核心流程为:第一波推流建立直播间模型,通过卖货标签完成初始阶段;随后进行第二波跑模型刺激算法,直至系统推流速度加快。
所有操作应以有效数据为导向,避免无效流量(即流量未产生停留、互动或转化)。
福利起号法
产品定价建议:9.9元或39.9元,选择畅销款且价值感知度高的商品。优惠力度应直观体现,有助于留住观众。
投放方法:
- 1-2条进入直播间视频,预算100元,配合福利活动话术开启,并确保在活动过程中有跑量。
- 1-2条下单视频,预算100元,结合放单时间投放。
定向可选择行业兴趣标签或达人相似,对标账号的互动行为包括观看过直播或种草过同类产品。
单品脚本需包含单品话术及限时限量放单策略,营造稀缺感。注意规避利益诱导话术。
千川起号法
产品定价建议:99元以上,选择应季、款式好、性价比高的商品。
投放方法:
- 1-2条进入直播间视频,预算300元,采用莱卡定向。
- 1-2条下单视频,预算300元,同样使用莱卡定向。
莱卡定向关键词可选品牌词、品类词和产品词等。单品脚本需突出卖点与促单技巧,前期重点关注转化率而非在线人数,同时配合限时限量放单。
(参考图片如下,双指放大查看更清晰)


