分享和市场推广有关的案例,这个案例的操作也是比较风骚,存在员工或者亲属开展市场推广服务,结果可想而知吧。
根据招股说明书:(1)2021年销售费用及管理费用增幅较大;(2)销售费用主要为销售人员薪酬和推广费,市场推广包括发行人自行执行和委托推广服务商执行两种形式;(3)发行人员工及其亲属在市场推广服务商持股、任职的比例较高,2022年一季度对上述事项进行整改。
请发行人说明:(1)发行人的经销商与推广服务商在产品推广过程中的区别,发行人委托推广服务商执行相关市场推广活动的必要性,尤其是委托由发行人员工持股的推广服务商执行相关推广服务的必要性;
(2)区分发行人执行和委托推广服务商执行分别说明上述学术研讨会和拜访活动相关费用的支付对象以及委托推广服务商执行的相关费用的结算标准、支付方式及最终支付对象;
(3)发行人委托员工或其亲属持股、担任职务的推广服务商开展推广活动的原因,前述员工或其亲属投资推广服务商、参与推广服务商管理及利益分配的情况,是否存在明显异常。
一、发行人的经销商与推广服务商在产品推广过程中的区别,发行人委托推广服务商执行相关市场推广活动的必要性,尤其是委托由发行人员工持股的推广服务商执行相关推广服务的必要性
(一)发行人的经销商与推广服务商在产品推广过程中的区别
经销商与推广服务商在产品推广过程中的工作不存在显著区别,均主要以市场调研、学术拜访、开展会议等形式挖掘潜在终端医院,并实现公司产品最终进入终端医院。
(二)委托推广服务商进行推广的必要性
为扩大产品的市场覆盖度,加强盈利能力,公司需进行持续的产品推广及市场教育,促进医护人员及患者对国产PICC、EDUG技术的认可,加速进口替代。公司的推广服务商在当地积累了一定的医疗资源,具备产品推广能力,提供的相关服务符合公司推广产品的需求,公司委托服务商开展推广工作以扩大产品影响力及医院覆盖度,具有必要性。
少数员工在入职公司前即从事医疗行业相关工作,其本人或亲属在当地具备一定的医疗资源及产品推广能力,满足公司在各地进行产品推广的需求。公司按照统一的推广费管理体系委托相关推广服务商开展推广工作,定价方式、结算模式与其他推广商不存在差异。
综上,公司委托推广服务商执行推广活动具有合理性和必要性。
二、区分发行人执行和委托推广服务商执行分别说明上述学术研讨会和拜访活动相关费用的支付对象以及委托推广服务商执行的相关费用的结算标准、支付方式及最终支付对象
(二)委托推广服务商执行的相关费用的结算标准、支付方式及最终支付对象
公司按照统一的结算标准委托推广服务商执行推广活动,具体如下:
公司的费用标准与医药、医疗行业内(拟)上市公司披露的费用标准不存在重大差异:
三、发行人委托员工或其亲属持股、担任职务的推广服务商开展推广活动的原因,前述员工或其亲属投资推广服务商、参与推广服务商管理及利益分配的情况,是否存在明显异常
(一)发行人委托员工或其亲属持股、担任职务的推广服务商开展推广活动的原因
1、发行人委托员工或其亲属持股、担任职务的推广服务商开展推广活动的原因
为扩大产品的市场覆盖度,加强盈利能力,公司需进行持续的产品推广及市场教育,促进医护人员及患者对国产PICC、EDUG技术的认可,加速进口替代。公司筛选推广服务商时,要求其需在当地积累了一定的医疗资源,具备产品推广能力,提供的相关服务符合公司推广产品的需求。公司基于上述需求选择供应商,部分员工或其亲属持股、担任职务的推广服务商通过筛选成为发行人的合格服务商,主要系因其具备公司所需的服务能力。
部分员工在入职公司前即从事医疗行业相关工作,其本人或亲属在当地具备一定的医疗资源及产品推广能力,除公司外,相关推广服务商也为其他客户提供推广服务。综合考虑其能满足公司在各地进行产品推广的需求,且经公开信息检索其不存在违法违规行为,因此委托相关推广商开展推广工作。
报告期内公司按照统一标准委托推广服务商开展推广工作,不存在公司员工或其亲属通过推广服务商损害公司利益的情形。同时,对于个别员工本人在推广商持股或任职的情况,公司一经发现即与相关推广商终止合作或由该员工解除与推广商的持股或任职关系。
2022年一季度,公司对员工亲属在推广商持股或任职的情形也开展了自查,并进行了相应的整改工作。自2022年4月起,公司的推广服务商不存在由员工或其亲属持股、担任职务的情形。
同时,公司完善了《营销推广活动合规准则》用于规范员工在营销活动中的行为,明确:“负责引荐、管理第三方合作机构的营销人员应当勤勉尽职,对第三方合作机构进行充分的背景审查。公司不得与员工持股和(或)担任董事、监事及高级管理人员的第三方合作机构开展合作,亦不得与知悉或涉嫌存在腐败及商业贿赂行为的第三方合作机构开展合作……负责引荐、管理第三方合作机构的营销人员不得利用职务便利,通过持有权益、担任董事、监事或高级管理人等形式谋取个人利益、损害公司利益”。
综上,公司选择推广服务商主要基于相关公司具备产品推广能力。
2、相关事项的整改情况
报告期内,发行人对相关事项进行了整改,具体如下:
(1)报告期内,对于个别员工本人在推广商持股或任职的情况,公司一经发现即与相关推广商终止合作或由该员工解除与推广商的持股或任职关系。
(2)2022年3月末之前,发行人存在员工亲属在推广商持股或任职的情况。公司自2022年一季度展开自查,对上述事项进行了清理和整改,此后未再出现此类情况。
综上,报告期内公司委托员工或其亲属持股、担任职务的推广服务商开展推广活动具有合理性,且相关情况已整改。
(二)前述员工或其亲属投资推广服务商、参与推广服务商管理及利益分配的情况,是否存在明显异常
相关员工及其亲属投资推广服务商、参与推广服务商管理及利益分配的情况如下:
1、员工在职期间,本人在推广服务商持股、任职的情形
以上推广商按照公司的推广费管理体系、参考市场价格为公司提供推广服务并及时提交了推广证明材料,相关定价公允,与其他推广商不存在显著差异。
由上表可知,报告期内员工本人在推广商持股任职的情形一经发现,公司即进行了处理。相关人员参与经营管理和利润分配的情况不存在异常。
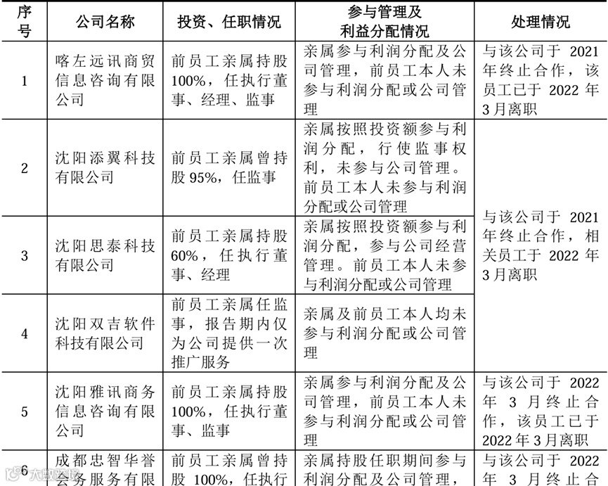
2、员工在职期间,亲属在推广服务商持股、任职的情形
报告期内,公司存在员工亲属在推广费服务商持股、任职的情形,公司已于2022年一季度实施自查并进行了整改,自2022年4月起,已不存在相关情形。涉及推广商的主要情况如下:
以上推广商按照公司的推广费管理体系、参考市场价格为公司提供推广服务并及时提交了推广证明材料,相关定价公允,与其他推广商不存在显著差异。
公司于2022年一季度就以上情形实施自查并进行了整改,自2022年4月起,已不存在员工亲属在推广服务商持股或任职的情形。
3、员工离职后,在公司推广服务商持股、任职的情形
部分前员工从公司离职后设立推广商或加入推广商为公司提供推广服务。公司按照推广商的统一管理标准与相关公司开展合作,交易价格公允。相关公司的主要情况如下:
上述前员工基于自身积累的行业资源,按照公司的推广费管理体系、参考市场价格为公司提供推广服务并及时提交了推广证明材料,相关定价公允,与其他推广商不存在显著差异。
综上,前述员工或其亲属投资推广服务商、参与推广服务商管理及利益分配的情况不存在明显异常。

