(点击查看→我为什么要建立一苇游学?)
学员收获
5. 两国文化沉浸:新加坡国际一线城市文明〡新加坡多元文化沉浸〡马来西亚本土文化人文民俗〡华人下南洋文化历史探索〡新加坡达士岭组屋〡环球影城&乐高乐园探险
项目详情
二、马来西亚本土文化沉浸
马来西亚当地公立学校
【缔结友好学校,签署备忘录,见证中马友谊地久天长。】
前往马来西亚当地学校,参与文化交流活动,跨文化的思想碰撞。升中马两国国旗,唱国歌,进入相应年级,与当地学生互动,互送小礼物,参与⽂化交流活动,增进跨文化理解和友谊。
新加坡金沙不仅是一个旅游和娱乐的胜地,更是一个涵盖商业、设计、文化、旅游和可持续发展的综合性平台。
1、商业与品牌管理:新加坡金沙汇聚了众多国际一线品牌,深入了解品牌运营、市场定位和客户服务策略,为学生提供商业管理实践学习机会。
2、建筑与设计:金沙的建筑风格和设计理念极具创新性,学生可以从中学习到现代建筑设计的理念和技术,以及如何将建筑与环境、文化相结合。
3、文化与艺术:金沙的艺术科学博物馆和各类文化活动展示了艺术与科技的结合,学生可以从中感受到文化创新的力量。
4、可持续发展:金沙在环保和可持续发展方面的实践为学生提供了学习可持续发展理念和应用的案例。
四、新加坡土生华人博物馆探索&华人下南洋历史与文化研究
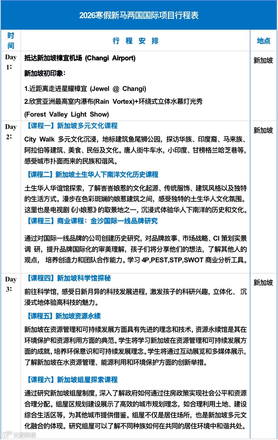
新加坡土生华人博物馆(Peranakan Museum)是一座展示土生华人文化的博物馆。土生华人是华人与马来人通婚后形成的独特族群,其文化融合了华人、马来和西方文化,形成了独特的语言、服饰、饮食、艺术和习俗。
博物馆建筑建于1912年,曾是道南学校,后改造为博物馆。馆内收藏了大量娘惹传统工艺品,如精美的娘惹瓷器和刺绣。娘惹瓷器以中国传统图案为主,刺绣则以精湛工艺著称。此外,娘惹服饰如可峇雅和纱笼,融合了中华刺绣与马来蜡染工艺,是文化融合的典范。
电视剧《小娘惹》曾在此取景,生动展现了娘惹文化的魅力。学生在这里能直观感受多元文化的交流与融合,增强对不同文化的理解与尊重,同时激发对传统艺术的兴趣。
六、新加坡资源永续
新加坡资源永续是一个现代化且互动性强的教育项目,旨在全面介绍新加坡在可持续发展领域的努力和成就。
南洋理工大学学长学姐交流参访,接触世界一流的教育资源和前沿的学术动态,深入了解其独特的教育模式和招生政策,拓展国际视野,提升学术素养,培养跨文化交流能力和全球竞争力,有助于学生成长为具有国际视野的高素质应用型人才。
南洋理工大学作为一所享誉国际的顶尖学府,其招生政策注重学生的综合素质和学术潜力。在生活环境方面,南洋理工大学的校园被誉为全球最美丽的校园之一,其现代化的建筑与自然景观相得益彰,营造出宜人的学习和生活氛围。
八、新加坡达士岭组屋探索课程
课程内容:
1、起源与背景:新加坡组屋制度始于1960年代,当时新加坡面临严重的住房短缺问题,大量人口居住在简陋的棚户区。为解决这一问题,新加坡政府启动了大规模的公共住房建设计划。
2、分配与管理:新加坡组屋的申请条件严格,考虑家庭收入、公民身份和家庭构成等因素。分配遵循“先来后到”原则,通过登记注册、抽签挑选等程序进行,公开透明。此外,政府还制定了严格的转售政策,限制投机行为。
3、类型与设施:新加坡组屋有多种类型,包括一房式、二房式、三房式、四房式、五房式、六房式和双层公寓式。组屋区通常配备完善的设施,如购物场所、休闲娱乐设施、公园、学校等,形成综合生活区。
4、经济与社会意义:新加坡超过80%的人口居住在组屋中,组屋制度不仅解决了住房问题,还促进了社会公平与和谐。此外,组屋区的设计和规划也体现了新加坡对城市可持续发展的重视。
学习各种热带水果的营养价值,培养健康饮食的习惯。了解热带水果的生长环境和种植过程,增强学生对生态环境保护的认识。

【其他行程内容】
亲身体验新加坡樟宜国际机场“星耀樟宜”。
晚间总结回顾,与同伴分享自我心得。
亚洲首座乐高主题乐园——马来西亚乐高乐园,8大主题区域,超过70种游乐设施和表演,设有迷你乐园、乐高城市、乐高王国、创意工作坊、4D电影等,互动性强,游玩圣地。
打卡东南亚唯一的好莱坞电影主题公园——新加坡环球影城,重现电影世界的神奇,揭开探险旅程的序幕。
报名须知
人数不足,灾害等不可抗力因素影响,项目自动取消。
酒店环境
行程表:
更多内容细节,请关注公众号“新加坡一苇国际教育”,点击菜单栏“联系我们”或在公众号后台回复“人工服务”添加客服咨询

