经常会有小伙伴后台私信我怎么样开发国外客户,当然这里面大部分是外贸小白,外贸小白有的是刚毕业的纯小白,有的是单纯想试试的,有的是内贸想转型外贸的老板,不管是哪种小白,开发客户其实都差不多,今天就分享一下我自己以前学习自主开发的一些流程和经验,希望对大家有帮助,建议点赞收藏。
一、开发客户的心态
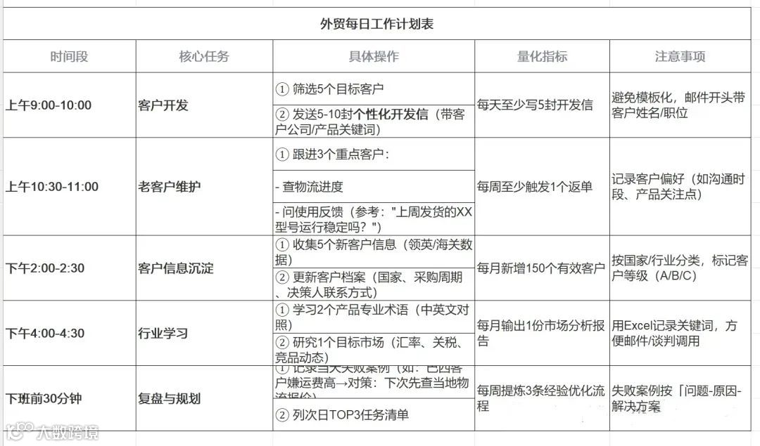
首先第一点我要分享的就是关于外贸客户开发的心态问题,开发客户其实是重在坚持的,以量变才能产生质变,很多外贸朋友可能就倒在了客户积累的路上。其实自主开发客户更像是马拉松,而不是百米冲刺。我们开发客户每天做个计划,按照自己的计划去积累客户,开发到客户也就是早晚的事情,开发不到才是怪事。
说点题外话,其实关于心态这方面,其实更多的是你对这份工作是否热爱,因为热爱可抵岁月漫长。做业务无论在哪里都是有压力的,如果不想压力大,就不要做业务。
我们说一个人,无论是对公司还是对家庭,都要有责任,有担当。这样无论在哪里,做什么都更容易取得成功。担当是一种责任、一种境界、一种精神,是无需扬鞭自奋蹄的品质。所谓担当,不只是对小家庭要有肩挑重任的气度,还要有强烈的社会责任感和使命感。
内心有光的人,不惧挑战和风雨,总是敢于面对挑起担子。他们拥有直面挑战的勇气和敢于兜底的魄力,一路披荆斩棘,一路奋力成长。
人的禀赋各不相同,但只要各施其才、各尽所能,沿着正确的方向努力前行,就是在承担社会责任。对自己负责的人,生活会充满力量;对事业负责的人,会从容面对挑战;对家庭负责的人,能够收获和睦;对他人负责的人,终将被温柔以待。
二、关于外贸客户开发方法
说完了心态, 下面我们开始客户开发实战,如果有平台的外贸朋友优先把公司的平台做好,这里主要分享一下自主开发的一些方法。
1.分析客户类型
你要开发客户,肯定要对自己的产品,对自己的客户有足够的了解。产品了解这块就要自己多花时间去总结,这里重点说一下客户方面的问题。正常来说,国外客户的类型大概有这几类:贸易商(经销商、批发商、代理商)、OEM合作商、配套生产直接客户、维修直接客户、工程直接客户、零售商(商铺,店铺)要对自己的产品选择合适的客户类型去开发,因为不同的客户类型,我们重点选择的客户开发方式还是会有区别的,最主要的是我们只有知道了我们要干什么,才能安排好怎么干。
2.客户开发方法
客户开发方法其实以前分享过很多次,这里就不重复了,更多的可以看往期的文章,比如下面这篇文章就是自主开发的一个简单总结。
3.主动接触客户
我们获取到客户信息之后,就是要多去联系客户了,联系的客户越多,那么我们积累的客户就越多,联系的客户多了,慢慢的就能筛选出来很多优质的客户了,开发联系客户其实就是一个筛选优质合作伙伴的过程。当然了,联系客户跟开发客户多少有点重叠的地方,因为开发的时候很多时候就在联系了。
WhatsApp联系:联系客户首推是WhatsApp,因为WhatsApp目前是全球用户量最多的,而且WhatsApp是直接把消息发送到客户的手机,现在的人,基本都离不开手机了,所以客户反馈的效率是非常高的,也就是回复率会非常高,效果基本是立竿见影的,所以个人首推。当然关于即时通讯的软件还有很多,比如俄罗斯的telegram等等,你开发俄罗斯的客户就可以用这个。
邮件联系:邮件开发客户这个无需多言,属于外贸业务员的基本功,你可以不做,但是你一定要会,要会写开发信,实在不会写现在ai也很方便,可以借助ai来写,比如说我在用的这个deepseek助手,就非常好用。Deepseek助手地址:ds.smtso.com/?i=B33C6A
社媒联系:比如Facebook、Instagram、linkedin等等,大部分的社媒都是支持在线沟通的,可以加好友,群组等等,效率也是比较高的,推荐大家把社媒都可以做起来,因为社媒是随着经营的时间越长,会越有用的东西。
当然了,主动接触客户的方法有很多,你也可以去地推,可以去参加展会,有能力还可以打电话,方法没有好坏之分,选择一些适合自己的就好了。当然了,也要适合客户,这样才能事半功倍。
三、关于客户跟进转化
其实关于客户跟进这块,没有什么特别好分享的,大部分时候都是靠经验积累,用网络上非常时髦的话就是“菜就多练”,跟进客户就是经验的积累,我能分享的就是教你如何积累经验。
首先我们要对客户进行分级,潜在客户,重点客户等等,因为不同的等级的客户,跟进的方式和频率是要有区别的。比如说案例展示,如果一个没有太大意向的客户,你天天发产品案例给他,他只会觉得你在骚扰他。但是一个聊的非常深入到客户,我们跟进勤快一点,就是非常有必要的,人家也愿意跟你聊。
其次要对客户进行客户管理,每个联系过的客户,我们都要制作成客户档案表,方便我们后续跟进。大部分客户的订单,都是在我们4-11次,甚至更多次数的跟进。所以我们要做好持续跟进的准备。就像这样,每个客户都用表格标记。

以上就是我个人关于自主开发客户的一些经验分享,这个流程算是一个比较完整的流程了,希望现在遇到客户开发比较迷茫的外贸朋友,看到我这个分享能有一点点的帮助,这个就是我分享的动力。如果不知道如何开始,不妨试试我的方法,开发客户就是第一个试错的过程,一个积累经验的过程,重在坚持。
好了,关于外贸客户开发的问题今天就分享到这里,希望对大家有帮助。