大黄鱼是我国最具经济价值的的鱼类群体之一,因其独特的风味备受消费者喜爱。中国沿海大黄鱼可分为三大种群:闽粤东(MYD)、岱衢(DQ)和瑙州(NZ)。遗传学研究显示,南北种群之间存在显著的适应性差异,但其在不同环境压力下的分子适应机制仍有待深入揭示。近期发表在《Advanced Science》上的文章,通过整合 PacBio HiFi、超长牛津纳米孔(ONT)和Hi-C 三大测序技术,首次成功构建了闽粤东群(MYD)和岱衢群(DQ)大黄鱼的两个端粒到端粒(T2T)无缺口基因组。
研究对象:闽粤东群(MYD)和岱衢群(DQ)大黄鱼
1. 两个种群T2T基因组的组装
通过PacBio HiFi、超长ONT和Hi-C对大黄鱼闽粤东种群和岱衢种群进行了端粒到端粒(T2T)基因组组装。两个种群的基因组覆盖率均达99.92%,QV值约为53,Busco评估完整性超过99.3%。通过功能注释鉴定到闽粤东种群26144个和岱衢种群26499个蛋白编码基因。
表1 MYD群大黄鱼基因组
表2 DQ群大黄鱼基因组
图1 两个种群T2T基因组组装图
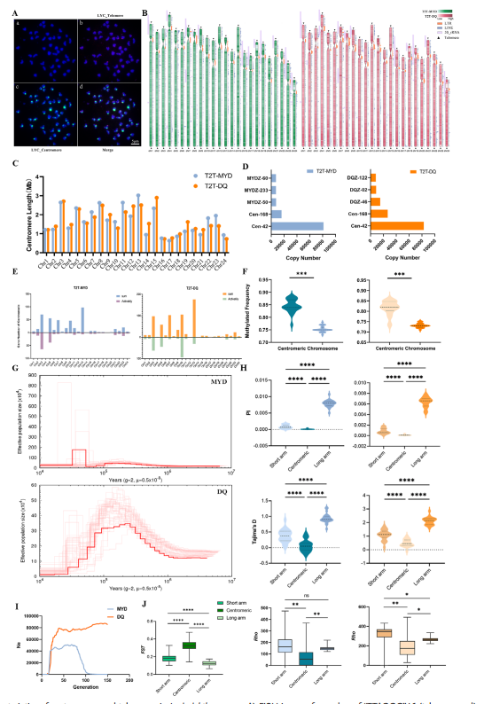
对两个种群T2T基因组的深入研究发现:两个种群所有染色体两端存在“TTAGGG/CCCTAA”的重复序列,着丝粒由42 bp的Cen-42和168 bp的Cen-168构成复杂的高阶重复结构。
图2 两个种群的端粒和着丝粒区域
2. 不同地域两个种群迥异的“生存策略”
两个种群的扩展和收缩的基因家族存在显著差异,功能注释发现:生活在南方温暖水域的MYD种群的扩展基因家族在免疫相关通路上显著富集;而生活在北方寒冷深水水域的DQ种群的扩展基因家族在糖酵解、厌氧代谢、嗅觉和味觉转导通路中显著富集。转录组分析表明:DQ种群脂肪酸代谢相关的基因相比MYD群体明显下调而MYD群体的多个代谢相关基因相比DQ种群显著上调。为了解释这种现象出现的机制,进行了结构变异(SV)分析发现:两个种群的基因组结构存在特异性变异。这些变异如同DNA序列上的“独特开关”,直接导致了种群间生理功能的差异。
图3 两个种群功能注释结果
图4 两个种群基因组特征比较
图5 两个种群基因组基因分化、通路富集、差异基因分析
凌恩生物T2T基因组项目测序平台多,技术新,经验丰富;可以祝您组装完整的基因组并分析端粒、着丝粒等特点,助您破译具有高复杂度,高重合区域的超大基因组遗传密码,轻松拿下顶刊,开启基因组学研究新纪元!
心动不如行动,对我们基因组项目感兴趣的老师,欢迎联系我们当地销售或微信评论区留言,凌恩生物竭诚为您的科研服务,助力您的科研成功!
参考文献
Cui, Yu, et al. "T2T Genomes Unveil Centromere Architecture and Adaptive Divergence in Large Yellow Croaker (Larimichthys crocea)." Advanced Science (2025): e06374.

