三代测序技术(Third-Generation Sequencing, TGS)以单分子长读长为核心特征,突破了二代测序(NGS)短读长的固有限制,结合高准确性(如PacBio HiFi)或超长实时测序(如Oxford Nanopore)的特性,推动了宏基因组学从“碎片化组装”向“完整基因组解析”的跨越。目前在多个领域得到了广泛的应用,更是高分期刊以及顶刊的心头好。
本期选取了几篇三代宏基因组的最新研究,帮助大家掌握三代宏基因组的最新研究动态。
1
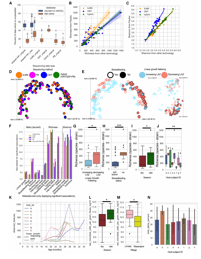
案例一:长读长宏基因组学揭示肠道微生物失衡致儿童营养不良分子机制
期刊:Cell
影响因子:42.5
样本类型:粪便
发表时间:2025年
研究背景:
肠道微生物失衡在儿童营养不良发生发展中扮演关键角色。然而,传统短读长宏基因组学技术因难以获取完整微生物基因组,极大限制了对肠道微生物与儿童线性生长关联机制的精准解析。
研究方法:
本研究为深入探究肠道微生物组,基于一项在马维拉开展的儿童生长纵向临床试验(纳入队列中8名儿童,进行为期11个月的纵向采样,共收集47份样本),采用三代长读长宏基因组技术开展了系统研究。
主要结果:
长读长技术在每千兆碱基对(Gbp)数据量下生成的环合宏基因组(cMAG)数量可达短读长方法的44-64倍。基于马拉维纵向儿科队列研究的47份样本,研究团队生成了986个cMAG(含839个环状完整基因组),并将此数据库拓展应用于包含210份样本的扩大队列。通过机器学习算法,研究成功识别出能够预测儿童线性生长的关键微生物物种;泛基因组分析进一步揭示了特定微生物基因与儿童线性生长的关联性,同时发现基因组不稳定性与年龄别身长Z评分(LAZ)降低存在显著相关性。该研究资源不仅验证了将环状微生物基因组与健康发育轨迹进行比对分析的重要价值,更为微生物组关联研究树立了新的技术标准。
图 不同测序技术与组装方法下的宏基因组组装基因组比较。
图 通过不同测序技术测量的微生物多样性与生态学关联。
2
案例二:TB级三代测序揭示土壤宏基因组中的生物活性分子
期刊:Nature Biotechnology
影响因子:41.7
样本类型:土壤
发表时间:2025年
研究背景:
宏基因组学通过分析从整个微生物群落中提取的DNA,为未培养细菌的遗传多样性提供了途径。土壤微生物群落蕴含着丰富的生物活性分子,但由于复杂性和基因组装配的局限,其潜在的天然产物资源长期未能被充分挖掘。
研究方法:
基于三代测序平台,获取超过1 Tb的高保真长读长数据,并结合分层组装策略和binning方法,最大限度提高了微生物基因组拼接的完整性与准确性。
主要结果:
本研究成功重建了7000余个高质量宏基因组组装基因组(MAGs),其中超半数源自此前数据库未覆盖的物种类群,显著拓展了土壤微生物已知多样性的认知边界。基于这些MAGs,研究团队进一步鉴定出逾3万个天然产物生物合成基因簇(BGCs),其类型涵盖多肽、聚酮类、萜类等多个化合物类别。值得关注的是,这些BGCs中包含大量此前未被报道的新颖结构,充分彰显了土壤微生物在天然产物化学多样性层面的巨大开发潜力。研究锁定一批具潜在生物活性的候选分子,并通过异源表达系统结合分离纯化技术开展功能验证,成功鉴定了部分基因簇编码的代谢产物。这一成果有力确证了长读长宏基因组学技术在天然产物挖掘领域的应用效能。
图 从复杂的土壤宏基因组中获取完整的基因组序列。
图 对完整和近完整的宏基因组基因组的生物信息学探索。
3
案例三:基因组分辨率的长读长测序扩大了陆地栖息地的微生物多样性
期刊:Nature Microbiology
影响因子:19.4
样本类型:环境样本(土壤、沉积物、水体)
发表时间:2025年
研究背景:
高通量长读长测序的出现使从环境样本中大规模恢复微生物基因组成为可能。然而,由于这些环境的复杂性,扩大陆地微生物基因组目录一直是一个挑战。
研究方法:
本研究对Microfora Danica项目期间采集的154份土壤和沉积物样本进行了深度三代纳米孔长读长宏基因组测序。
主要结果:
本研究基于154份环境样本生成总计14.4 Tbp的长读长测序数据,开发了mmlong2分析流程;借助该流程,共获得6,076个高质量(HQ)宏基因组组装基因组(MAGs)与17,767个中等质量(MQ)MAGs。研究发现:相较于农田样本,沿海样本的高丰度物种更丰富,且MAGs多态性更低——农田与沿海样本的微生物群落组成存在显著差异。本研究为158个已知微生物科、612个已知属提供了首个HQ基因组(这些类群此前仅通过MQ基因组表征);此外,还为436个此前无完整16S rRNA基因代表的已知属补全了含完整16S rRNA基因的基因组(涵盖放线菌门的Gaiellasilicea属、Gaiella属及Desertimonas属),使这些属的基因组数量均提升10倍以上。
图 本研究环境样本概况。
图 本研究组装得到的MAG概况。
4
案例四:基于纳米孔三代宏基因组证实水产养殖休药期后微生物抗生素耐药性风险持续存在
期刊:Nature Water
影响因子:24.1
样本类型:鲤鱼肠道
发表时间:2025年
研究背景:
水产养殖是全球食品供应的重要支撑,然而高密度养殖模式往往需要广泛使用抗生素,导致抗生素抗性基因(ARGs)在水环境及养殖生物体内扩散。氟苯尼考作为水产养殖常用抗生素,我国对其在鱼类体内的残留限量有明确规定(≤1,000 μg/kg),但休药期结束后,ARGs是否仍存在潜在风险仍需进一步明确。
研究方法:
本研究以鲤鱼为实验模型,借助ONT三代宏基因组测序技术,系统解析了氟苯尼考标准用药(5天、10天)与过量用药(30天、90天)模式下,肠道微生物组与耐药组(含抗生素抗性基因ARGs及可移动遗传元件MGEs)的动态演替规律。
主要结果:
给药氟苯尼考可引起显著的耐药组变化。虽然ARG在治疗后时间点的丰度有所下降,但即使在规定的停药时间后,其仍高于对照组水平。整合子和携带foR的复合转座子促进了氟苯尼考治疗期间抗性基因的传播。停药后,接受长期治疗的鱼肠道微生物群中携带的抗性基因质粒种类比对照组更为丰富。在富集的潜在病原体中,47.1%含有与质粒上相同的ARGs。至关重要的是,质粒和染色体ARG-fanking序列之间的高度相似性强调了质粒在ARG转移中的关键作用。总的来说,氟苯尼考的治疗增加了鲤鱼肠道中ARGs的数量和流动性。
图 氟苯尼考治疗前、治疗中和治疗后抗生素耐药性的概况。
图 MAG和质粒携带的ARG的ARB特征和高序列相似性。
参考文献
1、Culture-independent meta-pangenomics enabled by long-read metagenomics reveals associations with pediatric undernutrition. Cell, 2025.
2、Bioactive molecules unearthed by terabase-scale long-read sequencing of a soil metagenome. Nature Biotechnology, 2025.
3、Genome-resolved long-read sequencing expands known microbial diversity across terrestrial habitats. Nature Microbiology, 2025.
4、Microbial risks triggered by oral administration of antibiotics in fish aquaculture persist long after the legally mandated antibiotic withdrawal time. Nature Water, 2025.
https://doi.org/10.1016/j.cell.2025.08.020
https://doi.org/10.1038/s41587-025-02810-w
https://doi.org/10.1038/s41564-025-02062-z
https://doi.org/10.1038/s44221-025-00502-y


