搜索
首页
大数快讯
大数活动
服务超市
文章专题
出海平台
流量密码
出海蓝图
产业赛道
物流仓储
跨境支付
选品策略
实操手册
报告
跨企查
百科
导航
知识体系
工具箱
更多
找货源
跨境招聘
DeepSeek
首页
>
【跨境电商报告推荐】TikTok Shop 西班牙站点报告(2024-2025)
>
0
0
【跨境电商报告推荐】TikTok Shop 西班牙站点报告(2024-2025)
出海网
2025-03-18
157
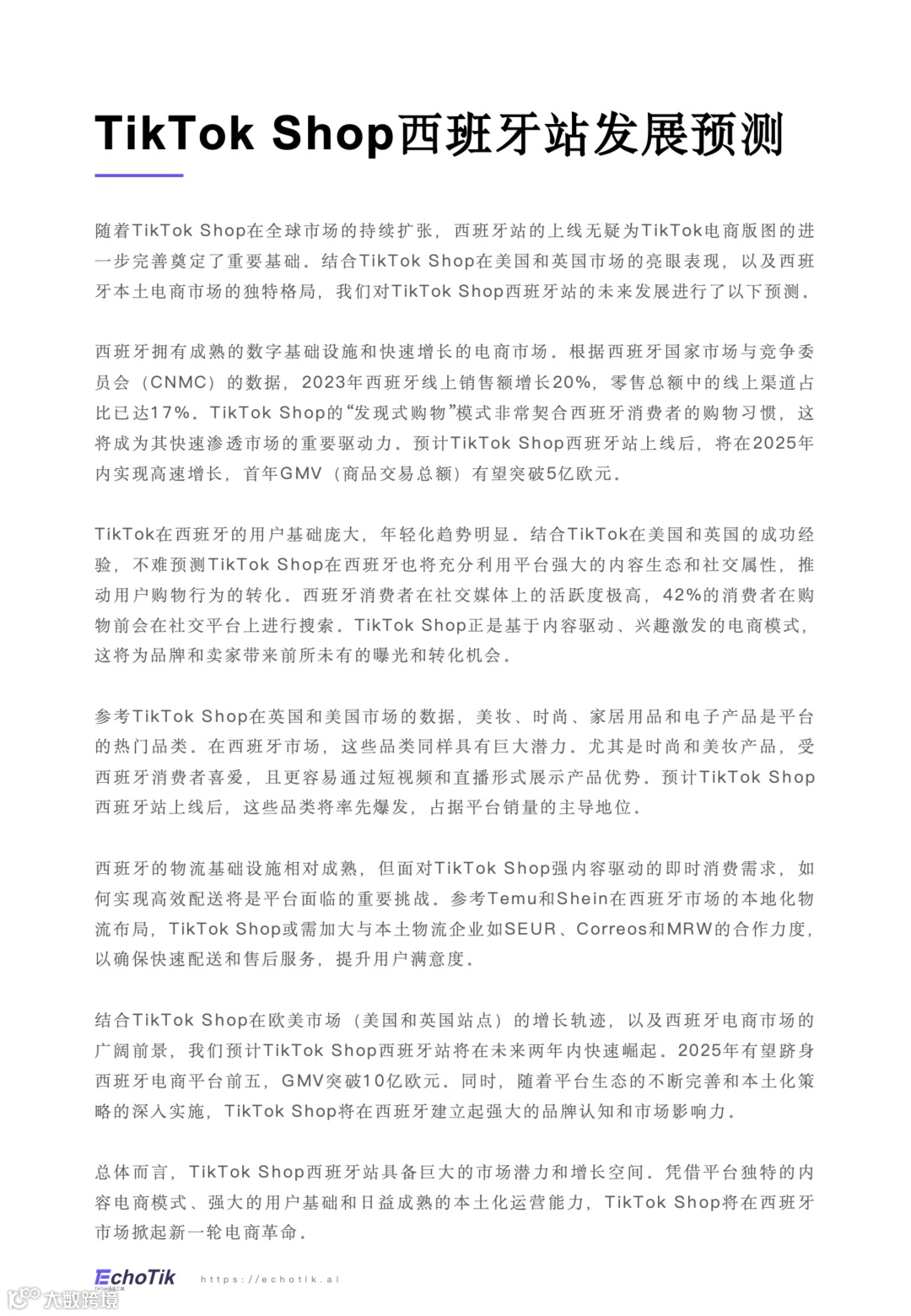
导读:本报告聚焦 2024 - 2025 年 TikTok Shop 西班牙站点,剖析其市场状况与发展前景。西班牙拥有成熟消费市场、发达数字基础设施,互联网普及率高,城镇化水平达 81.55%,经济持续复苏,中产阶级消费力强,年轻一代热衷社交媒体
TikTok Shop 西班牙站点报告(2024-2025)
报告概览
本报告涵盖了TikTok Shop在西班牙市场的详细分析,包括用户行为、销售趋势及市场洞察。以下是部分内容的截图展示:
完整版报告请关注官方渠道。
【声明】内容源于网络
0
0
出海网
出海网作为全球领先的企业跨境出海综合服务平台,专注企业跨境出海一站式服务。
内容
1161
粉丝
12
关注
在线咨询
出海网
出海网跨境电商(广州)有限公司
出海网作为全球领先的企业跨境出海综合服务平台,专注企业跨境出海一站式服务。
总阅读
51.3k
粉丝
12
内容
1.2k
在线咨询
关注