请在公众号后台回复 全球湖泊表面水温(注意错字,空格,最好是复制哦!(分享有时间限制请及时保存 )领取后数据内含引用方式介绍。
数据过期或者失效(加微:xhd825 )
全球湖泊表面水温及湖冰物候观测数据集-LakeTEMP数据库
数据基本信息
01 数据概况
LakeTEMP 是一款综合性全球湖泊数据库,核心涵盖两部分关键信息:一是全球湖泊表面水温(LSWT)的实测数据,二是全球所有面积大于 0.1 平方公里湖泊的湖冰物候模拟结果。
数据库包含丰富的 LSWT 观测记录,以及对应的月度、年度汇总统计数据,同时提供 HydroLAKES 数据库中约 140 万个湖泊的年平均冰盖持续时间预测值。
这些海量数据能帮助研究人员深入剖析温度变化对湖泊生态系统、水生生物及气候模式的影响机制,为相关领域研究提供核心支撑。
所有观测数据均经过严格的质量管控,包括异常值筛查、重叠影像剔除、干涸湖床观测数据过滤等流程,确保数据的可靠性与准确性。借助该数据集,科研人员可开展湖泊热过程相关研究,进一步明晰湖泊系统在生物圈与水圈中的功能作用。
02 数据加载说明
该全球湖泊表面水温及湖冰物候数据集的原始格式为 CSV 表格,为便于可视化查看与分析,可通过 ArcGIS Pro 转换为 SHP 矢量格式。数据文件大小为 2.05GB,采用 WGS84 地理坐标系。
在 GIS 软件中,该数据可支持属性查询、数据编辑、地图制作、空间分析等多种操作,以下以 ArcGIS Pro 为例说明加载流程:
-
启动软件后,通过 “添加文件夹” 功能导入转换后的 SHP 数据,或直接将文件拖拽至软件界面,即可完成加载; -
数据导入后,软件会依据矢量数据的几何特征与属性信息,自动完成初步展示; -
用户可根据研究需求自定义图层样式,例如调整填充颜色、边框样式、标签显示方式等,突出不同区域的核心数据特征。
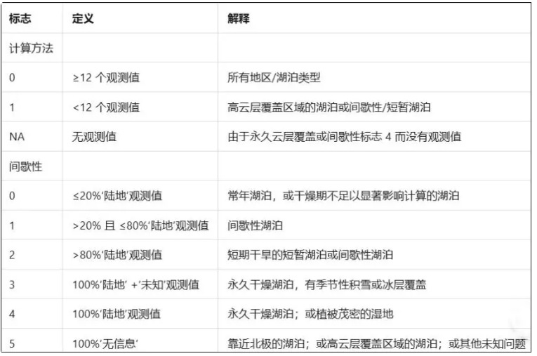
湖泊表面水温参数说明
湖泊表面水温参数说明
往期精选阅读
【GeoEco前沿学术圈】专注地理与生态交叉领域的学术创新为您呈现
▶️全球顶尖期刊论文深度解读 ▶️前沿技术方法与研究范式解析
▶️生态保护与可持续发展案例库 ▶️学者成长营与学术资源共享
在这里!您不仅能获取学术前沿动态,更能与全球 10 万 + 科研工作者共同探讨人类与自然的未来命题。
声明

