今天给大家带来一篇思路不错的纯生信文章,思路算比较常规了,保证大家轻松学会,性价比MAX!通过分析MM患者的转录组数据,识别了与线粒体功能和PCD途径相关的预后基因,并构建了一个风险模型来预测MM患者的生存概率,研究结果为MM的生物学和预后提供了新的见解,并强调了潜在的治疗靶点。
对MM患者和健康对照者的转录组学数据进行分析,以确定差异表达基因(DEGs),候选基因通过将基因序列与筛选过的MRGs和PCDRGs序列相交来选择。单因素Cox、最小绝对收缩和选择算子(LASSO)、多因素Cox和逐步回归分析确定了候选者中的预后基因,作者根据这些基因构建风险模型,并将患者分为高危组和低危组进行生存分析。独立预后因素被纳入nomogram来预测MM患者的预后。进而采用校准曲线、受试者工作特征(ROC)分析和决策曲线分析(DCA)评估模型性能。最后,研究探讨了预后基因与免疫细胞浸润/药物反应之间的关系。
1、研究多发性骨髓瘤线粒体功能和程序性细胞死亡模式的流程图

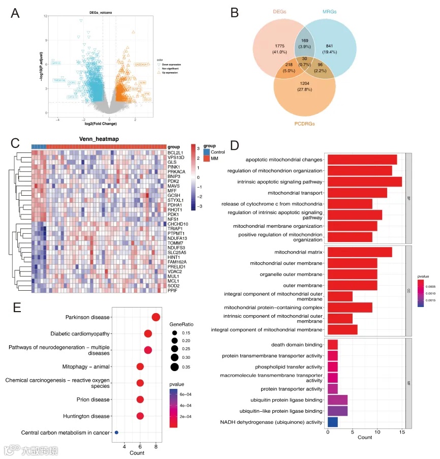
2、30个候选基因的鉴定与分析

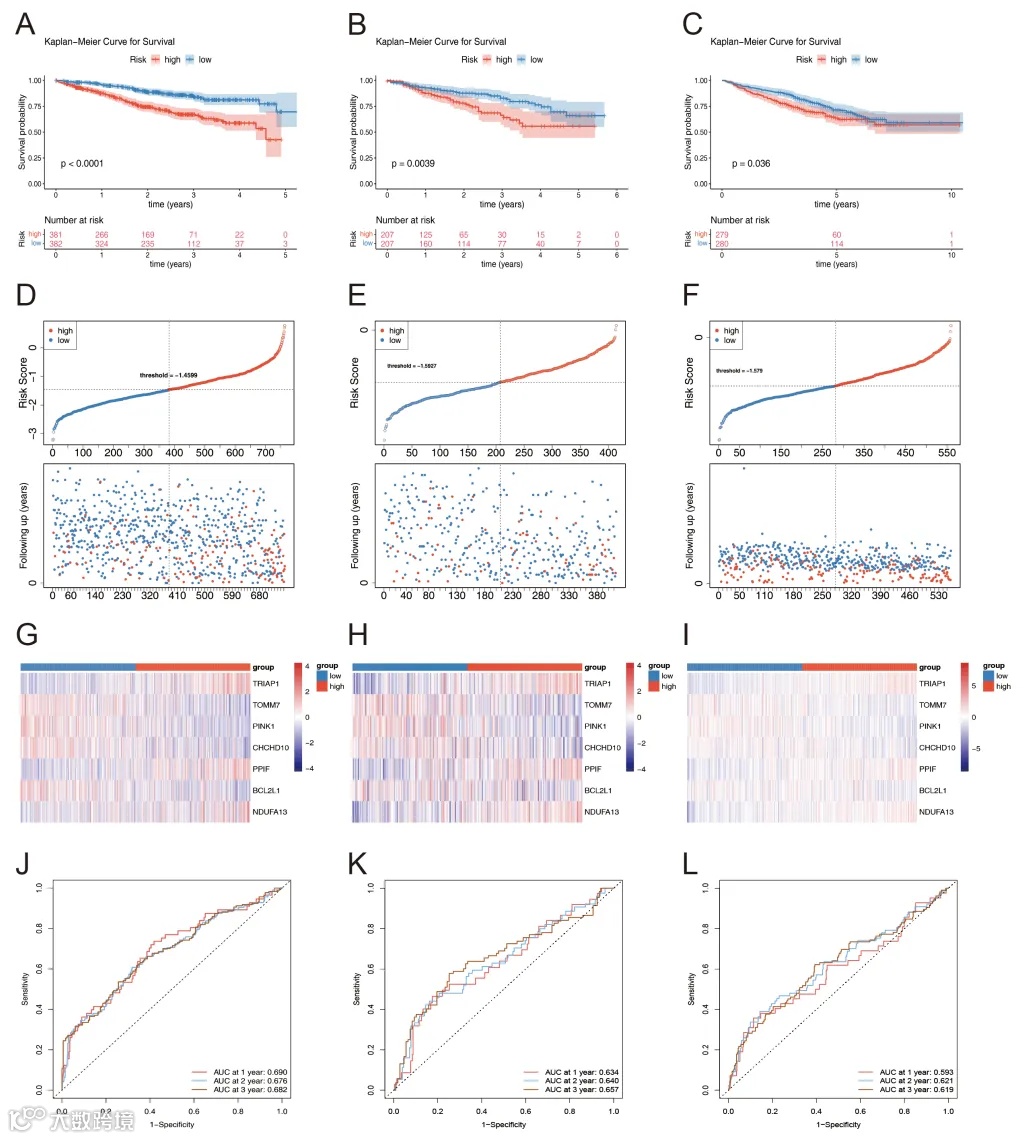
3、Triap1, tomm7, pink1, chchd10,PPIF、BCL2L1和NDUFA13被确定为预后基因

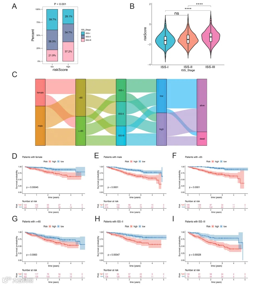
4、建立风险模型,预测患者的生存概率MM患者


5、建立了预测MM存活的nomogram

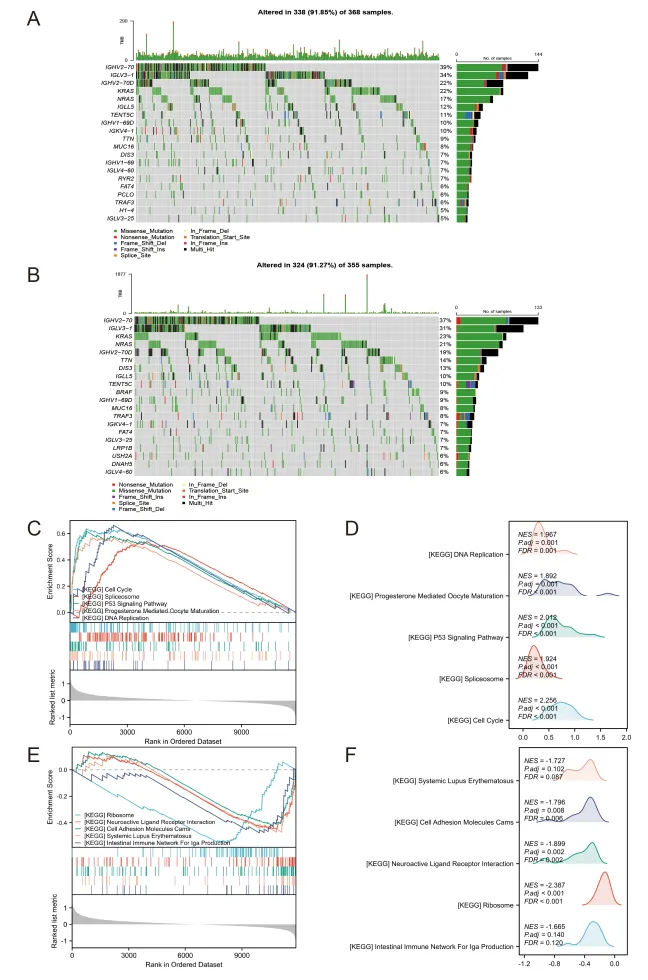
6、分析突变和相应的途径

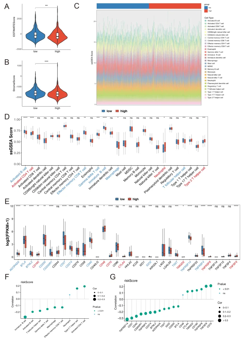
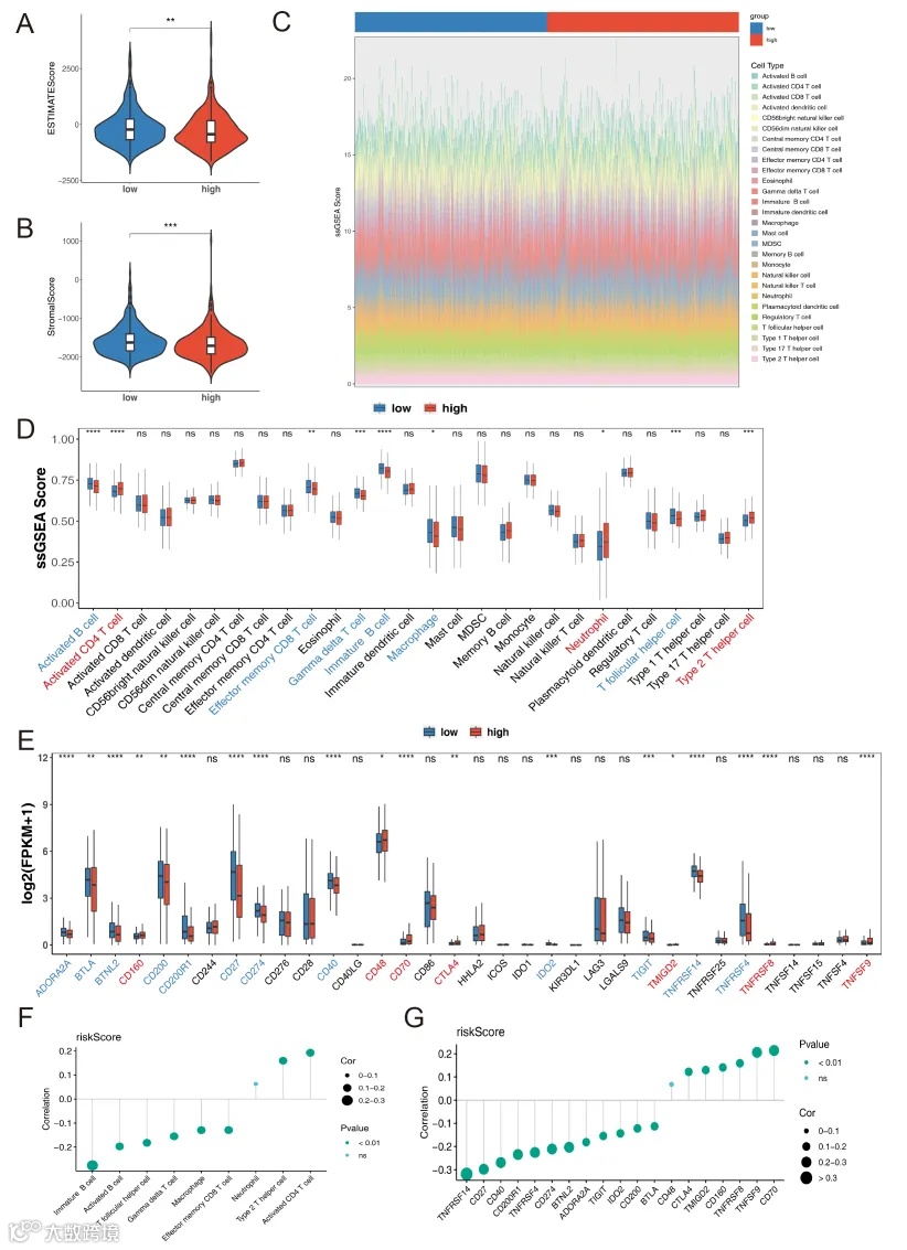
7、不同人群免疫微环境差异

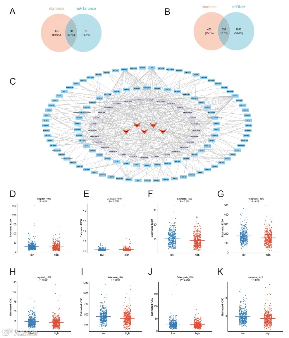
8、预后基因的调控网络和潜在药物


本研究揭示了线粒体相关的程序性细胞死亡(PCD)在多发性骨髓瘤(MM)中的作用,旨在识别与MM预后相关的生物标志物、免疫检查点和治疗途径。