

教社科司函〔2025〕16号
各省、自治区、直辖市教育厅(教委),新疆生产建设兵团教育局,有关部门(单位)教育司(局),部属各高等学校,部省合建各高等学校:
2025年度教育部人文社会科学研究一般项目经我司组织专家严格评审和面向社会公示,现将立项结果予以公布。其中,规划基金、青年基金、自筹经费项目共2817项;西部和边疆地区项目188项,新疆项目13项,西藏项目1项。中国特色社会主义理论体系研究专项36项,高校辅导员研究专项212项。
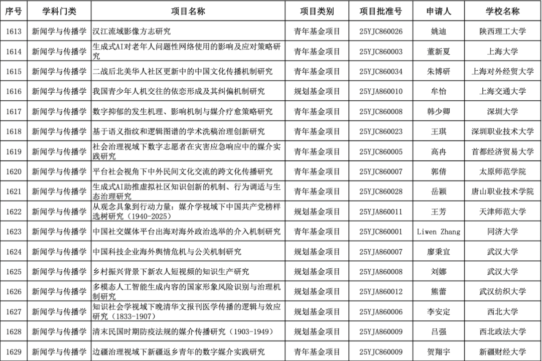
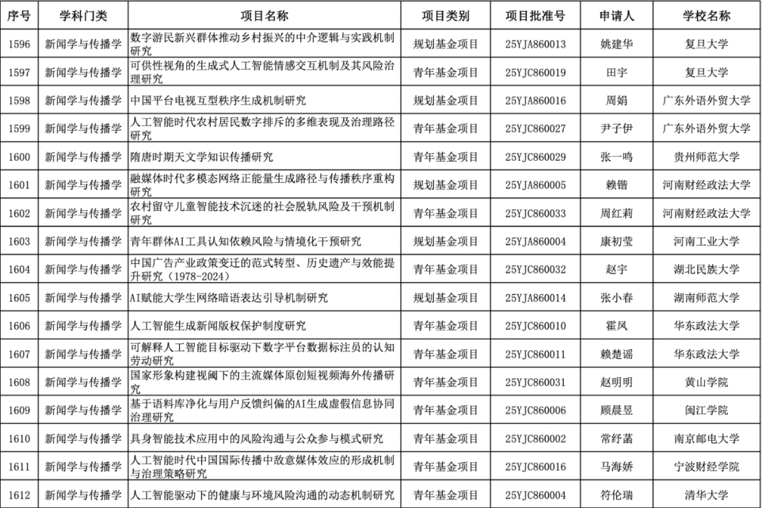
2025年度教育部人文社会
科学研究西部和边疆地区
新闻学与传播学项目立项
声明
推文基于更好更多传递信息之目的,限于视野和能力,可能会有疏漏及不足之处,请随时指正。若有来源标注错误或侵犯了您的合法权益,请后台联系我们,我们将及时更正、删除!
如需转载,请保持图文完整,并标注版权及本公众号ID、二维码、作者,谢谢!
END

