通过企业架构,将战略意图转化为可运行、可治理、可演进的企业级 IT 体系,并在端到端经营链路中持续发挥作用。
企业架构承担桥梁作用,使战略愿景能够被拆解为清晰的业务能力、系统能力与技术能力,并通过阶段化建设逐步落地。
本文结合某制造业IT总体设计案例,从架构体系、分阶段演进、治理机制与整体方法论四个部分展开。
一、架构是IT战略落地的载体:应用、技术、管理三位一体
企业级 IT 建设并不是功能的集合,而是一个“可运行的体系”。要想让企业战略真正落地,必须通过架构来完成抽象目标向执行结构的转化。
这一架构体系通常由三部分构成:应用架构、技术架构、管理架构。
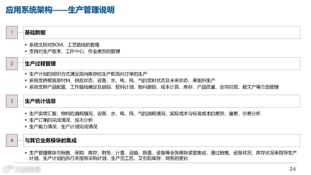
1. 应用架构:围绕端到端经营链路组织能力
应用体系并不是模块的堆砌,而是企业经营链路的结构化表达。
其核心围绕两类内容展开:
(1)经营活动的系统化表达
包括采购、库存、生产、质量、销售、设备、项目、人力、财务等主题活动,并在系统内部形成:
计划—执行—控制—反馈的业务闭环
数据对象、业务语义、系统职责的边界
从经营活动到系统步骤的可执行链路
也就是说,应用体系解决的问题是:
企业所有经营行为是否在同一逻辑链路下联动?
是否能从计划走到执行,再走到决策?
是否形成了统一的端到端经营运行结构?
(2)层级化的业务运行体系
应用体系具有明确的层次结构:
管理运营层:计划、预算、成本、供应链控制
制造执行层:排程、派工、进度、质量、物料消耗
自动化控制层:现场数据采集、设备控制
这三层并非孤立存在,而是构成企业经营的“数字骨架”。
2. 技术架构:稳定性与扩展性的基础能力平台
技术体系决定企业未来 5–10 年的 IT 成本、性能和扩展边界。
其核心价值在于让系统具备 资源复用、集中管理、自动化运维、可持续扩展 的能力。
典型内容包括:
网络架构、服务器集群、存储、备份
虚拟化与资源池化
统一云管理平台、自动化运维能力
身份认证、访问控制、安全策略、风险管理
数据服务平台、接口与集成框架
技术体系解决的问题是:
系统是否稳定?
是否能支撑快速扩展?
是否具备统一的集成与运维能力?
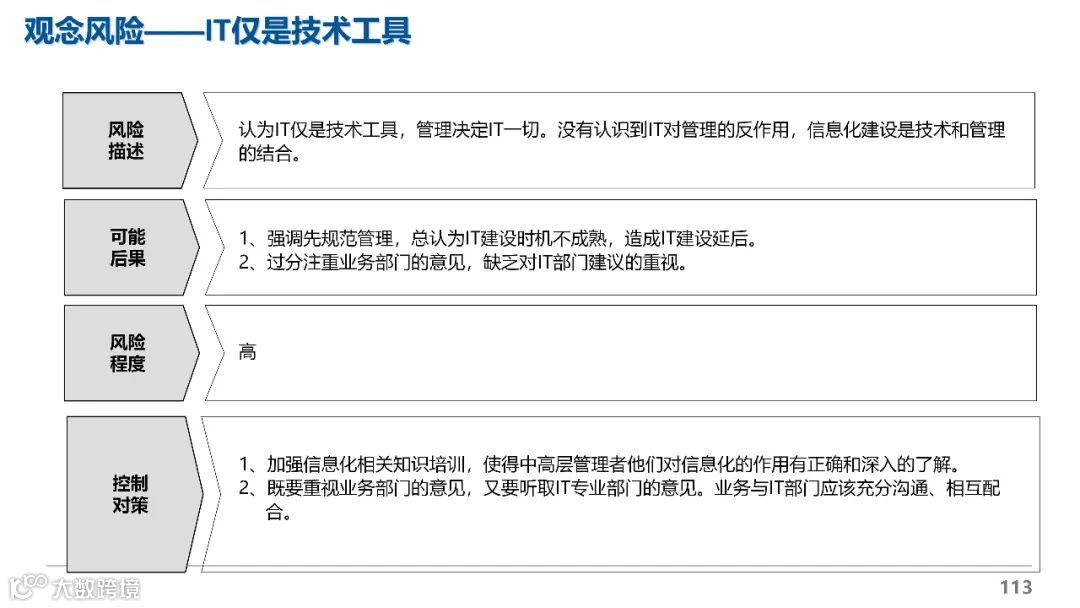
3. 管理体系:确保 IT 建设与运营不偏离架构方向
管理体系决定架构是否能真正落地。
其核心内容包括:
组织职责与分工
项目管理机制
运营与服务管理体系
IT 资产与制度体系
预算与投资管理
架构评审与战略评审机制
管理体系的使命只有一句话:
无论谁建设、建设什么,都必须在统一架构下推进。
这是 IT 能否成为“体系”,而不是“项目集合”的关键分水岭。
二、阶段化演进:使能力体系按企业发展节奏逐步成熟
制造业的业务结构、组织能力、管理水平与技术基础不可能在同一时间达到理想状态,因此 IT 的建设必须采取 阶段化路径,让经营能力、管理能力与系统能力同步提升。
整体路径可分为三个阶段。
第一阶段:构建经营运行的核心支撑体系(企业数字骨架)
目标:形成企业最基本的经营闭环,为后续能力建设奠定基础。
关键建设包括:
采购、库存、生产、质量、销售、财务等核心系统
生产计划到执行的闭环能力(ERP+MES)
基础设施、网络架构、IT 组织的初步建立
这一阶段解决的问题是:
企业能否稳定运行?
能否做到账物一致、产供销一致、业财一致?
典型效果包括:
库存准确率大幅提升
生产计划可控、可执行
财务核算周期缩短
产销协同能力形成
这是企业经营数字链路的起点。
第二阶段:以流程整合为主线,实现一体化管控
当核心经营活动被结构化后,企业需要进一步提升管理体系的协同能力:
建设内容包括:
人力、设备、项目等管理板块的系统化
流程型组织的统一运行
自动化能力与基础设施的增强
IT 服务体系与项目组织能力的成熟
这一阶段的目标是:
通过流程整合,实现企业管理的一致性,使各业务板块在统一体系内协同运行。
这是从“业务运行结构化”走向“管理结构化”的关键阶段。
第三阶段:供应链协同与决策化经营
当企业内部运行稳定之后,需要将能力延伸至上下游,形成完整的经营网络。
核心建设点包括:
供应商协同(SRM)
客户协同(CRM)
供应链可视化、优化能力(SCM)
战略采购与需求预测
预算、成本、利润等决策支持系统
全流程自动化能力
目标是:
让企业从运行一致性迈向经营智慧化,实现真正的数据驱动经营。
这一阶段通常能带来:
供应链提前期缩短
库存周转改善
决策周期缩短
盈利能力提升
企业由此完成从“系统化企业”向“数据化企业”的跨越。
三、治理能力与组织能力:体系成败的决定性因素
架构能否落地,最终取决于治理能力。
治理体系全方位覆盖战略、投资、架构、项目、运营等环节。
一套成熟的 IT 管控体系通常包含:
高层决策层的统一把控
业务部门与 IT 的协同机制
规划、项目管理、应用管理、基础设施、运维服务的分工
集中式管控模式(统一标准、统一架构、一体资源)
架构审查与项目评审
预算与投资控制
完整的服务体系与运营体系
治理机制的使命在于:
确保每一次 IT 投入都是体系演进的一部分,而不是局部优化或烟囱重复。
治理让体系不走样,组织让体系可持续。
四、从战略到执行的整体方法论:一条完整的落地链路
综上,可以提炼出一条完整的体系化路径:
战略决定方向:明确未来 3–5 年的企业能力蓝图
架构定义体系:应用、技术、管理三位一体
阶段化建设推进能力演化:从经营骨架到管理整合再到供应链协同
治理保证一致性:让建设与运营不偏离架构
持续迭代与反馈:以运营驱动架构优化,以架构驱动二次规划
这是一条闭环方法论,是企业 IT 架构几十年成熟实践的总结。
五、制造业案例124页PPT
用
心
推
荐
|
|
推荐文末阅读原文 |
|
|
免责声明:解读章节属EA之家原创,享有内容版权。《案例》章节来源于各文库类平台,内容无法找到真正来源,如有标错或文章所使用的图片文字链接等涉及侵权,请尽快与我们联系处理,谢谢!


