在制造业,谈数据架构,往往容易走偏。
有人把它理解成数据仓库,有人理解成大数据平台,有人干脆等同于BI报表体系。结果就是:项目一堆,平台不少,数据却依然对不上、用不顺、管不住。
真正的问题不在技术,而在认知。
制造业的数据架构,本质上不是一个IT系统问题,而是一套“让企业运行逻辑可被数据准确表达、持续支撑、长期治理”的结构性工程。
如果从企业层面看,制造业的数据架构至少同时回答五个问题:
企业有哪些关键数据资产?
这些数据在不同系统、组织、环节中如何产生和流转?
数据的业务含义是否统一、稳定、可追溯?
谁对数据负责,如何约束、如何纠偏?
数据最终如何支撑经营决策与运营改进?
因此,真正成熟的制造业数据架构,从来不是单一模块,而是一套完整结构。
1. 从业务出发的数据资源全景
制造业的数据不是“凭系统罗列”,而是从业务能力和业务链条中生长出来的。
研发、计划、采购、生产、物流、销售、财务、人力,这些并不是系统模块,而是企业运行的基本能力单元。
数据架构的第一步,是围绕这些能力,系统性识别:
哪些是核心数据
哪些是共性数据
哪些是跨系统、跨组织必须统一的数据
由此形成企业级的数据主题域,以及概念层、逻辑层的数据模型。这一步解决的不是“存哪”,而是**“认知是否一致”**。
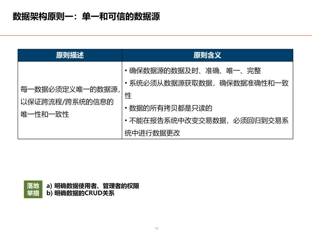
2. 以主数据为核心的结构稳定器
制造业之所以“数据难管”,核心原因往往集中在主数据上。
物料、产品、设备、供应商、客户、组织、人员——这些数据一旦不统一,后面所有交易数据、分析数据都会系统性失真。
因此,制造业的数据架构几乎必然以主数据管理(MDM)为轴心:
统一规划,而不是各系统各说各话
统一标准,而不是临时对表
统一平台,而不是靠接口硬拼
统一治理,而不是靠IT兜底
主数据在制造业不是“辅助系统”,而是生产、计划、成本、质量共同依赖的基础结构。
3. 数据不是“存在”,而是“流动”
相比很多行业,制造业的数据有一个显著特征:
它始终在“跑流程”。
一条需求计划,会演化为主生产计划、物料需求计划、采购计划、生产订单、入库、结算;
一张BOM,会贯穿研发、工艺、制造、成本核算;
一次设备状态变化,会影响排产、能耗、运维决策。
这决定了制造业的数据架构必须天然具备生命周期和流向视角:
数据从哪里产生
经历哪些加工和转换
被哪些系统消费
在什么阶段汇总、分析、归档
这也是为什么成熟的数据架构一定会做 CRUD 分布分析、数据血缘分析和影响分析——不是为了好看,而是为了可控。
4. 数据分析不是起点,而是结果
很多制造企业一上来就做BI、做大屏、做分析平台,结果发现:
指标口径对不上
数据来源说不清
报表越来越多,却没人真正用
原因并不复杂:
分析体系被提前了,基础架构却缺位。
在合理的数据架构中,数据分析始终是“最后一公里”:
以统一的主数据和元数据为前提
以明确的业务能力和战略目标为输入
以稳定的数据仓库和数据资源池为支撑
最终服务于决策、管理和运营改进
制造业的数据分析,从来不是“看数”,而是用数据推动业务行为变化。
5. 数据架构一定是“治理结构”的一部分
这是制造业数据架构与一般信息系统最大的区别。
在制造企业中:
数据标准影响采购、生产、财务
数据质量影响计划准确性和库存水平
数据安全影响核心工艺和经营风险
因此,数据架构不可能只靠IT部门推动,而必须嵌入治理体系:
企业级数据治理组织
清晰的数据责任角色
数据质量、标准、安全的制度与流程
与绩效、考核挂钩的约束机制
没有治理,数据架构只能停留在PPT里。
6.制造业数据架构顶层设计74页PPT案例
用
心
推
荐
|
|
推荐文末阅读原文 |
|
|
免责声明:解读章节属EA之家原创,享有内容版权。《案例》章节来源于各文库类平台,内容无法找到真正来源,如有标错或文章所使用的图片文字链接等涉及侵权,请尽快与我们联系处理,谢谢!


