大数跨境
0
0

平台搜索规则变了,母婴企业如何玩转种草时代?​

平台搜索规则变了,母婴企业如何玩转种草时代?​ 中童观察
2025-12-12
19
导读:母婴行业新搜索指南
当前,我们已迈入全新的搜索时代,用户行为、平台策略及商家运营方式均发生深刻变革。在母婴行业,这一趋势尤为显著。作为高决策门槛、高客单价且情感投入深厚的品类,母婴消费者普遍通过多平台、多维度的搜索完成购买决策。数据显示,小红书母婴类目位列十大热门搜索领域之一,其搜索用户中74%为30岁以下年轻群体,高度契合母婴消费主力人群。

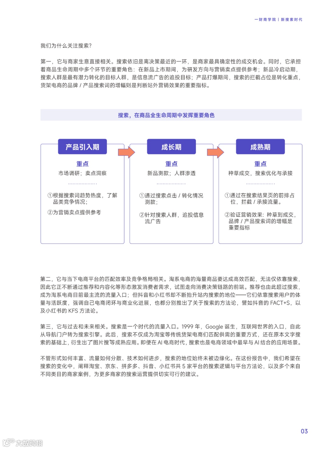
搜索行为的三大趋势

搜索已不再局限于“明确需求—精准查询”的传统模式,而是呈现出全域化、场景化与泛化的特征。2023年,用户平均使用4.5个平台进行搜索,较2022年增长42%。内容平台如抖音、小红书的搜索渗透率持续攀升:抖音日均电商搜索量同比增长93%,小红书70%的月活跃用户存在主动搜索行为。用户意图从“比价购货”延伸至“获取生活灵感”,形成“泛搜+精搜”的复合型路径。

平台竞争格局重塑

货架电商平台(如淘宝、京东、拼多多)虽仍以搜索为核心入口,但推荐流量占比逐步超越搜索。与此同时,内容平台凭借创新搜索机制——如抖音“看后搜”、小红书“KFS方法论”——抢占用户决策前端,成为品牌种草与转化的关键阵地。

全域搜索运营方法论发布

为帮助商家应对新搜索时代的挑战,财商学院发布《新搜索时代:2024五大平台实操指南》,系统梳理淘系电商、京东、拼多多、抖音、小红书五大平台的搜索逻辑、流量结构与实操策略。报告涵盖选词布局、内容种草到流量承接等关键环节,结合典型案例,提供可落地的全域搜索运营解决方案。 无论初创品牌寻求冷启动突破,还是成熟企业优化搜索效率,该指南均可提供前沿洞察与实用建议,助力企业在“新搜索时代”精准触达目标用户,最大化释放流量价值。

【声明】内容源于网络
0
0
中童观察
中童传媒旗下《中童观察》是婴童产业市场的洞察者和同行者,见证者和推动者。汇聚婴童产业的行业信息,研究婴童产业的未来趋势,关注热点话题、热点问题、热点事件、热点企业、热点人物。致力于提供基于婴童产业的独家信息解读、独特视角评论、独到观点分析。
内容 6694
粉丝 0
认证用户
中童观察 北京云宣众行信息咨询有限公司 中童传媒旗下《中童观察》是婴童产业市场的洞察者和同行者,见证者和推动者。汇聚婴童产业的行业信息,研究婴童产业的未来趋势,关注热点话题、热点问题、热点事件、热点企业、热点人物。致力于提供基于婴童产业的独家信息解读、独特视角评论、独到观点分析。
总阅读223.9k
粉丝0
内容6.7k