
❤ 欢迎点击“盛和资讯”关注我们 ❤

01
门店管理效益是为了什么?
02
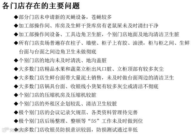
主要有哪些问题?
制造污染源?传递污染?漠视污染?
(1)水、菜叶等污染地面严重,地沟、台面下等清洗不及时?
(2)后场”5S”差,滋生四害。水、冰、菜叶等污染地面严重?
(3)门店现场加工间可视面脏、乱、差、杂物多、清洁不彻底?
(4)边角、柱子、货架、设备等清洁,脏污?空中企划、鱼线等零乱?
(5)地砖、地沟盖、货架门、洗手台、标识线等修理不及时?
(6)员工卖场上货时各类箱筐、叉车等未及时清除,阻塞通道?
(7)生鲜售卖带泥土、皮、壳、包装物,抓卖等造成对地面的污染?
(8)员工在整理蔬菜台面等操作时制造污染源,且重复制造污染?
03
原因解析?

04
如何改善?
05
对工作有怎样的认知?
06
如何落实执行?

盛和将国际先进的单品管理理念融入到软件产品中,以SaaS化方式为客户企业提供BI数据分析、基于移动应用的数据应用等产品和服务,帮助国内的零售企业实现由信息化到数字化的升级,最终实现改善企业内部经营效率,提升企业经营业绩的目的。
团队优势:
经验:创始团队曾长期服务日本7-11集团旗下企业,积累大量业务经验。
能力:拥有丰富的行业Knowhow,既懂业务,又懂IT技术,还会日语。
产品:单品管理理念融入数据分析产品,帮助企业实现精细化运营。
态度:信守承诺,保持日企做事认真负责传统。
口碑:立足产品和服务获得认可,客户会主动帮助盛和做宣传推广。
点击关注“盛和资讯”公众号,获取更多零售干货信息!
文章来源:简夕零售 版权声明:本文系网络转载,版权归原作者所有。所转载文章并不代表本公众号赞同其观点以及对其真实性负责。因本篇文章转载众多,无法确认真正原始作者,故仅标明转载来源。本文中除标明来源的图片,其余均来自网络公开渠道,不能识别其来源,如涉及作品版权问题,请及时联系我们,我们将删除内容以保证您的权益!

