
领鲸跨境孵化营
TikTok&Amazon实战训练
3个月面对面培训+陪跑
帮助每位学员成为:
“合格操盘手+优秀创业者”
新商业思维盈利模式构建
跨境电商全生态多平台变现
TikTok核心流量密码
【核心内容】
老板和操盘手必须要懂的知识点
为每个学员单独定制策略路径
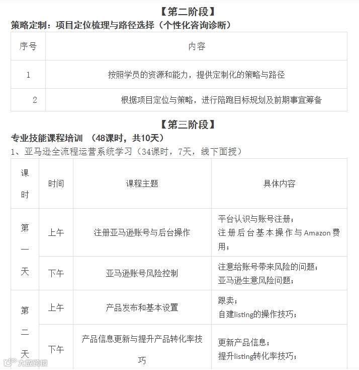
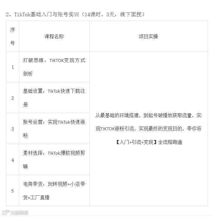
专业技能课程培训(TikTok+Amazon)
真实项目3个月实战陪跑
孵化方式:3个月线下实训+ 1年线上陪跑 + 终身复训
开营时间:6月中旬
有志于从事跨境电商创业与投资的个体或企业。
1、个体创业
低成本低风险创业,升职高薪就业。
2、品牌商家
轻松跨境贸易,实现品牌出海。
3、外贸工厂
获取精准询盘和订单。
4、国内电商
优质供应链出海新机遇。
5、项目投资
全新赛道,时代机遇。
1)没达到目标,终身复训;
2)参与精英项目共创计划,进一步深度项目合作落地;
3)加入合伙人计划,共同承接外部项目合作;
4)就业推荐,每月综合薪酬范围7000-12000元/月。







领鲸跨境创新工场,位于深圳龙岗平湖宝能智创谷(华南城万达广场对面),面积3000平米,是专为跨境电商从业者打造的人才培养实训基地和项目孵化培育基地;地铁10号线“木古”地铁B出口可直达,交通位置优越,毗邻华南城,周边跨境电商平台、电商卖家、物流及配套服务机构众多,跨境电商从业人员超3万人,产业氛围浓厚,产业生态成熟。领鲸以核心关键人才为枢纽,以项目孵化为基石,聚焦创新产品和潜力区域,通过整合跨境资源为品牌出海提供孵化与加速服务,构筑跨境产业综合服务生态。
领鲸跨境创新工场全链条、全体系支撑保障机制,让跨境电商从业者轻松带着想法和项目入驻培育孵化工场,共乘跨境电商之船,出海掘金。
联系我们
地址:深圳市龙岗区平湖街道宝能智创谷B栋B单元7A整层

扫码添加导师助理微信
限量早鸟价:9800元/人(前15名)
1、进一步了解领鲸跨境创新工场;
2、获取跨境电商最新项目信息;
3、预约见面交流,免费咨询、评估、报名。

