RNA引导的成簇规律间隔短回文重复序列(CRISPR)/Cas12b系统代表用于基因组编辑的第三个CRISPR-Cas系统家族。然而,只有少数核酸酶在人类细胞中表现出活性,其体内治疗潜力仍不确定。
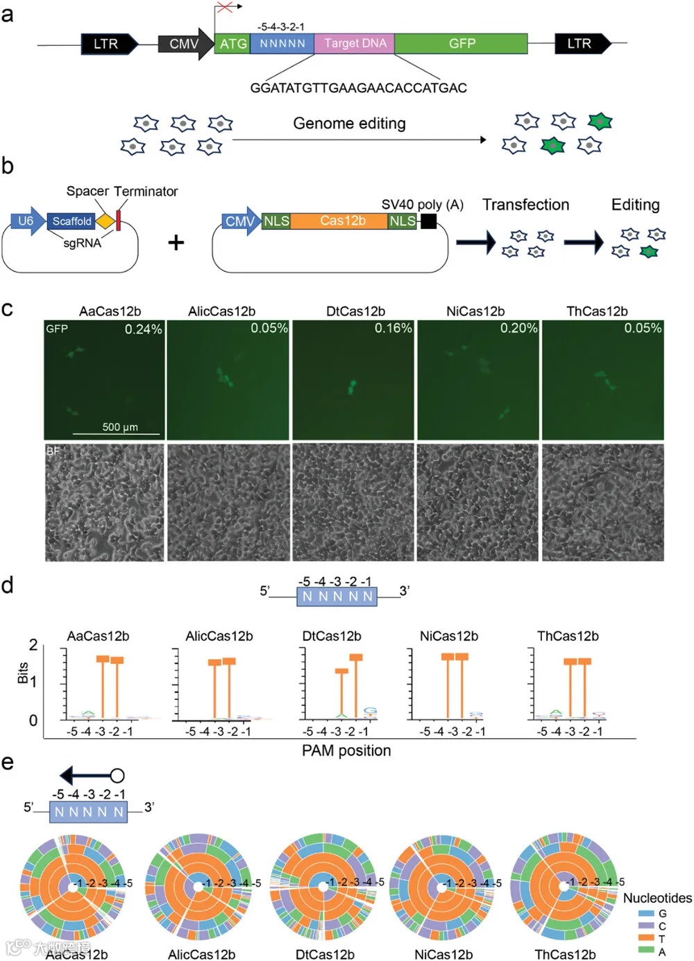
2024年7月30日(当地时间),复旦大学王永明、王红艳,于期刊Advanced Science发表题为“Characterization of NiCas12b for In Vivo Genome Editing”的论文。该研究中,进行了绿色荧光蛋白(GFP)活化试验以筛选一组15种Cas12b直系同源物,其中四种在哺乳动物细胞中表现出编辑活性。特别值得注意的是来自Nitrospirasp.的NiCas12b,它识别“TTN”原间隔区相邻基序(PAM)并促进各种细胞系中的有效基因组编辑。重要的是,NiCas12b还表现出高度特异性,使其适用于治疗应用。作为概念验证,利用腺相关病毒(AAV)将NiCas12b引入小鼠肝脏,靶向胆固醇调节基因前蛋白转化酶枯草溶菌素/kexin9型(Pcsk)。注射4周后,插入/缺失(indel)效率显著超过16.0%,导致血清胆固醇水平显著降低。研究表明NiCas12b为基础研究和临床应用提供了一种新选择。
成簇的规律间隔短回文重复序列-Cas(CRISPR-Cas)系统源自微生物适应性免疫系统,已广泛应用于基础研究和基因治疗中的基因组编辑。该系统根据功能和进化模块性分为两类,包括6种类型和30多个亚型。其中,第2类CRISPR-Cas系统包括II型(编码Cas9)和V型(编码Cas12),由于其依赖单一效应蛋白进行DNA切割,因此主要用于基因组编辑。
第一个Cas9系统SpCas9于2013年开发用于哺乳动物基因组编辑,自此成为最受欢迎的基因组编辑工具。SpCas9已成功应用于多种生物,包括细菌、酵母、植物、小鼠和人类。V-A型Cas12a是第二个CRISPR-Cas系统,于2015年开发。随后,来自各种细菌的大量CRISPR-Cas系统被设计用于基因组编辑。这些CRISPR-Cas核酸酶表现出不同的特性,例如原间隔区相邻基序(PAM)要求、靶序列偏好和特异性。然而,值得注意的是,由于缺乏合适的PAM或因为序列不是当前CRISPR-Cas工具的偏好,仍有许多基因组位点无法有效编辑。因此,迫切需要扩展CRISPR-Cas工具箱以拓宽基因组编辑的可能性范围。

图1. Cas12b对哺乳动物基因组编辑的活性测试
Cas12a作为基因编辑领域的编辑工具,以及分子诊断领域强大的诊断工具,在基础科研以及临床应用方面都有着广阔的前景。舒桐科技深耕基因编辑领域多年,自主研发并鉴定了一种新型LtCas12a并已经成功应用于人乳头状瘤病毒HPV的快速诊断中。(重磅推出!一种具有独特“TTNA”PAM 的LtCas12a有望成为未来分子诊断的强大工具!)
此外, 舒桐科技可提供以下服务,欢迎各位老师垂询:
1、舒桐生物可提供多种高纯度、高活性的Cas12a蛋白:
2、Cas12a的crRNA设计服务,利用生信预测并筛选脱靶效率低的靶点
3、HPLC纯化级别的crRNA合成服务,高纯度的crRNA有利于提高编辑效率
4、Cas12a蛋白的开发和PAM鉴定服务
(1)原核PAM鉴定
(2)真核PAM鉴定
(3)体外PAM鉴定
5、Cas12a蛋白活性检测服务
(1)真核细胞RNP电转服务
(2)体外切割活性检测服务
关于舒桐
如需获得更多信息,请咨询我们:
电话:
400-6309596
15022705442(同微信)
企业官网:
http://www.generulor.com
产品订购/技术支持:
service@generulor.com

