点击蓝字 关注我们
基因编辑技术的发展为众多遗传性疾病的治疗带来了革命性突破。碱基编辑器作为精准基因组编辑的重要工具,能够在不产生双链DNA断裂的情况下高效催化目标基因组位点的单核苷酸变化,从而最大限度地减少不必要的染色体异常。胞嘧啶碱基编辑器(CBE)和腺嘌呤碱基编辑器(ABE)分别能够实现C•G到T•A和A•T到G•C的转换,这些技术理论上可以纠正约30%的已知疾病相关变异。
然而,体内基因编辑的成功很大程度上依赖于找到高效的递送载体,这在充分实现其治疗潜力方面仍然是一个重大障碍。腺相关病毒(AAV)作为临床体内转基因递送的主要载体,凭借其持续的游离体表达和十二种独特血清型的可调节性细胞趋向性,已成为首选的递送工具。尽管已有多种AAV载体被开发用于不同组织的靶向递送,但优化多种编辑器和递送策略的过程仍然繁琐、昂贵且耗时。
现有的报告基因小鼠模型(Cre-loxP报告小鼠)虽然在一定程度上加速了这一过程,存在明显局限:
脱靶表达风险:Cre非依赖性泄漏表达干扰结果准确性;
递送效率偏差:Cre重组酶(37 kDa)的递送效率远高于大分子量碱基编辑器(>160 kDa),无法真实反映编辑器递送效果;
检测灵敏度不足:基于荧光的单细胞分辨率缺失,难以评估稀有细胞类型(如造血干细胞)的编辑效率。
为突破上述瓶颈,近期,斯坦福大学与博德研究所团队开发了 “GFP-on”荧光报告小鼠模型,为体内基因编辑的递送工具筛选、组织靶向性分析和长效性评估提供了全新平台。
GFP-on模型的核心设计与验证成果
1、模型构建:多拷贝无义突变EGFP的设计优势
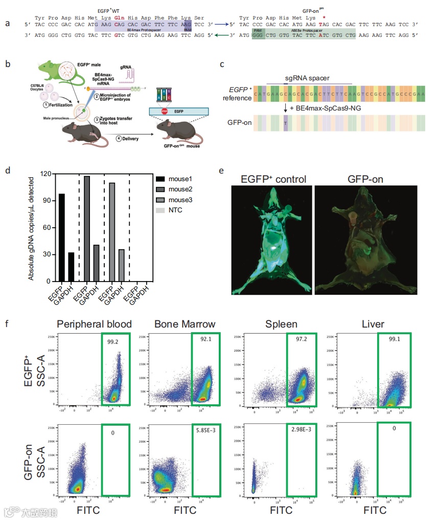
研究团队通过精心设计,在EGFP序列中引入了一个可被ABE纠正的无义突变。他们首先筛选了EGFP序列中可被CBE转换为终止密码子的特定密码子,包括精氨酸的CGA、色氨酸的TGG以及谷氨酰胺的CAA/CAG。经过综合考虑,研究者选择了Q81X位点,因为该位点在ABE8e活性窗口内具有最少的潜在旁观者腺嘌呤,同时也适合非SpCas9 BE直系同源物的编辑窗口。
通过将雌性C57BL/6J小鼠的卵母细胞与雄性EGFP+小鼠的精子进行体外受精,然后将BE4max-SpCas9-NG mRNA和引导RNA显微注射到合子中,成功引入了Q81X突变。经过两轮编辑和回交,最终建立了100% Q81X等位基因的纯合子"GFP-on"报告小鼠。液滴数字PCR结果显示,每个小鼠基因组中存在约3个EGFP拷贝,这使得纯合子GFP-on小鼠携带6个EGFP拷贝,极大提高了模型评估基因编辑策略的敏感性和效率。
图1 GFP-on模型构建:(a)Q81X突变位点设计;(d)ddPCR验证EGFP拷贝数;(e-f)突变小鼠全身器官及血液细胞无荧光表达。
关键创新点包括:
六拷贝基因组设计:纯合子小鼠携带6个突变EGFP拷贝(图1d),显著提升编辑检测灵敏度与荧光信号强度;
广谱兼容性:Q81X突变位于SpCas9、SaCas9、SauriCas9等多种编辑器活性窗口内,支持单/双AAV递送系统;
零背景泄漏:流式细胞术与组织成像证实未处理小鼠无自发荧光(图1e-f),消除假阳性干扰。
2、体外验证:ABE高效修复与sgRNA优化
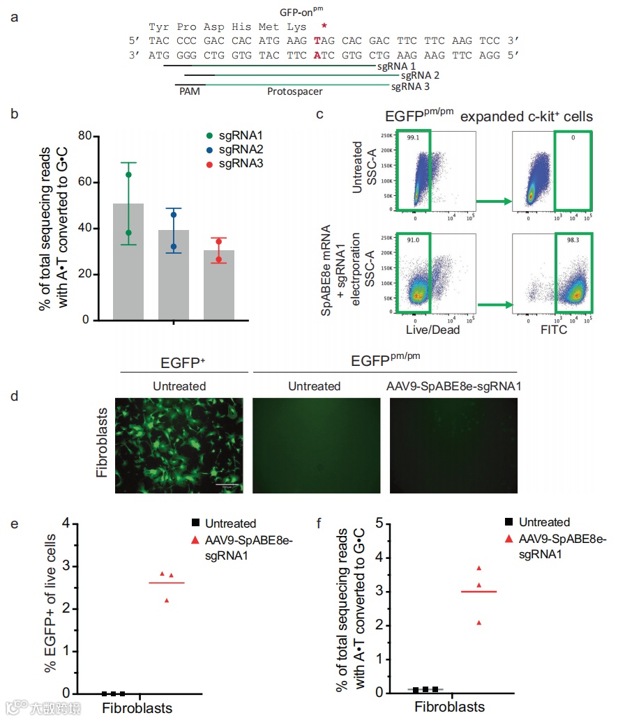
为了验证模型的有效性,研究团队设计了三种靶向Q81X突变的gRNA,分别靶向A7(sgRNA1)、A9(sgRNA2)和A8(sgRNA3)位置。通过电穿孔将SpABE8e和三种sgRNA分别导入EGFPpm/pm成纤维细胞,结果显示sgRNA1具有最高的编辑效率,实现了约50%的A>G转换(图2b)。进一步的验证实验中,将SpABE8e和sgRNA1电穿孔导入扩增的c-Kit富集骨髓细胞,流式细胞术分析显示约98%的细胞在电穿孔48小时后表达GFP,证明了该系统的高效性(图2c)。
为了评估AAV递送系统的效果,研究团队制备了编码分裂内含肽SpABE8e和sgRNA1的双AAV9载体。在GFP-on小鼠成纤维细胞中转导三周后,显微镜成像显示了明显的EGFP表达,流式细胞术分析显示约2.6%的成纤维细胞表达EGFP,高通量测序证实了3.00±0.83%的等位基因编辑效率,这一结果与AAV9在体外转导成纤维细胞的已知效率相符(图2e-f)。
图2 离体编辑验证:(b)sgRNA1编辑效率最高;(c)c-Kit⁺骨髓细胞EGFP恢复表达;(e-f)双AAV9在成纤维细胞中的编辑效率。
核心结果:
体外恢复实验的成功验证了GFP-on模型的实用性。sgRNA1的优异表现为后续体内实验奠定了基础,而双AAV9系统在培养细胞中的有效性也为体内应用提供了信心。CIRCLE-seq分析未检测到显著的脱靶编辑,进一步证实了该系统的安全性。
3、成体小鼠实验:系统递送与组织特异性编辑
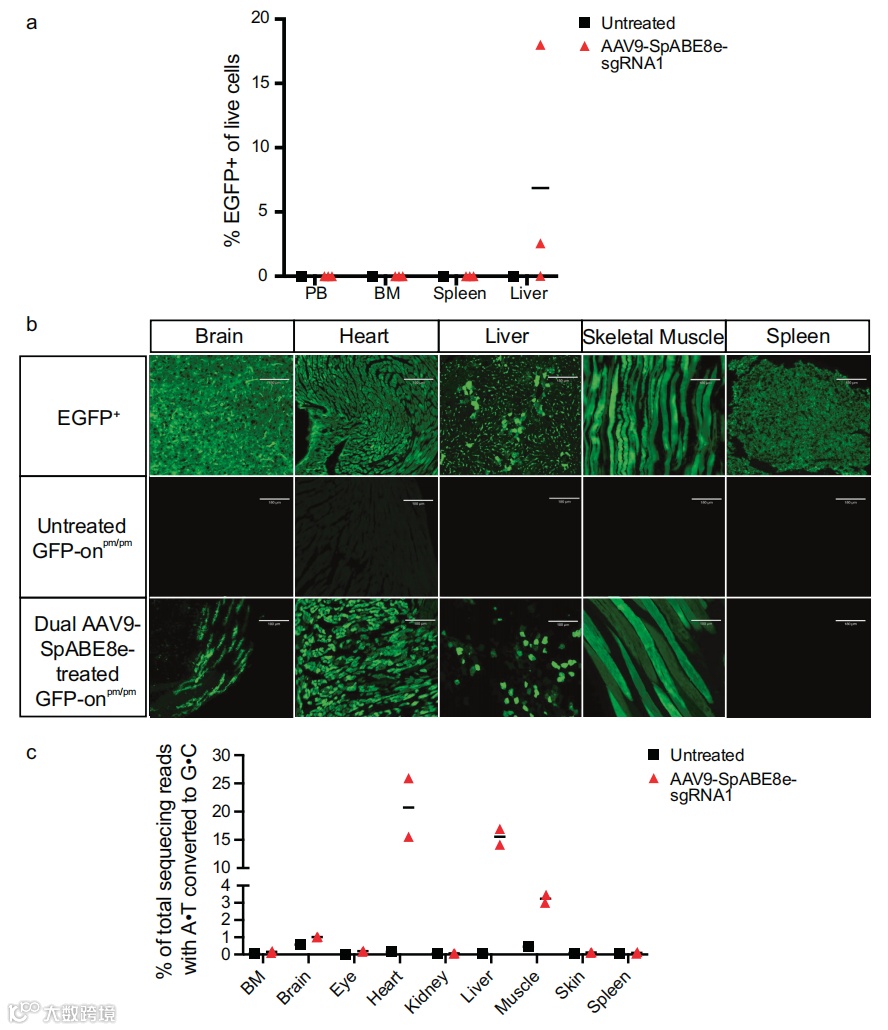
为了评估多种组织中的编辑效果,研究团队通过眼眶后和股骨内联合注射的方式,向成年GFP-on小鼠静脉内给予总剂量为1×10^12载体基因组的双AAV9-SpABE8e-sgRNA1。病毒剂量由两种分裂内含肽AAV的1:1混合物组成。治疗后3周的全身成像显示,在心脏、肾脏、大脑、肝脏、骨骼肌、肺、皮肤和胰腺中均观察到EGFP表达,这与AAV9的已知细胞趋向性完全一致。
流式细胞术数据显示,治疗小鼠肝脏中平均有17.5±2.9%的EGFP阳性细胞,脾脏中为0.2±0.09%,骨髓中为0.04±0.01%,外周血细胞中观察到0.02±0.01%的最小EGFP表达。荧光显微镜检查进一步证实了大脑、心脏、肝脏和骨骼肌中的EGFP表达,由于AAV9能够穿越血脑屏障,大脑组织中的编辑尤其值得关注。高通量测序分析证实了这些发现,显示心脏中的高效编辑(21.3±5.4%),骨骼肌(6.77%)和脾脏(3.57%)中的中等编辑效率。
核心结果:
GFP-on模型能够准确反映AAV9的体内分布模式。为了评估结果的一致性和EGFP表达的持久性,研究团队还在注射后6个月进行了评估,使用冷冻切片成像技术进行了详细的组织分布分析,结果基本证实了上述发现,并显示较高AAV剂量的小鼠比低剂量小鼠表现出更强的荧光。
4、胎儿宫内治疗:低剂量长效编辑的新路径
考虑到许多遗传性疾病在胎儿发育期间首次表现,产前治疗包括子宫内基因编辑可能具有重要意义。研究团队通过在胚胎期E13.5-E14.5对九只GFP-on和八只GFP-on−/pm胎儿进行肝内注射,给予2.7×10^10载体基因组的双AAV9-SpABE8e-sgRNA1。足月自然分娩后,五只GFP-on幼崽出生,其中三只在黑光荧光成像下显示全身EGFP表达。
12周龄时的流式细胞术分析显示,两只小鼠的肝脏中有EGFP表达(分别为2.5%和18%),而在外周血、骨髓或脾脏中未检测到信号。显微镜成像证实了同样两只小鼠的肝脏和大脑中有EGFP表达,脾脏中无荧光。此外,在所有三只小鼠的心脏和骨骼肌中都观察到了EGFP恢复。高通量测序分析同样在大脑、心脏、肝脏和骨骼肌中显示了EGFP编辑,其他评估器官中未检测到编辑。
图4 胎儿宫内编辑:(a)流式显示肝脏编辑;(b)脑、心、肝的荧光定位;(c)HTS定量胎儿组织编辑效率。
核心结果:
实验结果显示,与成年小鼠眼眶后注射相比,通过肝内注射的子宫内治疗产生了相似的生物分布模式,但缺乏脾脏编辑,且在许多不同器官和组织类型中持续表达超过6个月。重要的是,这一效果仅使用了37倍更少的病毒量就得以实现,这可能使全身治疗更加可行且成本更低。
为了评估EGFP表达的持久性,研究团队在6个月龄时检查了剩余荧光动物的EGFP表达水平。观察到的EGFP表达模式与出生后6周评估的小鼠相当,表明由于基因组编辑的长期持续表达。在所有三只小鼠中,EGFP表达都在大脑、心脏、肝脏和骨骼肌中检测到,而在脾脏中均未观察到。
5、多种Cas9直系同源物的验证
为了测试该模型对不同基因编辑工具的适用性,研究团队还使用了非SpCas9碱基编辑器直系同源物。他们用编码SaABE8e和EGFPQ81X sgRNA的单一AAV9载体处理免疫缺陷GFP-on小鼠,总量为1×10^11载体基因组。治疗后6个月,同样在大脑、肝脏、骨骼肌和脾脏组织中观察到EGFP表达,证明了GFP-on模型在评估不同碱基编辑器系统方面的广泛适用性。
这一验证实验的成功进一步扩展了GFP-on模型的应用范围,使其能够评估包括SaCas9和S. auricularis Cas9在内的多种ABE直系同源物,这些编辑器由于尺寸较小,能够有效包装到单一AAV载体中,从而为基因编辑的临床应用提供了更多选择。
总结与展望
本研究成功开发的GFP-on报告小鼠模型为体内基因编辑效率的评估提供了一个理想的平台。该模型通过在基因组EGFP序列中引入可被腺嘌呤碱基编辑器纠正的无义突变,实现了对基因编辑效果的直接可视化检测。与传统的Cre重组酶报告系统相比,GFP-on模型具有多项显著优势:首先,它不存在Cre非依赖性报告表达的变异性问题;其次,它能够直接反映治疗性腺嘌呤碱基编辑在靶细胞类型中可能达到的效率;最后,它与流式细胞术分析兼容,便于对复杂多样组织如骨髓进行评估。
GFP-on模型的核心价值在于:
高通量筛选平台:可并行评估病毒/非病毒载体、不同编辑器(Sp/Sa/Sauri Cas9)及给药途径;
单细胞分辨率:流式细胞术实现稀有细胞类型(如造血干细胞)的编辑定量;
临床转化桥梁:胎儿实验证实低剂量长效编辑的可行性,为出生前遗传病干预提供数据支持。
未来该模型有望加速新型AAV衣壳、脂质纳米颗粒(LNP)及非病毒载体的研发,推动基因编辑疗法的精准递送。
舒桐基因编辑服务
珠海舒桐作为基因编辑领域的专业技术服务公司,致力于为科研院所和生物医药企业提供全流程的基因编辑解决方案。我们的服务涵盖基因编辑技术的各个关键环节,助力客户实现从概念验证到临床转化的全过程技术支持。
基因编辑工具开发:舒桐拥有丰富的技术经验和专业团队,能够根据客户的具体需求定制化开发各类基因编辑工具,包括CRISPR/Cas系统、碱基编辑器、引导编辑器等先进技术平台。我们不仅提供标准化的编辑工具,更能根据特定的靶点特征和应用场景,优化编辑效率和特异性,确保工具的安全性和有效性。
递送载体:舒桐具备病毒载体和非病毒载体的双重技术能力。包括腺相关病毒(AAV)、慢病毒等多种载体系统的设计、构建、生产和纯化,能够根据不同组织和细胞类型的特点,选择最适合的载体血清型和改造策略。同时,我们也提供脂质纳米颗粒(LNP)、聚合物载体等非病毒递送系统的开发服务,为客户提供更加多样化的递送选择。
有效性检测:舒桐建立了完善的分析检测平台,能够从分子、细胞和整体水平全面评估基因编辑的效果。我们采用高通量测序、流式细胞术、荧光显微镜、Western blot等多种检测手段,精确定量编辑效率,分析编辑产物的分布和持久性,为客户提供详实可靠的数据支持。
安全性评估是舒桐服务体系的重要组成部分。我们具备完整的脱靶效应检测能力,包括体内外脱靶检测、载体整合位点检测、染色体重排检测、脱靶位点验证等全流程安全性评估服务。
基因编辑模型构建:舒桐能够提供从细胞系到动物模型的全方位构建服务。我们不仅能够建立各类基因敲除、敲入、点突变的细胞和动物模型,还能根据客户需求开发特定的报告基因模型、疾病模型等,为基础研究和药物开发提供可靠的实验工具。正如本文介绍的GFP-on小鼠模型,我们具备构建类似功能性报告模型的技术能力,能够为基因编辑效率评估提供标准化的生物学工具。
关于舒桐
如需获得更多信息,请咨询我们:
电话:
400-6309596
18437963580(同微信)
企业官网:
http://www.generulor.com.cn
产品订购/技术支持:
service@generulor.com

