点击蓝字 关注我们
在合成生物学与代谢工程领域,高效、精准的基因组编辑一直是产业化的核心瓶颈。传统CRISPR技术面临编辑效率波动、迭代能力衰减、高通量数据噪声大三大挑战。近日,大连理工大学刘荣明、梁丽亚团队开发的SELECT(SOS Enhanced ProgrammabLE CRISPR-Cas Editing)技术在顶级期刊《Nucleic Acids Research》发表,首次通过CRISPR-Cas系统与DNA损伤响应的智能耦合,实现跨物种(原核/真核)的近100%精准编辑!本文将深度解析其技术原理与颠覆性实验数据。
SELECT的核心创新在于构建了一套双gRNA引导的细胞自主筛选系统(图1A)。该系统包含三个关键组件:
Cas质粒:表达Cas蛋白(SpCas9 / ErCas12a / AsCas12a)及λ-Red重组系统;
反选择质粒:携带工程化低毒毒素基因(如靶向DNA旋转酶的CcdB_L96P);
双gRNA质粒:gRNA1靶向目标基因组位点,gRNA2由DSB诱导型启动子(如大肠杆菌LexAp/酵母RNR2p)控制。
当gRNA1引导Cas蛋白在基因组目标位点产生双链断裂(DSB)时,DSB激活细胞固有DNA损伤响应通路(原核SOS/真核检查点),启动gRNA2转录。gRNA2随即靶向清除反选择质粒上的毒素基因,使成功编辑的细胞存活;而未编辑细胞因无法触发该通路,被毒素选择性清除。这种“细胞自主质检机制”从根本上解决了背景噪声问题。
设计精妙之处:
DSB启动子优化:测试lexA/recA/sulA/umuD等SOS基因启动子,发现LexAp响应最快、效率最高(图1E-G);
毒素基因改造:通过分子动力学模拟设计SacB_S164T与CcdB_L96P变体,平衡杀伤力与可控性(附图S6-S7);
跨物种适配:真核系统采用检查点通路相关启动子(RNR1p/RNR2p/CRT1p/HUG1p)。
1、基础编辑效率(图1)
(1)点突变与基因敲除:
CcdB_L96P反选择系统在ErCas12a和AsCas12a中达100%效率
即使引入50%非靶向质粒干扰,编辑效率仍维持>80%(对照组降至0%)
(2)启动子比较:
lexA启动子在三种Cas系统中均表现最优(CFU最高)
分子机制:lexA是SOS响应最早激活基因之一,确保快速反选择
图1注:SELECT策略在E. coli中的工作机制与效率验证。
2、大片段编辑能力(图2)
(1)长片段删除:
200 bp删除:ErCas12a和SpCas9效率100%(AsCas12a 66.7%)
1000 bp删除:效率仍维持>75%(传统方法低于30%)
(2)迭代编辑:
六轮连续敲除(ldhA → pflB → poxB → adhE → ackA → pta)
SELECT维持效率>75%,对照组第六轮降至9.7%
关键创新:rha启动子控制gRNA3,实现编辑质粒的自清除
图2注:SELECT策略实现的长片段删除与迭代编辑。
3、高通量应用(图3-4)
(1)多重编辑库构建:
galK/lacZ双基因库编辑效率从31.8%提升至96.1%
通过调整质粒比例(galK:lacZ=4:1),实现突变体1:1均衡富集
(2)代谢途径优化案例(黄酮醇生产):
accA/accB/accD的RBS突变库(336变体)
SELECT编辑效率83.2% vs 对照16.4%
质粒条形码与基因组突变相关性:R²>0.81(对照组无相关性)
高产菌株D1+A2+B2产量达1.22 g/L(较野生型提升51%)
图3注:SELECT策略在多重基因编辑库中的应用。
图4注:基于SELECT的黄酮醇高通量优化流程
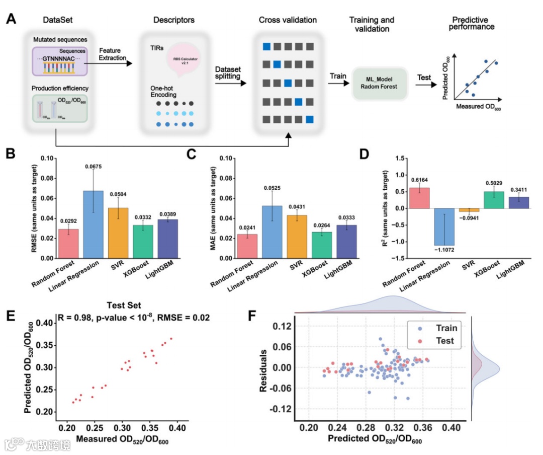
4、机器学习整合(图5)
(1)数据生成:
通过SELECT获得高质量数据集(OD520/OD600比值 + RBS序列特征)
(2)模型构建:
随机森林回归器预测黄酮醇产量(R=0.98, RMSE=0.02)
特征工程:单碱基编码 + RBS计算器v2.1预测TIR值
(3)性能比较:
显著优于线性回归/SVR/XGBoost/LightGBM(R²高0.2以上)
图5注:SELECT生成数据驱动机器学习优化黄酮醇合成
5、跨物种适用性验证(图6)
(1)酵母适配设计
检查点启动子优化:
a. 筛选RNR2p/RNR3p/RNR4p/CRT1p/HUG1p
b. RNR2p含Xs/Xw框(CRT1-Tup1-Ssn6复合物调控)
反选择系统:
a. CAN1基因引入"TAATAA"终止密码子
b. L-刀豆氨酸选择压力清除未编辑细胞
(2)编辑性能
基础效率:ADE2位点编辑效率达100%
抗干扰能力:
a. 非靶向质粒1:10混合时,效率76.6%(对照<16.6%)
b. 1:1000比例时达94.2-99.2%
图6注:SELECT在真核系统(S. cerevisiae)中的实现
SELECT技术通过巧妙整合CRISPR-Cas的精准切割能力与细胞固有的DNA损伤响应机制,创立了新一代高精度基因组编辑平台。其核心价值在于:
突破编辑效率瓶颈:尤其在迭代编辑和高通量筛选中实现近乎完美效率
保障数据真实性:通过反选择清除背景噪音,支持可靠的基因型-表型关联
推动合成生物学智能化:为机器学习驱动的理性设计提供高质量数据集
该平台在微生物细胞工厂构建、基因治疗及基础研究领域展现出广阔应用前景,标志着基因组编辑技术向“精准可控”迈出关键一步。
珠海舒桐医疗科技有限公司是一家以基因编辑为核心技术的生物医药企业,熟练掌握各类基因编辑技术,包括基因编辑、碱基编辑及先导编辑等。公司搭建了一站式基因编辑平台,可提供从新型CRISPR开发、sgRNA靶点筛选、递送工具、基因编辑有效性检测到安全性评估的全流程解决方案。此外,基于CRISPR及Tn5转座酶技术可实现对不同微生物基因的快速敲除/敲入、过表达、定点突变及大片段删除等,实现定制化工程菌株的改造,如有需求,欢迎咨询。
关于舒桐
如需获得更多信息,请咨询我们:
电话:
400-6309596
18437963580(同微信)
企业官网:
http://www.generulor.com.cn
产品订购/技术支持:
service@generulor.com

