点击蓝字 关注我们
在合成生物学与基因功能研究中,精准调控基因表达是实现功能解析与治疗应用的关键。然而,传统的转录效应因子(Transcriptional Effectors)在实际应用中常受限于细胞类型、基因组位置及DNA结合域(DBD)等多样化的生物学背景,其功能表现差异显著,缺乏系统性评估。为此,斯坦福大学Michael C. Bassik与Lacramioara Bintu团队开发了一种dCas9介导的,名为“高通量招募筛选(High-throughput recruitment, HT-recruit)”的新型技术,系统性地评估了数千种人类转录效应因子在多种生物环境下的功能表现,并在此基础上开发出更高效、更紧凑的基因调控工具。该技术发表在杂志《Nature Biotechnology》上,文章题目为《Development of compact transcriptional effectors using high-throughput measurements in diverse contexts》。
HT-recruit技术的核心优势在于其高通量、多环境并行的筛选能力。该技术利用可编程DNA结合域(如dCas9与rTetR),将效应结构域库靶向至内源性基因位点或合成报告基因,通过磁珠分选与测序分析,定量评估各结构域在激活或抑制转录方面的效力。结合两项前期数据集,研究人员系统分析了5,092个Pfam注释结构域及114,288个染色质调控因子与转录因子(CRTF)的片段,揭示了效应因子功能的高度背景依赖性,并筛选出在多种环境下表现稳健的激活与抑制结构域,为后续工具开发奠定了坚实基础。
能够在多种基因组、细胞类型和DNA结合域(DBD)背景下定量测量转录调控效应器的功能。这使得研究者能够全面了解效应器在不同背景下的活性变化。
通过使用可编程的dCas9 DBD,HT-recruit能够针对内源性基因启动子和增强子进行测试。这比之前仅使用合成报告基因的方法更接近生理条件。
HT-recruit结合了大规模文库筛选和单细胞分析,能够高通量地测量大量效应器在不同背景下的活性。这为系统性地理解效应器功能提供了强大的实验平台。
通过整合多个HT-recruit数据集,研究者能够发现效应器在不同背景下的活性变化规律,并据此设计出更强大的转录调控工具
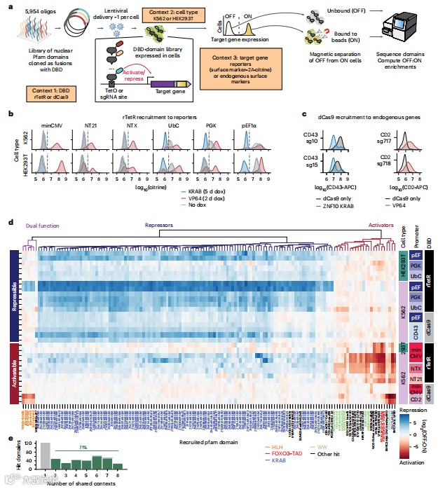
研究团队构建了一套创新的高通量筛选系统,该系统巧妙整合了dCas9与rTetR两种DNA结合域,分别靶向合成报告基因和内源性基因。研究设计了包括minCMV、pEF1α等多种启动子报告系统,并在K562和HEK293T两种细胞系中建立了稳定的筛选平台。通过将5,092个Pfam注释结构域与DNA结合域融合,利用低感染复数的慢病毒递送系统,确保每个细胞仅表达单一效应结构域。系统采用表面标记物的免疫染色与磁珠分选技术,精确分离转录"开启"与"关闭"细胞群体,最终通过高通量测序获得各结构域的功能量化数据。
图1 | HT-recruit技术定量分析DNA结合结构域、细胞类型及靶基因背景下的转录效应因子功能
重要实验结论:
效应因子功能表现出显著的环境依赖性,其活性受到DNA结合域类型、细胞类型和靶点特性的共同影响(图1d)
约71%的有效应结构域在多个环境中表现稳定,显示出良好的功能保守性(图1e)
筛选系统能够清晰区分激活因子、抑制因子以及具有背景依赖性的双功能效应因子,为精准工具选择提供了依据
研究采用多层次验证策略,首先通过rTetR系统在多种最小启动子报告基因中评估效应结构域的功能特性,随后利用dCas9系统靶向内源性基因进行功能验证。这种双重验证体系确保了研究结果的可靠性和实用性。特别值得注意的是,研究不仅关注效应结构域的绝对功能强度,更着重分析其在不同环境中的功能稳定性。
图2 | 背景依赖性转录效应因子
重要实验结论:
不同最小启动子对激活结构域的响应高度一致,NTX与minCMV中85%的激活结构域重叠(图2a,b)
内源性基因激活需要特定的效应结构域,HLH家族成员在CD2基因激活中表现出独特优势(图2c)
细胞类型是决定效应结构域功能的关键因素,KIBRA WW结构域在K562和HEK293T细胞中的功能差异达30倍(图2d,e)
KRAB抑制结构域在多种环境中表现稳健,显示出优异的工具特性(图2f)
研究团队对323个KRAB结构域进行了全面的功能评估,建立了多指标的综合评价体系。通过在多种抑制环境中测试每个KRAB结构域的功能表现,采用加权评分方法进行综合排名。筛选出的优选结构域在CRISPRi系统中进行了多维度验证,包括不同细胞系、不同靶基因以及不同DNA结合域系统下的功能测试。
图3 | 采用ZNF705与ZNF471 KRAB结构域改进CRISPRi系统
重要实验结论:
ZNF705和ZNF471 KRAB结构域在多数环境中显著优于传统使用的ZNF10 KRAB(图3d,e)
新型KRAB结构域在必需基因启动子沉默中表现出更强的抑制效果(图3f,g)
ZNF705 KRAB在dCas12a系统中同样保持优异的抑制性能(图3i)
长期表达新型KRAB结构域不会引起显著的转录组扰动,具有良好的生物安全性
基于HT-recruit筛选获得的功能数据,研究团队采用理性设计策略,选取在多个环境中表现稳健的NCOA3、FOXO3-TAD和ZNF473 KRAB三个激活结构域,通过系统的组合优化开发出新型三联激活结构域NFZ。该设计充分考虑了结构域间的协同效应和空间构象,在保持高活性的同时实现了尺寸的最小化。
图4 | 紧凑型NFZ激活因子在不同细胞类型中优化CRISPRa系统
性能优势体现:
NFZ在多种内源性基因激活中表现出与VPR相当的效率(图4c,f)
145氨基酸的紧凑尺寸使其更易通过慢病毒系统递送(图4b)
在J774巨噬细胞等难转染细胞中成功建立稳定表达株系(图4g)
在不同细胞类型中均表现出稳定的基因激活能力(图4h,i)
研究将NFZ激活结构域整合到两种精密基因调控系统中进行功能验证。在rapamycin诱导系统中,通过ZFHD1 DNA结合域测试NFZ的诱导特性;在synZIFTR系统中,评估NFZ在CAR-T细胞治疗中的应用潜力。这种多层次验证体系全面评估了NFZ在精密基因调控中的实际性能。
图5 | 紧凑型NFZ激活因子优化治疗相关诱导系统
应用效能验证:
在rapamycin诱导系统中表现出优异的剂量依赖性和低背景泄漏(图5b,c)
在CAR-T细胞中实现精准可控的CAR表达调控(图5d,e)
显著提升CAR-T细胞的肿瘤杀伤效率和细胞因子分泌水平(图5f)
在整个诱导过程中保持良好的稳定性和可逆性
本研究通过HT-recruit技术系统性地解析了人类转录效应因子在多种生物环境中的功能表现,揭示了其高度的背景依赖性,并在此基础上开发出更高效、更紧凑的基因调控工具——ZNF705 KRAB抑制结构域与NFZ激活结构域。这些工具在CRISPRi/CRISPRa系统、诱导型基因电路及CAR-T细胞治疗中展现出优越的性能与广泛的适用性。
展望未来,随着对效应因子机制理解的深入及其在更多细胞类型与疾病模型中的验证,这些工具将极大推动精准基因调控在基础研究、药物开发与细胞治疗中的应用。
作为一家专注于基因编辑技术开发与服务的高科技企业,舒桐科技具备成熟的CRISPR工具构建、高通量筛选与细胞工程平台。我们可为您提供:
稳定细胞系构建与验证,支持您在难转染细胞类型中进行功能研究;
CAR-T/细胞治疗解决方案,包括体内外功能验证;
全转录组与表观组分析,全面评估工具安全性与有效性。
欢迎与我们联系,共同探索基因调控技术的前沿应用,推动科研成果向临床与产业转化!
关于舒桐
如需获得更多信息,请咨询我们:
电话:
400-6309596
18437963580(同微信)
企业官网:
http://www.generulor.com.cn
产品订购/技术支持:
service@generulor.com

