点击上方「蓝字」关注我们
线索商家,即通过笔记将客户引流到微信,代表客户有装修、婚摄、珠宝、月子中心、旅游等行业。
线索类商家:一方面惊叹小红书平台高质量用户;另一方面被平台各项政策伤透了心。
小红书作为内容驱动型的社交电商平台,用户群体年轻且购买力强,这对于线索商家而言无疑是一个巨大的获客宝地。但同时,平台的政策调整也对商家提出了更高的要求。作为刚开始接触平台线索商家,如何在不违规且高效获客。今天结合代运营客户经验,给出近期运营思路和方法。
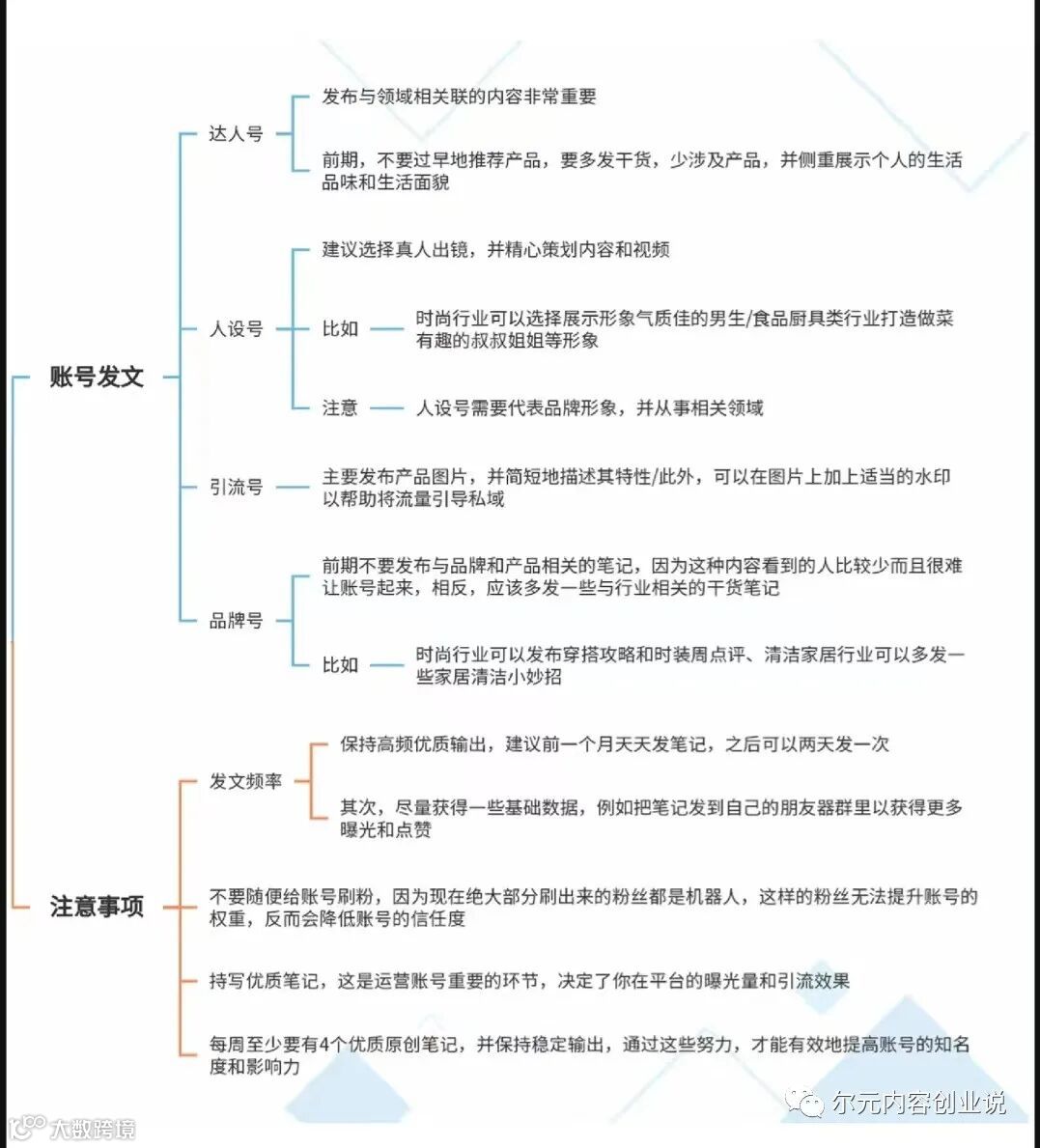
矩阵号
作为线索转化基地和品牌宣传基地,矩阵号能增强在小红书平台上的内容分发力度和用户触达面。

KOS账号
真实人设的KOS账号能更容易获得用户信任,可用于官方内测认证投放,也可为品牌名+姓名。

博主账号
博主发文推广,又分为素人笔记和KOL笔记
素人账号
构建真实用户体验,撰写测评和购买心得,以加速用户咨询。素人账号
可以自行孵化或寻求外部素人机构定制化运营。
KOL账号
达人笔记的信赖感较强,能有效突破内容雷同化的困境。同时,小红书
蒲公英评论插件成熟,品牌可在评论区设置立即咨询插件,将线索引流
到专业号沟通。

—│ 尔元内容创业说 │ —
5年内要帮助3000个创业者、品牌运营者快速掌握电商运营技巧,少走弯路电商运人,在尔元社群红武林抱团
│业务范围│



—│ 关于尔元 │ —



往期推荐
点个在看 你最好看

