点击蓝字 关注我们
背景介绍
CRISPR-Cas9系统源自细菌及古生菌的获得性免疫系统,由于操作简单高效而成为一种强大的基因编辑工具。自2013年初发现CRISPR/Cas9在细胞内实现DNA精确编辑开始,近年来呈现井喷式发展。相对于ZFN、TALEN等基因编辑技术来说,其更加简单、经济、容易操作。令其成为迄今为止最为有效、低廉和容易的基因编辑方法。其在基因编辑(包括基因敲除、敲入、点突变)、基因治疗(抗病毒感染(HPV1、HIV2、HBV3、HSV),遗传性疾病基因修正,如β地中海贫血、DMD等)、细胞免疫治疗(CAR-T、CAR-NK、TCR-T中的CAR/TCR基因定点敲入及免疫检查点基因敲除)、功能基因筛选(CRISPRi/a正负向筛选)等方面具有极重要的应用意义。但是,在其广泛应用的背后,CRISPR/Cas9系统有一个致命的缺点——容易脱靶,即在预期靶点以外的位点上产生额外的DNA剪切或编辑。脱靶可引起非预期的基因突变,甚至导致癌变发生,限制了CRISPR基因编辑的临床应用。因此,提高sgRNA的特异性,降低脱靶效率是未来CRISPR技术发展所需要攻克的难关。
图1:脱靶的原理(A)及错配的类型(B)
CRISPR-Cas9系统发挥作用依赖DNA双链断裂(DNA double-strand breaks,DSB)的产生。细胞修复DSB时可能引入插入或缺失突变(indels),甚至更大范围的染色体重排。因此,在全基因组范围内检测CRISPR-Cas9系统的脱靶位点及其突变频率是非常必要的,尤其是在CRISPR-Cas9系统被广泛用于生物技术应用的情况下。例如基因编辑应用于人类疾病治疗中,完整的脱靶位点分析可以帮助避免采用可能引起不良临床结果的sgRNA。
现有脱靶检测方法的优劣
现有多种实验技术用于在全基因组范围进行脱靶位点检测,可大致分为两类:
(1)基于细胞转染技术的体内脱靶检测,包括GUIDE-seq4、BLISS5、HTGTS6、DISCOVER-seq7等;(2)不依赖细胞的体外脱靶检测,包括Digenome-seq8、SITE-seq9、CIRCLE-seq10和CHANGE-seq11(CIRCLE-seq的改进版),但每种技术均有其局限性。
体内脱靶检测:基于细胞转染技术的体内脱靶检测方法对于不易转染的细胞系缺乏可操作性。GUIDE-seq4依赖标签序列dsODN整合入基因组,HTGTS6依赖染色体易位,二者均受细胞系DNA修复特异性和时效性、目标位点特异性、细胞周期等因素的影响,同时因切割位点处dsODN未整合或未发生染色体易位而遗漏突变频率低于0.1%的脱靶位点。DISCOVER-Seq7则是利用ChIP-seq的手段检测Cas酶切割后产生的DSB修复因子MRE11在切割位点的富集,从而获取切割位点信息。但是由于Cas酶并不是在同一时间内切割不同位点,而是有时间先后顺序,导致同一时间点MRE11因子富集的差异使检测结果不能真实反映全部切割位点。另外,由于细胞内本身也存在不少的非Cas酶切割产生的DSB,这部分DSB成为了其检测的假阳性位点。
体外脱靶检测:与体内脱靶检测方法相比,体外检测脱靶的方法具有潜在的优势。使用纯化的组分试剂进行体外实验,提高了检测的可重复性,避免了细胞转染效率及细胞修复对检测的影响。另外,体外实验中可大幅度提高sgRNA及Cas酶的浓度,有利于检测出低频突变位点。目前主要有3种体外全基因组范围脱靶检测的方法。
(1)Digenome-seq8:是最早的体外脱靶检测方法,大概步骤为Cas酶体外切割目标DNA,对所有游离断端(无论是否由Cas酶切割产生的DSB)进行加接头处理,全基因组测序后分析出由Cas酶切割产生的在靶和脱靶位点。该方法需要很高的测序深度,有大量非Cas酶切割产生的随机背景信号,缺乏全面检测包含低频位点在内的全部脱靶位点的灵敏度,不适合用于大批量筛选sgRNA。
(2)SITE-seq9:随后出现的SITE-seq检测方案为尽量消除非Cas酶切割产生的DSB,采用高分子量基因组DNA作为Cas酶切割底物,对切割后的基因组DNA进行生物素标记、富集、测序并比对得到全面的切割位点信息。该方法所需的测序深度较Digenome-seq明显下降,但缺点在于高分子量基因组DNA只能来源于新鲜组织和细胞,提取困难,DNA完整性难以保证,在提取DNA过程中可能会产生大量的DSB,最终导致分析结果的假阳性率高。
(3)CIRCLE-seq10:与SITE-seq同期出现的CIRCLE-seq检测方案通过环化DNA作为Cas酶切割底物的方法去除背景DSB。该方法对打断的基因组DNA连接一特殊的发夹样接头后,通过USER酶切开茎环结构,再使用DNA连接酶将DNA首尾自身连接成环状,之后采用Cas酶体外切割该环状DNA,线性化的DNA加测序接头后形成可测序文库。这一脱靶检测方案的缺点在于环化效率低,故而建库需要的基因组DNA起始入量大(25ug),大大限制了该检测方法在难以培养的原代细胞和珍贵临床标本检测中的应用,另一方面,未能成环的DNA无法彻底去除导致了分析结果中假阳性位点的存在。
(4)CHANGE-seq11:为CIRCLE-seq的改进优化版本,采用Tn5建库加接头联合USER酶产生粘性末端的方法,提高了成环的效率,降低了DNA用量。但是也存在不可忽视的假阳性问题,它主要是由游离的DSB断端导致的,因此我们开始寻求降低背景DSB断端以期降低假阳性的方法。
图2:常用的基因编辑脱靶检测方法示意图12
经过多年不懈努力,珠海舒桐团队最终成功开发出高敏感特异的体外脱靶检测方法AID-seq,于2023年6月5日发表于Cell旗舰子刊Med杂志13(Massively parallel CRISPR off-target detection enables rapid off-target prediction model building。原文链接)
AID-seq的详细工作流程如图3所示。简而言之,基因组DNA被随机打断并与发夹结构的i7接头连接,形成“哑铃状”结构。然后,使用三种不同的核酸外切酶混合物将游离的DNA消化,该步骤可重复2-4次,以最大程度去除背景DSB产生的假阳性。剩余的双端成功连接上接头的“哑铃状”DNA与Cas9或Cas12a核糖核蛋白(RNP)复合物进一步孵育,暴露新切割的DNA末端,然后与生物素修饰的i5接头连接。这些生物素接头连接的DNA将通过链霉亲和素磁珠富集。最后,通过巢式PCR构建上机文库。
图3:AID-seq方法示意图
AID-seq结果展示
1、AID-seq的灵敏度和特异性均优于现有的脱靶检测方法
本研究使用了7个之前GUIDE-seq、SITE-seq、CIRCLE-seq和CHANGE-seq文献已充分检测脱靶的sgRNA位点,包括VEGFA site 1、VEGFA site 2、VEGFA site 3、EMX1、FANCF、HEK293 site 4和PAPSS2。我们将上述两种或多种脱靶检测方法检测到的脱靶归类为真阳性脱靶。
对于上述7个sgRNA,我们都进行了AID-seq,并且生物学复孔之间差异极小。与SITE-seq、CIRCLE-seq和CHANGE-seq相比,AID-seq可以检测到更多的GUIDE-seq脱靶(表1)。注:GUIDE-seq体内脱靶检测方法能反应细胞内真实切割情况,因此用GUIDE-seq检测到的脱靶位点作为评价指标。
表1:不同体外脱靶检测方法检测的GUIDE-seq脱靶情况
我们进一步使用PR曲线和ROC曲线来可视化不同脱靶检测方法的灵敏度和特异性。如图4所示,与SITE-seq、CIRCLE-seq和CHANGE-seq相比,AID-seq在三个测试中的AUPRC和AUROC得分最高。说明AID-seq无论是在敏感性还是在特异性上,都略胜一筹。
图4:AID-seq的敏感性和特异性均高于现有体外脱靶检测方法
2、除检测Cas9的脱靶外,AID-seq还可检测Cas12a的脱靶
Cas12a产生粘性末端并具有非特异性切割活动的特性。为确定AID-seq是否可用于检测Cas12a的脱靶,我们选择了GUIDE-seq文献中的7个位点。如图5所示。AID-seq可以检测多个GUIDE-seq遗漏的位点,并且AID-seq检测到的这些位点进一步在细胞水平通过扩增子的方法验证为真阳性脱靶位点。因此,AID-seq可作为全面、准确检测Cas12a脱靶位点的可靠工具。
图5:AID-seq检测Cas12a(cpf1)的脱靶
3、AID-seq可同时检测多条sgRNA的在靶和脱靶,用于sgRNA筛选
目前的on-/off-target检测策略采用单个gRNA的形式,成本高且通量低。为了确定AID-seq是否可用于一次检测多个gRNA的脱靶情况,我们分别对16个sgRNA和66个sgRNA的两个不同大小的sgRNA文库进行了AID-seq。两个sgRNA文库都包含表1中7个文献sgRNA作为阳性对照。结果表明,pooled AID-seq的生物学复孔可重复性高(图6A)。并且,大部分的GUIDE-seq脱靶位点都可以被pooled AID-seq检测到,与单个AID-seq一样敏感(图6B和6C)。
图6:Pooled AID-seq同时检测多条sgRNA的切割效率和脱靶效应
4、利用AID-seq快速获取新型CRISPR的脱靶数据,并建立脱靶预测模型
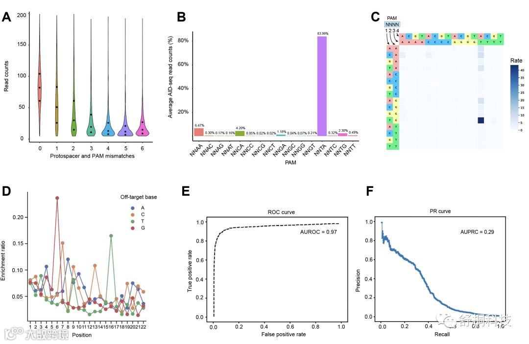
我们去年5月发现了一种新的高保真CRISPR—FrCas914,相关文章发表于Nature Communications。但是,亟需建立一个脱靶预测模型以促进FrCas9的应用。然而,这是一项耗时耗力的工作,因为需要大量准确的脱靶数据。为了解决这个问题,我们使用pooled AID-seq策略来表征FrCas9在2,069个sgRNA中的切割效率和脱靶效应,每个sgRNA文库中约有500个sgRNA。结果表明,每个文库的在靶率≥95%,并且一半以上的sgRNA没有检测到脱靶,这与我们之前的研究一致,再次验证了FrCas9的高靶点切割活性及低脱靶效应(Cas-Designer网站已上线FrCas9 sgRNA在线设计http://www.rgenome.net/cas-designer/)。通过分析AID-seq产生的大量的脱靶数据,我们建立了准确FrCas9脱靶预测模型(AUROC=0.97,AUPRC=0.29)。目前该脱靶预测模型已在舒桐官网上线(官网链接:http://www.generulor.com/crispr)。
图7:Pooled AID-seq用于新型CRISPR的快速建模
结论
AID-seq是一种新型准确且高通量的方法,用于检测不同类型CRISPR(包括Cas9和Cas12a)的靶向活性和脱靶效应。相对于以往的体内外脱靶检测方法,AID-seq具有以下几个优点。首先,作为一种体外脱靶检测方法,其应用范围更广,不受不同物种(人、动物、植物、细菌、真菌等)4,7、不同细胞类型(细胞系、原代细胞、非分裂细胞等)和转染效率的影响。其次,AID-seq不需要提取完整的高分子量DNA,DNA起始入量也很小(2ug),因此对DNA制备难度大的实验更加友好。第三,AID-seq可以检测更多的低频和真正的脱靶,这对基因治疗至关重要。因为即使是少数具有脱靶编辑的细胞也可能因克隆扩增而导致癌症。
更重要的是,我们提出了pooled AID-seq策略来同时检测数百个gRNA的on-/off-target,这可能会大大提高CRISPR on-/off-target检测的通量和效率。在我们的研究中,sgRNA文库大小从几条sgRNA到数百条不等,可以适应以下不同的应用场景。首先,通过pooled AID-seq策略可以筛选出切割效率最高、脱靶效应最低的sgRNA进行基因编辑和治疗。其次是用于CRISPR文库优化:CRISPR文库常用于识别药物敏感性和耐药性的基因15,16,然而,文库可能包含性能不佳的sgRNA,增加了不必要的文库大小并导致强烈的混杂效应17。因此,有必要使用pooled AID-seq策略针对全基因组或一类特殊目标筛选最佳sgRNA减少文库大小和提高文库性能。最后,AID-seq可用作通用工具,以大规模并行方式表征新发现的CRISPR的特性18,19,如切割效率、脱靶效应和PAM偏好,并基于这些大量的数据构建脱靶预测模型。
珠海舒桐长期致力于基因编辑脱靶检测,是国内首家提供基因编辑脱靶检测服务的公司,已协助多家生物医药企业成功申报IND。目前提供的脱靶检测包括:GUIDE-seq体内脱靶检测、AID-seq体外脱靶检测、扩增子脱靶位点验证、PEM-seq染色体重排检测、慢病毒整合位点检测、全基因组测序脱靶位点检测、RNA脱靶检测等多种方法。如需提供上述服务,欢迎垂询!
关于舒桐
如需获得更多信息,请咨询我们:
电话:
400-6309596
15022705442(同微信)
企业官网:
http://www.generulor.com
产品订购/技术支持:
service@generulor.com
参考文献
1 Cui, Z. et al. The comparison of ZFNs, TALENs, and SpCas9 by GUIDE-seq in HPV-targeted gene therapy. Mol Ther Nucleic Acids 26, 1466-1478, doi:10.1016/j.omtn.2021.08.008 (2021).
2 Wang, G., Zhao, N., Berkhout, B. & Das, A. T. CRISPR-Cas based antiviral strategies against HIV-1. Virus Res 244, 321-332, doi:10.1016/j.virusres.2017.07.020 (2018).
3 Ramanan, V. et al. CRISPR/Cas9 cleavage of viral DNA efficiently suppresses hepatitis B virus. Sci Rep 5, 10833, doi:10.1038/srep10833 (2015).
4 Tsai, S. Q. et al. GUIDE-seq enables genome-wide profiling of off-target cleavage by CRISPR-Cas nucleases. Nat Biotechnol 33, 187-197, doi:10.1038/nbt.3117
nbt.3117 [pii] (2015).
5 Yan, W. X. et al. BLISS is a versatile and quantitative method for genome-wide profiling of DNA double-strand breaks. Nat Commun 8, 15058, doi:10.1038/ncomms15058 (2017).
6 Hu, J. et al. Detecting DNA double-stranded breaks in mammalian genomes by linear amplification-mediated high-throughput genome-wide translocation sequencing. Nat Protoc 11, 853-871, doi:10.1038/nprot.2016.043 (2016).
7 Wienert, B. et al. Unbiased detection of CRISPR off-targets in vivo using DISCOVER-Seq. Science 364, 286-289, doi:10.1126/science.aav9023 (2019).
8 Kim, D. et al. Digenome-seq: genome-wide profiling of CRISPR-Cas9 off-target effects in human cells. Nat Methods 12, 237-243, 231 p following 243, doi:10.1038/nmeth.3284 (2015).
9 Cameron, P. et al. Mapping the genomic landscape of CRISPR-Cas9 cleavage. Nat Methods, doi:10.1038/nmeth.4284 (2017).
10 Tsai, S. Q. et al. CIRCLE-seq: a highly sensitive in vitro screen for genome-wide CRISPR-Cas9 nuclease off-targets. Nat Methods, doi:10.1038/nmeth.4278 (2017).
11 Lazzarotto, C. R. et al. CHANGE-seq reveals genetic and epigenetic effects on CRISPR-Cas9 genome-wide activity. Nat Biotechnol, doi:10.1038/s41587-020-0555-7 (2020).
12 Bao, X. R., Pan, Y., Lee, C. M., Davis, T. H. & Bao, G. Tools for experimental and computational analyses of off-target editing by programmable nucleases. Nat Protoc 16, 10-26, doi:10.1038/s41596-020-00431-y (2021).
13 Tian, R. et al. Massively parallel CRISPR off-target detection enables rapid off-target prediction model building. Med, doi:10.1016/j.medj.2023.05.005 (2023).
14 Cui, Z. et al. FrCas9 is a CRISPR/Cas9 system with high editing efficiency and fidelity. Nat Commun 13, 1425, doi:10.1038/s41467-022-29089-8 (2022).
15 Fellmann, C., Gowen, B. G., Lin, P. C., Doudna, J. A. & Corn, J. E. Cornerstones of CRISPR-Cas in drug discovery and therapy. Nat Rev Drug Discov 16, 89-100, doi:10.1038/nrd.2016.238 (2017).
16 Behan, F. M. et al. Prioritization of cancer therapeutic targets using CRISPR-Cas9 screens. Nature 568, 511-516, doi:10.1038/s41586-019-1103-9 (2019).
17 Tycko, J. et al. Mitigation of off-target toxicity in CRISPR-Cas9 screens for essential non-coding elements. Nat Commun 10, 4063, doi:10.1038/s41467-019-11955-7 (2019).
18 Altae-Tran, H. et al. The widespread IS200/IS605 transposon family encodes diverse programmable RNA-guided endonucleases. Science 374, 57-65, doi:10.1126/science.abj6856 (2021).
19 Ozcan, A. et al. Programmable RNA targeting with the single-protein CRISPR effector Cas7-11. Nature 597, 720-725, doi:10.1038/s41586-021-03886-5 (2021).

