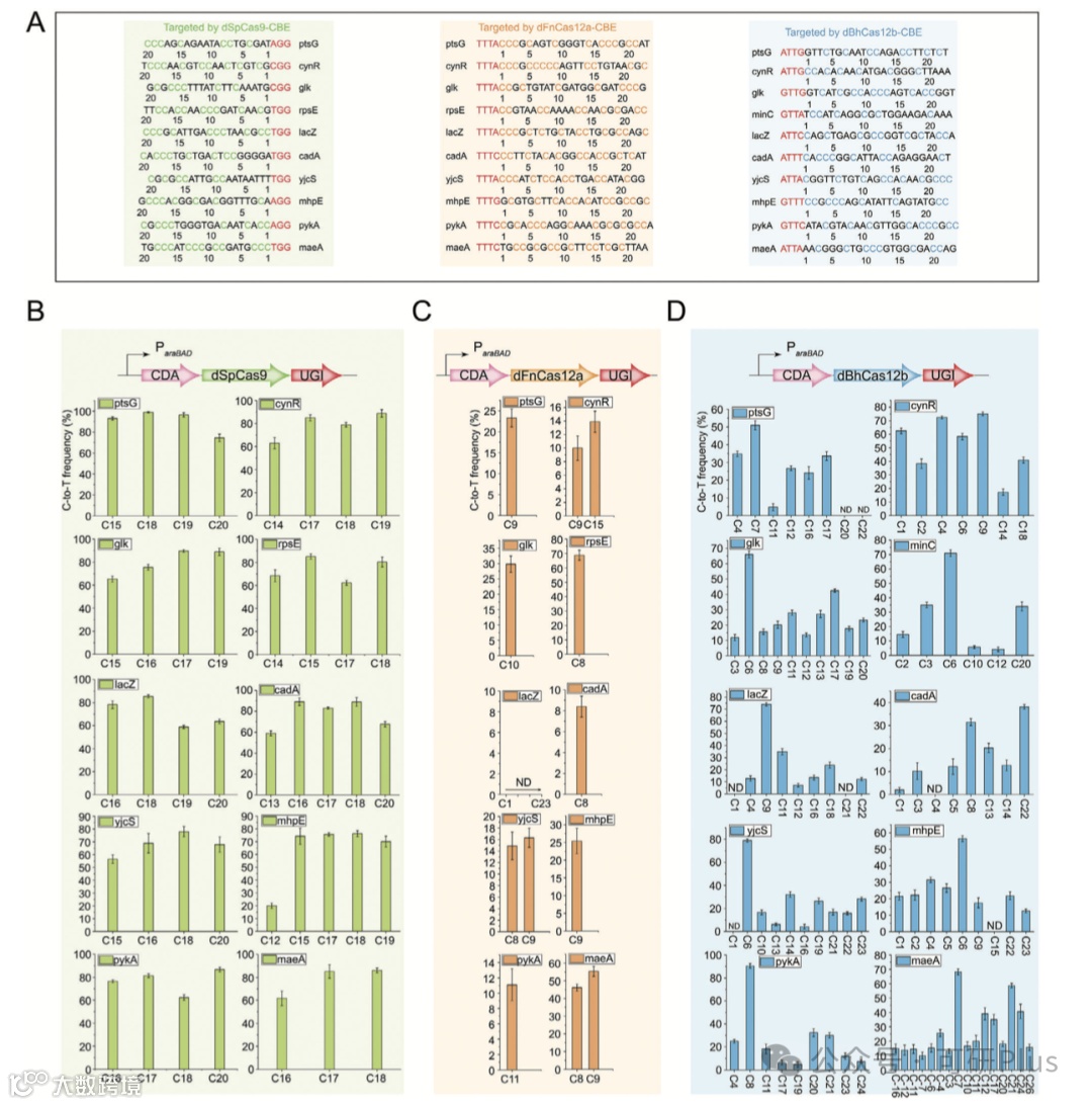
CRISPR-Cas系统在基因编辑、基因调控等领域具有广泛的应用。目前有多种基于CRISPR的基因编辑工具,包括CRISPR-Cas9、CRISPR-Cas12a和CRISPR-Cas12f1等。通过失活的Cas9(dCas9)或Cas12a蛋白与激活或抑制模块融合,可实现基因激活或抑制。并且,基于CRISPR的基因编辑技术还衍生出一种新的基因编辑工具——Base editor,但是目前BE在微生物细胞中应用时,编辑窗口有限(5-6个核苷酸),无法满足构建多样性变体库的需求,扩展编辑窗口是一个主要挑战。


Fig1

Fig2

Fig3
Fig8
关于舒桐
如需获得更多信息,请咨询我们:
电话:
400-6309596
15022705442(同微信)
企业官网:
http://www.generulor.com
产品订购/技术支持:
service@generulor.com

