点击蓝字 关注我们
杜克大学团队在《Cell Genomics》发表重磅研究,利用CRISPR表观基因组编辑技术成功重激活Prader-Willi综合征患者体内的沉默基因,为这一罕见遗传病开辟了精准治疗新路径。
疾病背景:被“表观锁”困住的基因
Prader-Willi综合征(PWS)是一种复杂的神经发育疾病,影响全球约1/15,000新生儿。
分子机制:患者的15号染色体上:
父源等位基因缺失或失活(约70%病例为缺失)
母源等位基因完整但被DNA甲基化"锁定"
关键基因如SNRPN、SNORD116等无法表达
这种现象被称为基因组印记,是表观遗传学的经典案例。
CRISPR 高通量筛选发现 PWS 调控元件
Tech.
该研究的第一步是通过CRISPR高通量筛选,定位到了PWS基因区域的关键调控元件。研究人员设计了覆盖整个15号染色体PWS区域的gRNA文库,筛选出了能显著调控母源基因(SNRPN)表达的关键区域。结果表明,父源和母源等位基因在调控区的作用存在显著差异,这些发现为后续的表观遗传编辑打下了坚实基础。
(A–B): 设计了覆盖 chr15 PWS 区域(约300 kb)的 gRNA 文库,包含 11,751 条 gRNA。
(C): 实验流程图:在带 GFP 报告基因的 iPSC 系统中进行 CRISPRa(激活)和 CRISPRi(抑制)筛选。
(D): 筛选结果显示父源(pat)和母源(mat)等位基因在调控区有显著不同。
(E–F): 单个或组合 gRNA 验证实验,显示特定区域(pat4、mat1、mat2)确实能影响 SNRPN 表达。
不同效应器的比较:VP64 vs. Tet1
Tech.
研究人员尝试了两种不同类型的CRISPR效应器来激活沉默的基因:VP64和Tet1。
VP64通过增强转录因子的作用,激活了母源SNRPN基因的表达,但效果较为短暂。
相较之下,Tet1通过去除DNA甲基化,重新打开了沉默的基因区,并且能够维持较为长期的激活效果。
这项研究揭示了CRISPR技术在基因治疗中的巨大潜力,尤其是在长期基因激活方面
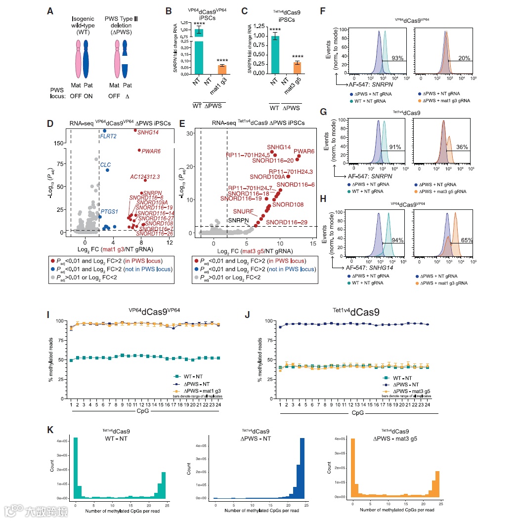
(A): WT 与 PWS 缺失型 iPSC 的示意图。
(B–D): 用 VP64dCas9VP64(转录激活)或 Tet1v4dCas9(DNA 去甲基化)靶向 mat1、mat3 区域后,SNRPN 表达上调。
(D–E): RNA-seq 差异分析,显示不同效应器激活的基因谱不同。
(F–H): HCR-FlowFISH 实验证实,母源 SNRPN 和下游非编码 RNA(如 SNHG14)被重新激活。
表观遗传编辑:改变染色质状态,激活基因
Tech.
进一步的研究通过使用CUT&RUN和ATAC-seq等技术,探究了表观遗传编辑对染色质结构的影响。结果表明,Tet1处理后,PWS区域的染色质发生了明显的变化,更加开放,这为基因的表达提供了空间。这些实验结果证明,去甲基化不仅仅是激活基因的“开关”,它还会影响染色质结构,进而改变基因的转录活性。
(A): CUT&RUN和ATAC-seq显示,WT与PWS iPSC在PWS-IC区域的组蛋白修饰和染色质开放度的差异。
(B): WT 样本中,PWS-IC区域表现出H3K4me3(转录激活标志)和H3K27ac(活跃增强子标记)等表观遗传标记。
(C): 在PWS缺失型iPSC中,PWS-IC区域存在显著的H3K9me3(转录抑制标记)和 DNA 甲基化,这与基因沉默相关。
(D): 使用 Tet1(DNA 去甲基化效应器)处理PWS iPSC,观察到PWS-IC区域的H3K4me3和H3K27ac标记的显著增加。
(E): ATAC-seq数据显示 Tet1 处理后,PWS-IC 区的染色质开放度显著提升,表明 Tet1 去甲基化 使得该区域变得更加活跃。
(F): RNA-seq数据进一步验证了,Tet1处理后SNRPN以及下游基因的表达水平显著增加。
(G): ChIP-seq 结果显示,Tet1的作用不仅限于H3K4me3和H3K27ac的变化,也包括 转录因子的结合(如 CTCF、Pol II)。
(H): 组合实验显示,Tet1的作用导致染色质更为开放,且转录因子的结合增强,进一步促进 PWS 基因的转录激活。
长期激活:短暂去甲基化即可稳定基因表达
Tech.
其中最引人注目的发现是,短暂的Tet1表观遗传编辑在神经元分化过程中能够长期稳定地维持SNRPN等基因的激活。这项技术为PWS的治疗提供了全新的可能性,不仅能激活基因,还能在不同细胞类型中维持其长期的转录活性。
(A): 实验流程图:在 DPWS iPSC 中短暂导入 Tet1v4dCas9 → 分化为神经元 → 检测基因和表观遗传状态。
(B): 短暂导入 Tet1 后,iPSC 中 SNRPN 激活。
(C): 分化后神经元仍维持 SNRPN、MAGEL2、NDN 等基因激活。
(D–E): 甲基化检测显示,PWS-IC 区存在稳定的 去甲基化,并能在神经元分化过程中保持。
sgRNA筛选细节抓取
Tech.
SNRPN-2A-GFP报告细胞系构建
研究团队通过CRISPR-Cas9同源重组,在SNRPN基因的第10外显子插入P2A-sfGFP序列。
关键技术细节
使用P2A核糖体跳跃肽避免融合蛋白的潜在问题
分离获得父源和母源特异性标记的克隆
通过流式细胞术验证印记状态的维持
验证结果
父源标记细胞系:GFP阳性(基因活跃)
母源标记细胞系:GFP阴性(基因沉默)
双模态分布确认了印记的完整性
设计完整的gRNA文库
高密度核心区域(300kb)
范围:PWS印记中心上下游各150kb
密度:约每30-50bp一个gRNA
包含元件:
◀ PWS印记中心(PWS-IC)
◀ AS印记中心(AS-IC)
◀ SNRPN全部外显子和内含子
◀ SNORD116/115 snoRNA簇
◀ 已知的长非编码RNA基因
外围靶向区域
依据:H1人胚胎干细胞的DNase I超敏位点数据
覆盖:15q11-13全区域(chr15:23,692,325-26,425,399)
策略:仅靶向具有开放染色质特征的区域
意义:捕获远程调控元件和组织特异性调控序列
文库质量控制
总gRNA数:11,751个
非靶向对照:531个(来源于验证的全基因组CRISPRi文库)
脱靶评分:使用gt-scan算法排除高脱靶风险的gRNA
合成质量:通过深度测序验证文库的均一性
CRSIPRi和CRSIPRa筛选
细胞系:
patSNRPN-2A-GFP iPSCs稳定表达dCas9-KRAB/ matSNRPN-2A-GFP iPSCs稳定表达dCas9-VP64
相关参数:
MOI = 0.2确保单细胞单gRNA
文库覆盖度:430倍(确保统计检验力)
选择压力:1μg/mL嘌呤霉素持续7天
时间动力学考量
培养9天:确保稳定的表观状态建立
每日监测:细胞密度和荧光分布
关于舒桐
如需获得更多信息,请咨询我们:
电话:
400-6309596
18437963580(同微信)
企业官网:
http://www.generulor.com.cn
产品订购/技术支持:
service@generulor.com

