点击蓝字 关注我们
近日Cell期刊发表突破性研究,发现腺相关病毒(AAV)新型受体AAVR2(羧肽酶D,CPD)。该受体为AAV基因治疗提供了独立于已知受体AAVR的新通路,尤其对临床常用血清型(如AAV8、AAV11/12)的转导至关重要。研究通过结构生物学阐明结合机制,并开发迷你版AAVR2(miniAAVR2),显著提升体内基因递送效率,为降低AAV治疗剂量及毒性提供新策略。
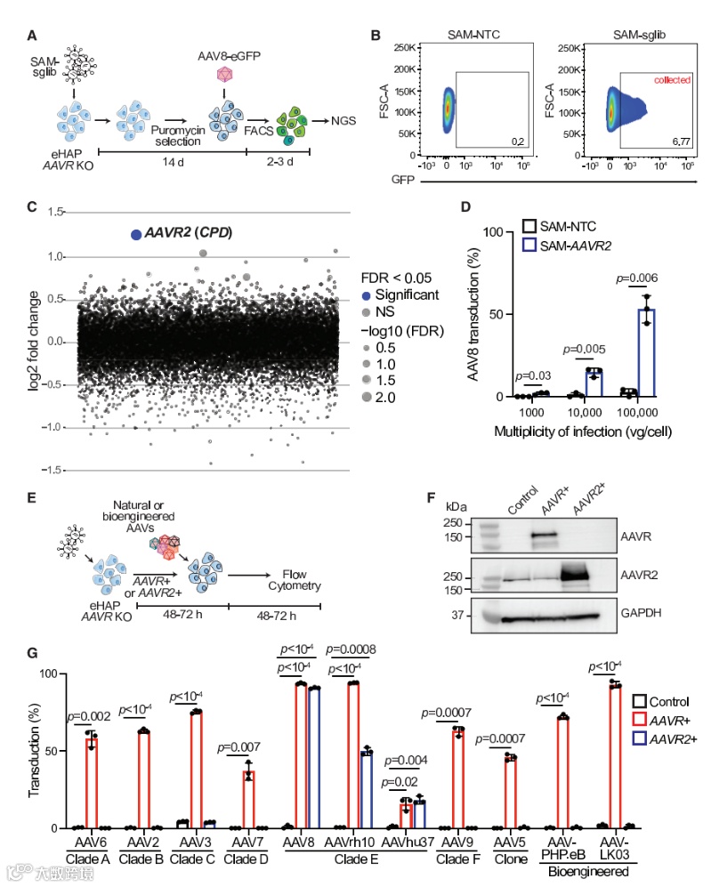
CRISPR激活筛选
在AAVR基因敲除(KO)细胞中,利用全基因组CRISPR-SAM转录激活库筛选AAV8转导相关宿主因子。
通过流式分选GFP阳性细胞及NGS测序分析sgRNA富集情况。
功能验证体系
构建68种天然/工程化AAV衣壳库(含双条形码),在AAVR2过表达细胞中评估转导效率。
通过siRNA敲降、CRISPR-Cas9基因编辑及小鼠模型验证受体必要性。
结构生物学解析
冷冻电镜解析AAV8-AAVR2复合物结构。
ELISA和表面等离子共振定量结合亲和力。
体内外治疗验证
设计双载体系统:组织特异性启动子驱动miniAAVR2(截短功能性受体)与AAV8共注射。
通过流式细胞术量化肝脏/肌肉转导效率。
AAVR2挽救AAVR缺失下的Clade E血清型转导
利用CRISPR激活筛选+流式分选AAV8转导的AAVR-KO细胞。
AAVR2是唯一显著富集的宿主因子(FDR<0.05)。
过表达AAVR2特异性挽救Clade E血清型(AAV8/rh10/hu37),不影响其他Clade。
AAVR2定义独立转导通路
利用衣壳库筛选+小鼠模型(AAVR2杂合敲除)。
AAVR2是AAV11/12转导的必需受体(KO后转导消失)。
AAV11/12仅依赖AAVR2,不依赖AAVR。
AAVR2杂合小鼠肝脏转导效率下降50%。
AAV8直接结合AAVR2的CP1结构域
利用结构域缺失突变体+SPR/ELISA结合实验。
CP1结构域是关键结合区域(缺失后结合消失)。
CP1结合AAV8的亲和力(EC₅₀=258.7 nM)高于AAVR(EC₅₀=157.4 nM)。
酶活性位点突变(QQ)不影响转导功能。
AAVR2结合模式不同于AAVR
利用冷冻电镜解析AAV8-CP1复合物。
CP1结合于AAV8衣壳2倍对称轴。
关键接触残基:AAV8可变区VIII(VR-VIII)的Gln588/Asn590。
结合位点远离AAVR的结合区域(3倍/5倍轴)。
VR-VIII决定AAVR2特异性
嵌合衣壳构建+关键位点突变。
AAV8的VR-VIII移植到AAV2→获得AAVR2依赖性。
VR-VIII中保守Asp584突变(D584A)→完全丧失AAVR2结合。
miniAAVR2增强体内基因递送
利用组织特异性启动子(肝脏HCB/肌肉tMCK)递送miniAAVR2。
双载体系统:miniAAVR2使肝脏转导提升3.7倍,肌肉提升4倍。
单载体系统:共表达miniAAVR2使肝脏转导提升11.9倍(低剂量时)。
发现新通路:AAVR2是AAV的独立受体,介导Clade E(AAV8/rh10)和Clade G(AAV11/12)的细胞进入。
结构机制:AAVR2通过CP1结构域结合AAV8的VR-VIII区,结合模式与AAVR截然不同。
治疗应用:miniAAVR2过表达可显著提升体内转导效率,为降低临床AAV剂量提供新工具。
珠海舒桐医疗科技有限公司是一家以基因编辑为核心技术的生物医药企业,熟练掌握各类细胞基因的编辑技术,包括基因编辑、碱基编辑及先导编辑等。基于双AAV递送系统可稳定将碱基编辑、先导编辑、甲基化、去甲基化等大片段基因编辑系统递送至靶细胞,并实现对细胞的稳定敲除、定点突变、转录激活或抑制等,如有需求,欢迎咨询。
关于舒桐
如需获得更多信息,请咨询我们:
电话:
400-6309596
18437963580(同微信)
企业官网:
http://www.generulor.com.cn
产品订购/技术支持:
service@generulor.com

