点击蓝字
关注我们
CRISPR-Cas9技术已成为基因编辑领域的革命性工具,其核心优势在于其高特异性、可编程性及操作简便性。尤其是来自化脓链球菌的SpCas9(Streptococcus pyogenes Cas9),因其高效的DNA切割能力和广泛的适用性,被应用于基础研究、农业改良和基因治疗。然而,SpCas9仍存在一些局限性,例如脱靶效应、免疫原性以及对特定PAM序列的依赖,这些限制了其在临床和工业中的应用潜力。
传统的解决方案包括从自然界中挖掘新的Cas变体或通过定向进化优化现有蛋白,但这些方法往往受限于自然进化的保守性,难以突破功能瓶颈。近年来,人工智能(AI)技术的兴起为蛋白质设计提供了新思路。通过大规模语言模型(Language Models, LMs)学习蛋白质序列的进化规律,可以生成自然界中不存在的功能性蛋白,从而绕过自然进化的限制。
在这篇发表于《Nature》的研究中,作者团队提出AI驱动的蛋白质语言模型(Protein Language Models, PLMs) 新范式:通过大规模学习自然界的CRISPR序列多样性,直接生成超越进化约束的高性能编辑器。其中,利用AI技术设计的一种全新的CRISPR基因编辑器——OpenCRISPR-1,其编辑效率与特异性均优于天然SpCas9,且免疫原性更低。实验验证显示,OpenCRISPR-1在人类细胞中表现出卓越的编辑能力,同时兼容碱基编辑系统。这一成果不仅拓展了CRISPR工具库,也为未来基因编辑技术的优化提供了新范式。
一
核心实验与结果
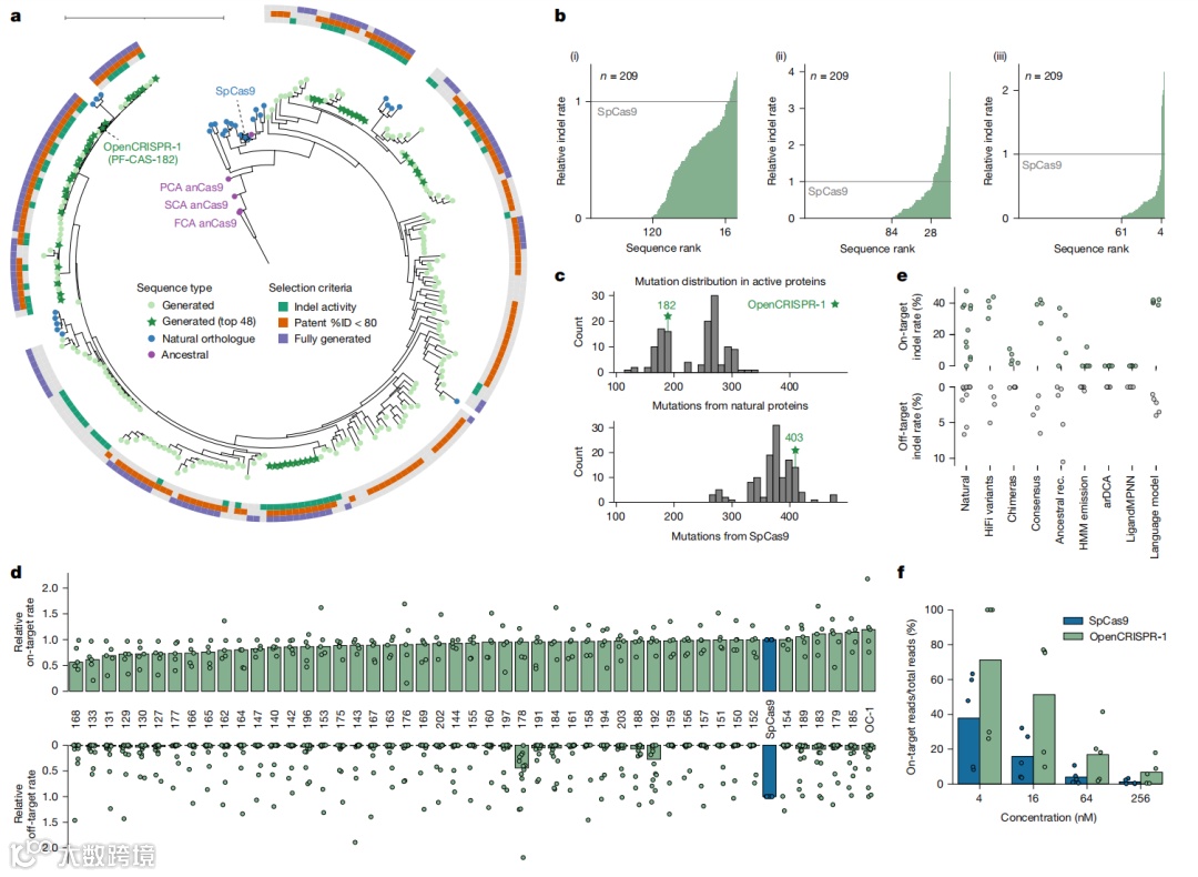
1、AI生成多样化的CRISPR-Cas蛋白
研究团队首先构建了CRISPR-Cas Atlas(一个包含510万CRISPR相关蛋白的数据库),覆盖了26.2 Tbp的基因组和宏基因组数据。基于这一数据库,研究人员训练了两种LMs:一种针对广泛的CRISPR-Cas蛋白家族,另一种专门针对Cas9蛋白。通过无条件生成(随机生成)和条件生成(基于特定蛋白片段引导生成)两种方式,模型生成了480万CRISPR-Cas蛋白序列,其中Cas9-like蛋白占比显著。
重要结论:
序列多样性大幅提升:生成的Cas蛋白在70%序列相似性阈值下,聚类数量是天然蛋白的4.8倍,尤其是Cas12a和Cas13家族的多样性提升了6-8倍。
结构预测验证功能性:AlphaFold2预测显示,81.65%的生成蛋白具有高置信度结构,且核心功能域(如HNH、RuvC核酸酶域)保存完好。
RNA兼容性设计:通过训练专门的gRNA模型,成功设计了与生成Cas9蛋白匹配的sgRNA,验证了AI生成系统的完整性。
2、AI设计Cas9-like蛋白的系统发育与功能验证
研究团队从生成的Cas9-like蛋白中筛选了54万条序列,与天然Cas9构建系统发育树,并通过AlphaFold2预测其结构。此外,针对10种已知基因编辑效应的Cas9蛋白,设计了匹配的sgRNA,并通过t-SNE分析验证其与天然sgRNA的相似性。
重要结论:
系统发育多样性:生成的Cas9蛋白覆盖了天然Cas9未探索的进化分支,序列相似性仅为56.8%,但保留了关键功能域。
结构保守性:即使序列差异显著(最低25.8%相似性),生成蛋白仍能折叠成与天然Cas9类似的结构。
sgRNA设计的普适性:AI设计的sgRNA与天然sgRNA在二级结构和兼容性上高度一致,支持跨物种RNA交换。
3、OpenCRISPR-1的高效基因编辑与低脱靶效应
从生成的Cas9-like蛋白中筛选出48个候选蛋白,在HEK293T细胞中测试其编辑效率(靶向HEK3、HEK2等位点)和脱靶效应(通过SITE-Seq全基因组分析)。同时,与天然Cas9、高保真变体及其他设计方法(如共识序列、祖先重建)进行对比。
重要结论:
高效编辑:OpenCRISPR-1在NGG PAM位点的编辑效率与SpCas9相当,但在非NGG位点活性显著降低,显示更高的PAM特异性。
低脱靶率:OpenCRISPR-1的脱靶编辑比SpCas9减少95%,且全基因组分析显示其切割事件更集中于靶位点。
免疫原性降低:iELISA实验表明,OpenCRISPR-1与人类抗体的结合水平低于SpCas9,提示更低的免疫风险。
4、OpenCRISPR-1的扩展应用与优化
研究团队进一步测试了OpenCRISPR-1在碱基编辑中的应用,将其与ABE8.20腺苷脱氨酶融合,构建了新型碱基编辑器。同时,通过AI设计了14种sgRNA, 优化其与生成Cas9的匹配性。
重要结论:
碱基编辑兼容性:OpenCRISPR-1-ABE8.20系统在HEK293T细胞中实现35-60%的A-to-G编辑效率,与SpCas9相当。
sgRNA优化:AI设计的sgRNA可进一步提升编辑效率,部分变体的活性显著高于天然sgRNA。
全合成系统潜力:生成的腺苷脱氨酶(如PF-DEAM-1)与OpenCRISPR-1联用,展示了完全由AI设计的基因编辑系统的可行性。
二
结论与展望
本研究通过AI技术成功设计出OpenCRISPR-1,一种在编辑效率、特异性和免疫原性上均优于SpCas9的新型基因编辑器。这一成果的核心突破在于:
AI生成蛋白的多样性:打破了自然进化的限制,拓展了CRISPR工具库。
功能与结构的平衡:尽管序列差异显著,生成蛋白仍能保留关键功能域。
全系统设计能力:从Cas蛋白到sgRNA,AI实现了基因编辑系统的闭环优化。
未来,这一技术可进一步应用于:
定制化编辑器开发:针对特定PAM偏好、细胞类型或温度稳定性设计专用Cas蛋白。
临床转化:通过降低免疫原性,推动CRISPR技术在基因治疗中的安全应用。
合成生物学:构建完全由AI设计的生物系统,实现更复杂的基因调控。
OpenCRISPR-1的发布标志着基因编辑技术迈入AI驱动的新时代,为解决当前CRISPR技术的瓶颈提供了全新思路。
三
舒桐科技服务
舒桐科技产品:大肠杆菌重组表达的OpenCRISPR-1核酸酶(20μM)。蛋白质纯化获得分子量为159 KDa的高活性OpenCRISPR-1蛋白,体外切割实验显示具有体外切割活性。同时OpenCRISPR-1对靶DNA的切割活性与SpCas9基本一致。如对产品有需求,欢迎咨询!
关于舒桐
如需获得更多信息,请咨询我们:
电话:
400-6309596
18437963580(同微信)
企业官网:
www.generulor.com.cn
产品订购/技术支持:
service@generulor.com

