点击蓝字 关注我们
腺相关病毒(AAV)因其非致病性、高效转染能力、低免疫原性以及广泛的器官趋向性,成为基因治疗领域最受欢迎的递送载体之一。然而,传统CRISPR-Cas系统(如SpCas9、Cas12a等)的蛋白尺寸较大(通常超过1,000个氨基酸),接近AAV的包装极限,导致载体容量不足以同时容纳Cas蛋白、sgRNA及其他调控元件,严重限制了其在临床治疗中的应用。
近年来,研究人员致力于开发更紧凑的CRISPR-Cas系统,如Cas12f(原Cas14)家族,其蛋白尺寸仅为传统Cas9的一半左右,但仍存在编辑效率低、PAM(protospacer adjacent motif)限制严格等问题。例如,Un1Cas12f1仅识别5′-TTTR(R=A/G)PAM,极大限制了其基因组覆盖范围。
本研究介绍的MiniCasUltra通过理性设计优化Un1Cas12f1,显著提升了编辑效率(较Un1Cas12f1提高6倍),并扩展了PAM兼容性(5′-WBTR,W=A/T,B=T/C/G),同时保持了高特异性和低脱靶效应。此外,其超紧凑尺寸(仅529个氨基酸)允许在单个AAV载体中同时递送MiniCasUltra和双sgRNA,实现了高效的多基因编辑。这项研究不仅解决了紧凑型核酸酶在效率与靶向范围上的瓶颈,还为AAV递送的基因编辑疗法提供了更优的工具,尤其适用于需要多基因调控的复杂疾病治疗。
核心实验与结果
研究团队基于Un1Cas12f1的三元复合物(sgRNA:Un1Cas12f1:DNA)结构分析,对其关键功能域(PAM相互作用区、催化RuvC域、靶核酸结合域)进行定点突变,引入带电荷或大侧链的氨基酸以优化DNA结合与切割活性。通过Gaussia荧光素酶报告系统(pSSA)评估双链DNA切割效率,并结合NHEJ(非同源末端连接)和HDR(同源定向修复)报告系统(GFP和BFP-to-GFP转换)全面评估编辑性能。
重要结论:
组合突变(RRAFW)使编辑效率提升6倍,与SpCas9水平相当。
NHEJ效率与SpCas9相当(~13%),而HDR效率虽低于SpCas9,但显著优于Un1Cas12f1和CasMINI V3.1。
在内源位点编辑中,MiniCasUltra表现稳定,编辑效率接近SpCas9,且倾向于产生较大片段缺失(10-20 bp),与传统Cas9的短indel(1-2 bp)不同。
研究团队通过单核苷酸变异PAM测定法(SNV-PAMDA)系统测试MiniCasUltra对Un1Cas12f1经典PAM(5′-TTTA)所有单点突变的识别能力,并结合生物信息学分析计算其在人类基因组中的潜在靶点覆盖率。
重要结论:
MiniCasUltra的PAM偏好扩展至5′-WBTR(W=A/T,B=T/C/G),理论靶点覆盖率从Un1Cas12f1的11.8%提升至47.1%。
在124个内源位点测试中,66%的位点编辑效率超过20%,证明其广泛适用性。
与AsCas12f1、enOs-Cas12f1等其他紧凑型CRISPR系统互补,可覆盖更全面的基因组区域。
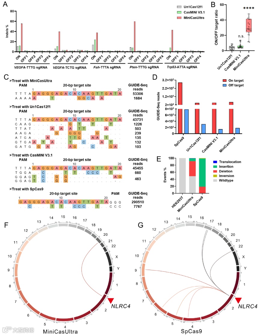
通过Cas-OFFinder预测脱靶位点,结合GUIDE-Seq(全基因组双链断裂定位)和PEM-Seq(染色体易位分析)在细胞和小鼠模型中评估MiniCasUltra的特异性。
重要结论:
MiniCasUltra的脱靶编辑率极低(1.22-3.48%),特异性比率(on/off-target)显著优于Un1Cas12f1和CasMINI V3.1。
GUIDE-Seq显示,MiniCasUltra仅产生1个高频脱靶位点,而Un1Cas12f1和CasMINI V3.1分别产生6个和2个。
PEM-Seq显示,MiniCasUltra染色体易位风险极低(仅1例),而SpCas9为7例。
将MiniCasUltra与靶向Pten和Fah基因的双sgRNA包装至AAV8载体(肝趋向性),通过尾静脉注射递送至小鼠肝脏,通过深度测序和ELISA评估编辑效率及蛋白表达水平。
重要结论:
单AAV递送实现Pten和Fah的高效编辑(15.8%和29.4%),分别较CasMINI V3.1提升4.6倍和2.7倍。
蛋白水平显著降低,且未检测到肝毒性或炎症反应。
脱靶分析显示所有预测位点的编辑频率均低于0.75%,与对照组无显著差异。
在激光诱导的CNV小鼠模型中,通过AAV9递送MiniCasUltra靶向人源VEGFA(非经典PAM 5′-TCTG),通过荧光血管造影(FFA)、光学相干断层扫描(OCT)和视网膜电图(ERG)评估治疗效果。
重要结论:
视网膜编辑效率达26.95%,VEGFA蛋白水平显著降低。
CNV病变面积减少,血管渗漏改善,内视网膜功能部分恢复。
仅1个脱靶位点,证实其治疗安全性。
实验结论
MiniCasUltra通过结构优化、PAM扩展和递送革新,解决了紧凑型CRISPR系统在效率、靶向范围和临床应用上的关键瓶颈,为基因治疗(尤其是AAV递送场景)提供了更优工具。其低脱靶特性和多基因编辑能力,使其在复杂疾病(如多基因代谢病、视网膜病变等)治疗中具有突出潜力。这一成果的核心突破在于:
编辑效率显著提升:MiniCasUltra的基因编辑效率较Un1Cas12f1提高6倍。
PAM兼容性大幅扩展:识别范围从Un1Cas12f1的5′-TTTR扩展至5′-WBTR(W=A/T,B=T/C/G)。
高特异性与低脱靶风险:MiniCasUltra的脱靶编辑率极低,且安全性更高。
单AAV递送实现高效多基因编辑:超小尺寸允许在单个AAV载体中同时包装MiniCasUltra和双sgRNA。
舒桐科技服务
舒桐科技可以提供从AAV质粒设计、构建、包装至表达分析的全套服务。不仅如此,舒桐科技也可以提供全面的AAV载体和表达系统,用于体内和体外表达human/mouse/rat ORFs,lncRNA、circRNA、shRNAs和CRISPR/gRNA。舒桐科技生产的AAV具有滴度高、纯度高和稳定性高的三高优点。如对产品有需求,欢迎咨询!
舒桐科技AAV产品优势:
载体全:多种组织特异性启动子和多种报告基因可供客户选择。
货期短:AAV克隆载体均与我们18,000个预制人源ORF cDNA克隆MCS区通用,行业中生产周期短。
滴度高:可提供1012VG/ml及以上滴度的病毒,可高达1014VG/ml。
服务优:可根据客户具体实验,由公司专业技术人员提供载体构建方案,提供特殊定制服务。
此外,舒桐科技在过去的2年中打造了一站式基因编辑安全性评估平台,覆盖了靶点设计、靶点筛选、GUIDE-seq脱靶检测(cellular-based assays)、AID-seq脱靶检测(biochemical assay)、脱靶验证、PEM-seq染色体重排检测、载体插入位点检测(升级版LM-PCR及液相杂交捕获测序)、克隆扩增分析、转录组脱靶检测、WGS脱靶检测等多种不同管线。此外,舒桐实验室具有CNAS认证、SGS认证、ISO9001质量体系认证、生物安全二级实验室等资质认证,可持续稳定的为客户提供优质、高效、安全的服务及产品。
关于舒桐
如需获得更多信息,请咨询我们:
电话:
400-6309596
18437963580(同微信)
企业官网:
http://www.generulor.com.cn
产品订购/技术支持:
service@generulor.com

