【新童鞋】可点击标题下面 馒头商学院,获取高端商学院课程、企业互联网转型经典课程、深度精选互联网干货!


作者:承哲
来源:钛媒体
链接:http://www.tmtpost.com/231505.html
对于全新的陌陌我思考了很久,为什么会这样改版?网上也看了很多文章,但这些文章都在描述一个到处乱打一枪的陌陌,没有一个自顶向下的顶层逻辑的背后支撑。而唐岩身上背负几十亿美金的上市公司,重大改版不可能没有一个自顶向下的顶层设计。所有一切都应该可以由点到面的串联到一起找到最核心的那个点,所有一切都是为了这个点去进行的改版。
基于几天的思考和描绘象限图,我终于发现了此番改版的逻辑:即所有功能可以串联到一起,统统指向一个点——加强运营,也就是加强对用户的控制。

一,陌陌为什么越来越偏向运营?
我曾经和朋友探讨过社交产品其实也就是两种模式,一种是不需要运营的,还有一种就是需要运营的,而不需要运营的产品一定是大成的。
但是全中国扳着手指头数过去,不需要运营的除了QQ空间和微信朋友圈这两家腾讯的产品以外,其他产品统统需要运营。因为QQ空间和微信是熟人关系,所以不需要运营,但是陌生人产品,尤其在中国这样偏集体主义的国情之中,就更需要中心化的东西;新浪微博最大区别于twitter的地方就在于中心化更强,新浪微博有着更强的中心化属性,明星公知段子手这些中心化的大号是新浪微博留住用户的最核心原因,并且新浪微博有着更强大的运营。
反过来看唐岩的经历,之前在网易创造了“网易新闻跟帖”的主要模式,让跟帖这件事也都有了极强的中心化设计和运营,唐岩是相当明白这其中的人性的,不能放必须收,所以在陌陌有了一定用户开始创建群组之后,唐岩对运营这块抓的也非常紧。
那照这个逻辑,陌陌为什么不在第一版就做成运营型产品?
对于一个产品,在初始阶段是没有海量用户的,如果做成运营型产品那就必然会做成小众的垂直的内容型产品,那就必然无法做大。所以要想做成一个大成的产品,就必须在本质上是一个工具,并且该工具能够抵达绝大多数人的需求,比如大姨妈这类产品就是切中了女性14到50岁的市场,按中国人口来估算就有几个亿的人群。同样的,陌陌如果要做大则必然先是一个切中大多数人需求的工具,而我们可以看到“找陌生人聊天”这个需求是切切实实存在的,在陌陌之前早就有了在线聊天室,同城交友活动等等,用户通过某个平台去拓展自己社交需求的市场是一直就有的,而陌陌要做的事情其实和其他一切工具产品一样,依托移动互联网的风口,把产品磨成一把剑,让用户的需求能够更加简单便捷的满足。而陌陌也是当时在众多产品中唯一将这点做到极致的。
所以陌陌第一版表面上是社交,但本质上依然是工具。
那么陌陌为什么在满足工具属性之后必须加强运营?
作为一个工具产品满足绝大多数用户的需求,从本质上来说是通过一种去中心化的方式,一种标准化的设计在满足用户需求。这样一种去中心化,标准化的设计(脸+LBS+一对一聊天)也意味着难以通过运营手段介入其中,就像微信的朋友圈,微信是无法通过任何手段介入控制用户内容拉动活跃的,但是对于微信来说微信也根本无需拉动朋友圈的活跃,因为微信是熟人逻辑,已经通过去中心化,标准化的方式控制了绝大多数国内用户,不需要再制造任何活跃,但是对于陌陌来说则不一样,陌陌还远远没有到达微信的用户基数以及日活,对于陌陌来说可能已经满足了陌生人交友市场的需求,可能已经快到达了这个市场的尽头,现阶段对于陌陌来说最重要的就是通过更多运营的手段来拉升日活,建立分散的中心化体系,来满足更多用户的多元化的社交需求,然后让更多用户加入。
运营除了能让陌陌保持用户量和日活的增长以外,最大的好处就是一切都掌握在陌陌的自己手上。陌陌从群聊到陌陌吧,都是有运营的不断介入,说明唐岩一直在往这方面走。
二、新陌陌到底改了哪些细节?
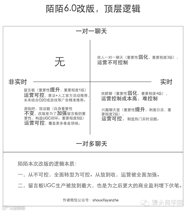
一个APP的功能的重要性其实从设计中就能读出,我解读下当前这些功能的重要性层级,1级为最重要,之后层层递减。如图。

1,找人一对一聊天,重要性弱化,重要程度降为3级
对于陌陌来说,其最初的核心功能就是点对点的找人聊天,原来的是放在陌陌首页的,曾经的重要层级为1,但是随着陌陌的运营加强,不可运营的功能必然就被弱化,而找附近的人+聊天,就属于完全不可运营的功能,陌陌不可能通过运营的方式在这个模块创造中心化的内容,并且用户的聊天内容陌陌也是不可控的,陌陌做的最多的就是控制骚扰,警告用户不要随便骚扰他人,加上举报功能,加上星级功能来限制聊天。
并且附近的人模块给了陌陌商业化制造了很大障碍,因为在这个模块看到的都是人,而陌陌之前在这之中插播相关的游戏以及O2O的广告就显得很突兀,广告是内容,夹在一群人中间显得十分奇怪,并且给用户带来很多不适。
所以附近的人这个核心功能被折叠,弱化到了3级,弱化到3级也是有原因的,因为前面两级的功能都是可运营型功能,所以其被降到了3级。
2、找群聊天,重要性弱化,重要程度降为4级
群聊天这个模块的弱化就很好理解了,是跟随一对一聊天一起弱化的功能。对于一对一聊天,群聊还是有很多可以运营的成分,唐岩在刚开始对群聊就控制的很严格,不让用户轻易建群,并且在用户寻找群的时候做了很多引导性的运营,对于优质的群也会寄予关键词搜索更高权重以及官方推荐,在群运营的这个模块也费了不少心血,因为群是基于地理位置产生的,要运营好的成本十分之高。而也就是由于对于群聊的控制,也让陌陌中的绝大多数群有着很高的质量,因为群主能够获得很好的存在感,所以也会很努力的帮陌陌运营好自己的群。
但是,群聊总体来说依然没有控制在陌陌手上,所以必须跟随主功能弱化。
3,主题,重要性不变,重要程度保持5级
陌陌主题之前是陌陌吧,重要程度是5级,在5.0版本时陌陌吧的层级排名为“附近的人”,“附近群组”,“附近活动”,“活动留言板”,“陌陌吧”。而此次改版后,陌陌吧的重要性依然排在第五位,而“附近活动”被放置到到了陌陌吧后面,陌陌吧的重要性没有按原有的次序进行置后,而是越过了“附近活动”这其实也说明陌陌吧的重要性在某种意义上被抬高,已经高于“附近活动”这一模块了。
那么为什么会高于“附近活动”这一模块呢?又为什么会改版成标签模式呢?
原因在于配合加强留言板的1级重要性,形成UGC功能闭环,与留言板模块相辅相成,这点放到留言板模块来分析。
4,兴趣聊天室,重要性提升,重要程度2级
聊天室在6.0之前是完全不存在的功能,而在6.0版本中直接被放到了2级的重要位置,这就说明了陌陌对聊天室的高度重视。
聊天室不就是群聊,何以至于如此重视?最大的区别在于——实时性。
当前的群聊已经不能算是群聊了,我们都已经习惯异步查看消息并且回复,不需要实时在线就能聊天,群聊的实时性在目前来说已经被弱化太多。但是陌陌的聊天室有一个最大区别在于陌陌的聊天室是需要你保持实时在线的,如果有三分钟不在线就会自动退出该聊天室,而且用户只能一次进入一个聊天室,这就对用户有了最大强度的控制,也就保证了用户必须真的都同时在线聊一个话题,并且都是实时互动,不存在群聊那样的异步互动。
也就是说,这种真正的实时在线也就有可能拉动陌陌的日活量,让用户有了更加留在陌陌的理由,并且再加上陌陌官方的运营,通过对实时热点话题的追踪讨论,陌陌也极有拉动活跃的机会。当运作成熟以后,也会有机会和各大厂家进行广告活动合作,这些活动都可以通过聊天室进行,用户可以与广告商进行有效的实时互动,当然这要看以后的运作成熟度以及用户数。
聊天室的意义在于拉动日活以及可以运营。
5,留言板,重要性提升,重要程度1级
可以说,陌陌敢将留言板放在最为重要的首页位置,这只能说明陌陌有破釜沉舟的勇气,让成败在此一举。
首先说下,对于陌生人发的信息普通用户会感兴趣吗?当然是不感兴趣的,但是如果说陌生人是和我相近的人,是同行是校友是老乡等等,接着又看到了一些不错的内容,那么自然而然的就会对一部分感兴趣。
在用户层面上来说,用户依然是看脸的毫无疑问,但是传统的方式让用户很难有一个好的切入点去聊天,但是通过这样一种方式则可以让看脸的用户有了更好的聊天的切入方式,所以陌陌增加了自身属性的匹配算法,通过算法来控制呈现的内容,让用户聊天时有更好的切入,这是陌陌可以控制的层面,而这也在倒逼着陌陌的主流用户去更好的完善自己的资料。
其次重要的是UGC内容的刺激层面,留言板和主题打的配合战,陌陌通过右上角的发布留言内容来引导用户发送相关主题内容,这些内容将会出现在留言板这一模块中并且附带主题引导链接,这又会反过来引导对该主题感兴趣的其他用户去查看这个主题下的全部内容,而其他用户看到这些内容后则也可能去评论以及发布内容,这些内容发布后再次出现在附近的人当中,形成一个正向循环的UGC闭环。也就是说留言板这一模式把曾经孤立的陌陌吧这一模式彻底给打通了,之前的陌陌吧一直都是独立的模块。以下是这二者构成的UGC闭环逻辑。

所以综上,陌陌的留言板要想做好,考验的一定是陌陌自身的运营能力,对话题的把控能力。其次,内容型主题最大的一个好处就是能够更加好的与广告做契合,甚至是将广告做成内容。接着谈最后两个区别:
与百度贴吧以及QQ兴趣部落的区别?
百度贴吧类产品属于固定形态,每个贴吧都必须定点维护每个贴吧,而陌陌这种主题形态是一种更轻的形态,可以随意控制,收放自如,陌陌可以更自由的去引导用户喜欢的某个话题。这也是陌陌改版的一个原因。
与微博的区别?
诚然,陌陌这次改版模仿最大的是微博,但是微博主要的主题还是以新闻为主,而陌陌则是一个更大的大闭环。在附近的留言板信息中,只要你在设定身份的选项中中勾选了兴趣话题,以及再关注了某些个话题,那么该话题下面只要有新的发表内容,陌陌就会通过算法就会放出一部分给你。也就是说你只要关注了相关主题,就会不停出现该主题的相关信息,微博是不存在该功能的。微博的信息流来自于关注的人,而陌陌的信息流还来自这些话题内容。
也就是说,陌陌的信息流最终可以分为两块,一块是用户所关注的话题下的内容,一块则是附近的人所产生的内容,这二者都是通过一定算法来实现的。
简单的说,陌陌目前正在做一个巨大的尝试,通过算法加上运营的策略,将共同属性的人真正聚合起来,并不断刺激UGC的生产,拉动活跃并带动增长。
总结来看,陌陌此次改版是一次从放到收的过程,让之前一切不可控的模式变得可以被控制,在运营层面也一定会有更大比重的投入。
陌陌这次改版属于破釜沉舟型,在用户到达一定基数和瓶颈之后的破而后立,放弃存量寻找变量的过程,要实现这种变化也是需要拿出巨大勇气的,在互联网世界里面想要生存,不变会比变化会带来的更大危险,变化可能意味风险和挑战甚至死亡,但是不变化则意味着必死无疑。虽然局外人都明白这点,因为与己无关可以高高挂起,但是身在其中就非常困难了,而庆幸的是陌陌出乎我们所有人的意料,最终还是迈出了这一步。
祝陌陌好运。
欢迎关注馒头商学院
www.mtedu.com
学习互联网专业课程,收获互联网圈高端人脉!


