
近日,馒头商学院正式与国家人力资源和社会保障部教育培训中心(以下简称人社部教培中心)确认合作,成为人社部教培中心新媒体课程指定内容提供商。
报名该课程的学员,在经过学习并顺利通过考试后,将获得人社部教培中心的《培训证书》。对于新媒体行业和岗位人才培训来说,此证将大大推动新媒体行业人才规范,促进行业人才素质的提高。
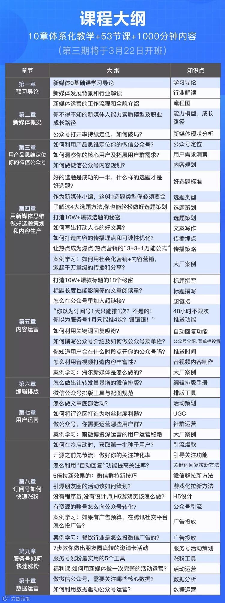
除之前已开放的北京、上海、广州、深圳、成都和郑州六大考点外,线下考试又新增了杭州、西安、长沙和南京4个考点。目前,新媒体证书班的第一期和第二期名额已满,现第三期正在报名中,3月22日正式开班,还有少量名额,越早学习复习时间越多,现在报名还可赶上5月考试。
馒头商学院成立于2014年,一直专注于互联网行业培训,致力于通过教育培训,让学员升职加薪,找到更好的工作。为从事互联网行业0-5年经验的人群,以及所有对互联网行业感兴趣的人群,提供产品、运营、营销以及职场软技能的课程服务。
在4年的教学实践中,馒头商学院积累了一套完整的课程开发和社群服务体系,总计上线了300多门课程,签约了来自BAT等一线互联网公司的200+知名导师,运营400+社群,服务超过100万用户,学员遍布百度、腾讯、阿里、网易等知名公司,2016年,馒头商学院完成融资,估值数亿元。
在课程研发上,馒头商学院始终坚持以“实战”、“体系化”为中心,帮助学员系统构建相关行业及岗位的知识体系,辅以一线互联网公司大牛多年实战中总结出的经验技能,保证课程内容中的行业知识扎实、专业技能即学即用。
此次登陆人社部教培中心的新媒体课程,是由馒头商学院联合创始人、同时也是馒头商学院公众号粉丝从0到100万操盘手院院担任导师,经过数十次迭代,综合6年新媒体从业经验以及3年的新媒体教学经验,并结合新媒体一线从业者前沿的新媒体实战经验,推出的深度精品课程。
报名学员,需登录人社部教培中心官网进行学习,学习结束后,需要统一在线下参加考试,通过考试的学员即可获得国家人社部教培中心的《培训证书》,以此作为新媒体专业知识和技能的能力证明。
馒头商学院作为人社部教培中心新媒体课程指定内容提供商,还联合了包括百度、阿里、腾讯、滴滴、小米、ofo、京东、今日头条等多家知名互联网企业,为考取此证、并表现优秀的学员提供名企内推机会。
--快速报名直戳底部【阅读原文】--














敲黑板划重点:
目前第三期火爆报名中,将于3月22日准时开班,仅剩最后100个名额,最后100个名额,大家赶快扫码或者戳【阅读原文】报名吧~

