
亲爱的同学们:
大家好,我是院院。好久没在公众号跟大家Say Hi了,今天上线,除了祝大家元宵节快乐,还想跟大家汇报一下近况。
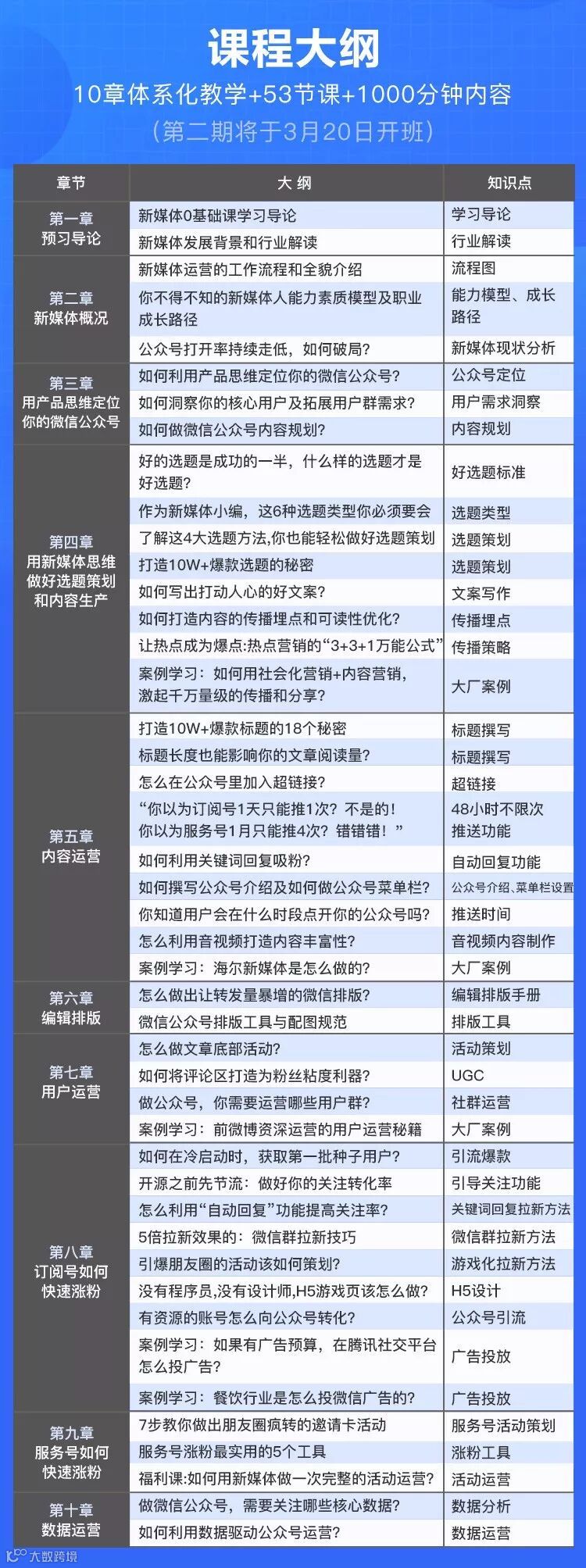
从去年夏天开始,我就被关在馒头小黑屋,陆陆续续开始准备馒头商学院《0基础快速入门新媒体运营》的课程。最后用了近100个晚间和周末时间,完成了550小时、共计10章、52节体系课的课程录制。
近3个月来,在包括馒头商学院在内的各大学习平台,超10000人完成了这门课程学习。更令人感到欣慰的是,这个课程,我们的学员学习后打分均值高于92分。
除了帮助大家更加体系地学习新媒体怎么做以外,在我们收到的所有反馈中,那些只要听完马上就去做了的同学,公众号文章阅读量、粉丝量都有很大提升。
另一方面,我们的新媒体课程也进入了很多企事业单位,作为新媒体专业的内训内容。比如:国家广电总局新闻出版局、北京人民广播电台、成都商报、上汽集团、首都机场、北京市海淀区教委等。
更加让人欣喜的是,在2018年年初,由于馒头商学院新媒体课程口碑好,内容丰富且体系化,专业度和实用度得到了金光闪闪的认可:
我们的课程登陆了国家人力资源和社会保障部教育培训中心,课程内容也增加到1000分钟,今后大家只要在人社部教培中心学习完我们的新媒体课程,参加并通过在指定城市举办的线下考试,就可以拿到人力资源和社会保障部教育培训中心认证的《培训证书》了。
新媒体行业门槛低、易上手,是很多同学进入互联网行业的第一个岗位。然而行业从业者众多,也导致竞争异常激烈,如何提升自己的专业度和行业门槛,是很多新媒体人都焦虑的事情。
我曾经有一个学员,她在年前找到我说,她的公司即将裁撤新媒体部门,她作为唯一的编辑也将被转岗到其他部门。
但是她却并不想放弃,“我真的觉得新媒体很好,但是老板一直觉得会写文章的人就能做网编,真的忽视了好多运营。”她犹豫着要不要做个方案,劝劝老板,保住新媒体部门,却又害怕老板笑她傻。
我鼓励她不仅要做个方案,而且要做成PPT,认真找老板谈谈,没准就能说服老板重新重视新媒体。结果刚过完年,她就找到我,带来了好消息:

听了她的好消息,我们整个新媒体学员群就觉得鼓舞人心,并且都想去给老板买砂糖桔。
这次馒头商学院的新媒体课登陆人社部教培中心时,我们最开心的不是我们自己的成绩得到认可,而是我们终于有机会为新媒体人正名,不仅要正名,我们还要帮助新媒体人升职加薪。
我们想要告诉大家,特别是老板们,一个好的新媒体人,需要具备非常综合的能力,需要懂产品、懂运营、懂营销、懂技术、懂用户、懂品牌….所以,请别再老说我们:“你不就一个做公众号的吗!”。新媒体行业门槛虽然不高,但要做好其实很难。
我相信,通过我们一起的努力,整个行业的规范也会被慢慢推动起来,让大家慢慢改变对新媒体的认知:原来做新媒体不只是当一个简单的小编,只要做得好,这个岗位值得更高的尊重和更好薪资。
关于新媒体运营初级班(证书班)的详情,大家可以看看下面的介绍。如果你是之前学过《0基础快速入门新媒体》课的学员,因为课程内容有部分相同,我们还会直接给你减免199元的学费,199元的优惠券将发放至你的馒头账户,报名时可直接使用。
在证书班里,我,作为和你一样苦逼的新媒体人,将把我6年的新媒体从业经验,结合新媒体一线从业者前沿的新媒体实战经验,择其精要,倾囊相授。希望你在学习过程中,能够尽可能多地参与到班级群中,在班级里交到更多同行和朋友,积累行业人脉和资源。
也希望亲爱的同学们,严格按照人社部教培中心的要求,努力完成课程学习、积极参与班级讨论、认真对待专业考试。预祝大家都能顺利毕业获得证书,希望它能成为你专业能力和技能层次的证明,成为你职业生涯中一块最重要的敲门砖!加油!
你的战友 院院
2018年03月02日

PS:
目前3月6日的第1班已满员,今天报名为第2班,3月20日正式开班,名额有限,详情请见下图,快速报名可直接点击底部【阅读原文】。












↓↓↓长按扫码,立刻报名↓↓↓

敲黑板划重点:
3月6日第一期名额已满,现第二期开始接受报名!名额有限,大家抓紧时间,直接扫码或戳【阅读原文】立即报名吧~

