“每天,都有52540个新媒体小编不想干了!”
社会只关注那些成功的人,在新媒体行业、运营行业也是,人们只看到了10w+、千万大号的数字,却忽略大多数刚入行的普通人。
然而,在中国,大概有5000多万正在从事小编这个工作。低薪、日更、10w+、起标题、领导乱定KPI、涨粉......这是大家都要抗争的压力来源。
我们绝大多数运营人,都拿着税后3400的工资,1000用来交房租,剩下2000吃盒饭,骗爸妈说过的可好了。
“我明明很聪明,跟那些月薪20万的新媒体人到底差在哪里呢?”
可以说,工作前3年,是和同龄人拉开差距最关键的时期。
不可否认,有专业人带的初学者,工作3个月就顶你自己摸索一年的经验:努力是没有错的,就怕努力错了方向,白白浪费时间。
而且,90%的企业,几乎不招新手,急需有经验、被培训过的专业人才。
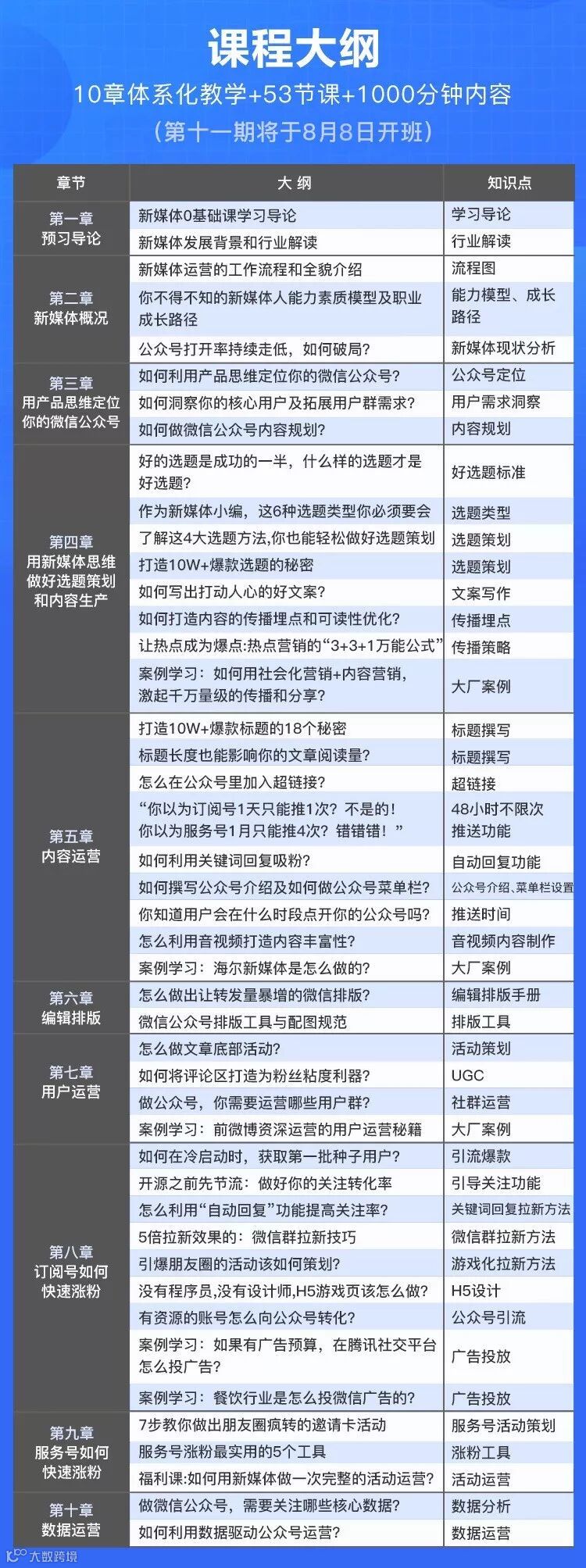
所以,基于馒头商学院的优质新媒体课程内容,国家人力资源和社会保障部教育培训中心特开展新媒体运营培训。
自培训开展以来,新媒体运营(初级)证书班截至目前已开班10期,共有3000多人报名学习。
到目前为止,已有500多位新媒体小伙伴,预约并通过考试,成功拿到人社部教培中心《培训证书》。
其中有很多新媒体证书班的学员,已经成功升职加薪。甚至有企业直接开出30-40万年薪,而且只要馒头的新媒体课程毕业生。
看到这里,相信作为新媒体人的你,一定也有所感触,同样做新媒体,别人已经早早拿到证书做能力背书的证明,升职加薪,你却还在原地踏步?
敲黑板划重点:
目前证书班第11期正在报名中,将于今晚开班,仅剩最后5个名额,速速报名~
↓↓↓戳下面小程序速速报名↓↓↓














敲黑板划重点:
目前证书班第11期正在报名中,将于今晚开班,仅剩最后5个名额,戳下面【阅读原文】速速报名~

