大家都知道,为了适应创新驱动发展的新媒体运营人才,更好的为大众创业、万众创新提供人才支撑,国家人力资源和社会保障部教育培训中心特面向社会开展新媒体运营培训。
自培训开展以来,新媒体运营(初级)证书班截至目前已开班10期,共有3000多人报名学习,并且到目前为止,已有500多位新媒体小伙伴,预约并通过考试,成功拿到人社部教培中心《培训证书》。
值得一提的是,虽然很多新媒体证书班学员,工作年限并不是很长,但是经过证书班系统的学习和提升,已经相当于增加2-3年工作经验。
他们中有相当多的人,已经成功完成蜕变,找工作、升职加薪,样样不落。同时,有越来越多的企业,也意识到新媒体证书的价值,纷纷求推荐新媒体人才,更有企业直接开出30-40万年薪,明确表示只想要馒头的新媒体课程毕业生。
下面这位馒头的学员,学完新媒体证书班课程后,成功升职加薪:

像这样在馒头新媒体证书班里找到自己老板的同学非常多,这样亲上加亲,好感度飙升。什么工资翻倍,也就是顺利成章的事情了。
还有下面这位同学,利用在新媒体证书班学到的技巧,只用一个活动就能涨粉18万!


或许,很多人还是心存疑惑:我现在已经在做新媒体了,难道还需要考这个证书吗?
其实,从内容上来看,新媒体证书班搭建了一套帮你夯实基础的完整知识体系,让学员真正掌握新媒体运营的基本技能,包括内容的选题及生产、拉新涨粉、编辑排版、公众号运营、数据运营等;从价值上来看,证书永远都是能够给你做背书的有力证明,这点毋庸置疑。
需要提醒的是,证书班已经开放的考点城市有:北京、上海、广州、深圳、成都、郑州、杭州、西安、南京和长沙,完成全部课程学习后,可预约考点进行线下考试。本周,南京、杭州、郑州、成都四地同时开考,又有一批新媒体小伙伴即将拿到这本新媒体证书,走向升职加薪的道路。
敲黑板划重点:
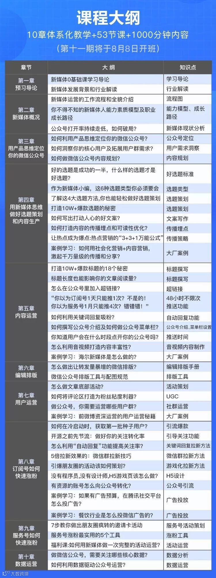
目前证书班第11期正在报名中,将于8月8号开班,仅剩最后25个名额,速速报名~
↓↓↓戳下面小程序速速报名↓↓↓














敲黑板划重点:
目前证书班第11期正在报名中,将于8月8号开班,仅剩最后25个名额,戳下面【阅读原文】速速报名~