为加快数智技术创新、加强基本公共服务,积极推进医保经办领域“高效办成一件事”,提升经办数字化、智能化水平,2025年11月21日,国家医疗保障局举办全国医保经办智能体展示活动。
创智和宇信息技术股份有限公司联合客户共同打造的萍乡医保服务“一码通办”智能客服,以及甘肃医保数字员工成功入选国家局优秀案例展示名单。通过视频展示、情景模拟、数据可视化等方式,生动展现了智能体在优化服务体验、提升经办效率及创新服务模式等方面的突出应用成效。
萍乡医保服务“一码通办”智能客服
该智能客服创新使用DeepSeek+通义千问双AI模型,深度整合医保知识和业务流程,经由深度训练与模型调优,可精准、高效地回应各类医保问题,并主动、精准地推荐相关办理入口,实现用户“无需跳转,即可办理”,以及“一处问答、问完即办”的一站式服务模式,极大优化了群众的医保服务体验。
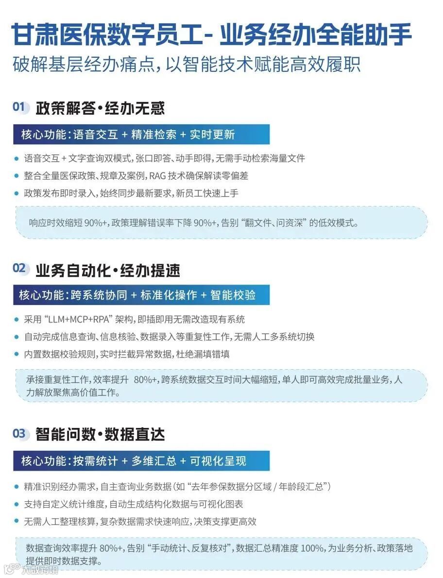
甘肃医保数字员工
该智能助手设计聚焦基层医保经办场景,通过融合语音交互、动态信息检索及政策知识实时更新能力,为经办人员提供高效准确的政策咨询支持;同时,可自主处理信息查询、数据录入等高频重复性业务,预期能明显减轻人工操作负担、提升经办效率。此外,该智能助手可根据业务实际需求,完成多维度数据统计分析,并以可视化图表形式直观呈现分析结果,为医保工作提供有力数据支撑。
数智经办,赋能未来。创智和宇将不断深化人工智能、大数据等新一代技术在赋能医保经办新路径、新模式上的探索与创新,为持续推进医保治理体系和治理能力现代化注入新动能。
相关资讯

