
2017年8月23日,由湖北省科学技术厅、湖北省发展和改革委员会、湖北省财政厅、湖北省人力资源和社会保障厅、共青团湖北省委主办。湖北省高新技术发展促进中心、湖北省人才服务局、湖北省青年创业就业促进中心、光谷创业咖啡承办的第六届中国创新创业大赛湖北赛区新能源及节能环保、新材料两个领域行业赛在光谷创业咖啡盛大举办。
为落实党中央、国务院提出的大众创业、万众创新的重大部署,深入实施创新驱动发展战略,中国创新创业大赛聚集和整合各种创新创业资源,引导社会各界力量支持创新创业,搭建服务创新创业的平台,弘扬创新创业文化,激发全民创新创业的热情,掀起创新创业的热潮,打造推动经济发展和转型升级的强劲引擎。
新材料行业赛评委阵容
廖敏
达晨创业投资有限公司 业务合伙人
达晨财智创业投资管理有限公司 华中区总经理
陈以富
武汉华鑫信资产管理有限公司 合伙人
陈刚
武汉融华资信投资管理有限公司总经理
沈晓健
武汉科技投资总经理
赵团结
烽火与时投资副总经理
新能源及节能环保行业赛
评委阵容
吴中柱
深圳创新投资集团有限公司基金负责人
冀宏强
湖北公盛投资控股有限公司 董事长
卢勇
武汉盛世博扬投资管理有限公司 副总裁
杜育华
武汉汇宇基金合伙人
彭辉
海汇投资管理公司投资总监
新材料行业赛现场照片
新材料是指新近发展的或正在研发的、性能超群的一些材料,具有比传统材料更为优异的性能。近年来,新材料越来越受重视,国家也重视新材料产业发展。
新材料技术则是按照人的意志,通过物理研究、 材料设计、材料加工、试验评价等一系列研究过程,创造出能满足各种需要的新型材料的技术。
新材料行业赛成长企业组
新材料行业赛初创企业组
新能源及节能环保现场照片
新能源及节能环保行业赛成长企业组
新能源及节能环保初创企业组
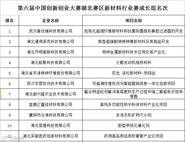
新材料成长企业组排名
新材料初创企业组排名
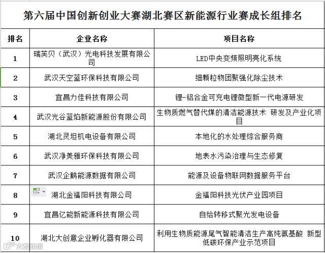
新能源及节能环保成长企业组排名
新能源及节能环保 初创企业组排名
新材料行业赛大合影
新能源及节能环保行业赛大合影

