

从美国三里岛核事故到苏联切尔诺贝利核灾难再到日本福岛核泄漏,每一次严重的核事故都会在核电发展的道路上投下阴影,也警醒人们更加关注核电站的安全。知难而上,重大事故并没有阻止发展核电的步伐,国际核能界在充分吸取核电站事故教训的基础上,正在采用更高的工程标准,研发更先进、更安全的核电技术,实行更严格的行业监管,继续推进核电发展。
自投入商业化至今,核电技术已经历了三代演进,每一代技术更新都会带来安全性能的大幅提升。福岛核电站应用第二代核电机组,在超出设计标准的极端情况下,如果安全系统不能及时启动,就可能产生严重后果。当年“3·11”事故中,彼时巨大的海啸导致核电站的应急柴油机未能正常启动,由于电力供应没有及时恢复,无法实现冷却水对反应堆的冷却,最终导致堆芯熔化。相较于发生三里岛、切尔诺贝利、福岛核事故的第二代核电机组,现在主流的第三代核电机组的安全性、经济性得到显著提升。
目前,美国、中国等国家正在积极开展对高温气冷堆、熔盐堆、钠冷快堆等第四代核电技术的研发,预计在2030年左右将投入运营。第四代核电机组要求在事故条件下无放射性厂外释放,也无需厂外应急。也就是说,核电站内发生的任何事故都不会对电站外公众造成损害。这无疑是核电安全性的一个重大飞跃。
核废料的处理也是影响核电安全的重要方面。乏燃料是核反应堆使用过的核燃料,它不仅放射性强、毒性大,而且半衰期长,基本上以万年为单位。如何妥善处理乏燃料,国际上也在积极探索。一些国家将冷却、包装后的乏燃料直接藏到深地质层,也有不少国家对乏燃料进行再处理,将其中有用的铀和钚提取出来进行再循环使用,这样不仅提高了核燃料的使用效率,也大大减小了需要进行深地质处置的放射性废物的体积。
核电站建设应当采取稳妥推进的原则,切忌“大干快上”,必须将安全性放到首位,通过全面提升核电站的安全标准,采用安全性更高的核电技术,强化对核电站建设、运营、维护的安全监管等手段,将核电站可能存在的安全隐患降到最低。
核能是一种低排放、高效率的清洁能源,曾经被视为化石能源最有希望的替代者。但核能的发展历程却并非一帆风顺。如果将1954年苏联的奥布宁斯克核电站投入运营视作核能民用化的开始,核能发电迄今已有60多年的历史。在上世纪六七十年代,发达国家曾出现过核电站的建设高潮,两次石油危机更是推动了核电的迅速发展,目前全球正在运行的441个核电站大部分建于此时。新世纪以来,随着全球电力需求的持续增长,以及能源短缺和环境保护的双重挑战,核能作为一种清洁能源,重新引起各国的关注。不少国家纷纷提出了核电发展计划,一些媒体甚至兴奋地预言“核电即将复兴”。但日本福岛核泄漏事故使核电的发展前景又蒙上了一层阴影,各国开始重新审视和调整本国的核能规划。
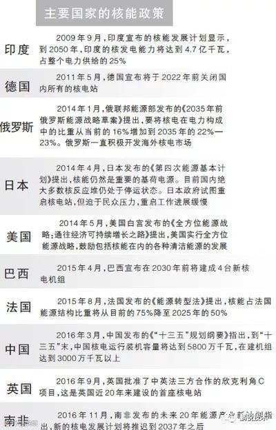
美国是世界上核电装机容量和核发电能力最大的国家。根据国际原子能机构的数据,截至2015年底,美国正在运营的商用核电机组共99座,当年核发电量为798太瓦时,在电力消费结构中占比19.5%。2014年5月,美国白宫发布的《全方位能源战略:通往经济可持续增长之路》提出,美国鼓励包括核能在内的各种清洁能源的发展。
为了促进经济增长和改善就业,并通过大力发展尖端的清洁能源技术,引领新的清洁能源产业革命,在福岛核事故发生后的第二年,美国核管制委员会批准了美国南方核电运营公司(SNC)Vogtle核电厂3 号、4 号机组的建造和运营联合许可证,这是美国34年来首次批准新建核电厂。目前,总装机容量为5633兆瓦的5台机组正在建设之中。为了抢占未来全球核电技术的制高点,美国众议院在不久前通过了支持非传统核电技术的法案,以鼓励小型模块化反应堆、非轻水堆的先进反应堆等先进核能技术的研发和应用,确保美国在核能产业继续保持技术优势。
这两个国家一直是全球核能应用的重镇。福岛核电站事故发生后,在民众的压力下,德国政府不得不“挥泪斩马谡”,宣布将永久关闭8个核电站,并于2022年前关闭国内所有的核电站。另一个核能大国法国,则仍对核电依依难舍。法国是目前全球核能依赖度最高的国家,2015年核电占全国电力供应比例高达76.3%。受福岛事故的影响,法国政府也不得不调整核电政策,2015年法国颁布的《能源转型法》规定,到2025年核能占法国能源结构的比重将从目前的75%左右下降至50%。即便如此,核电仍将是法国最大的电力来源。
英国也支持发展核电。北海油气资源趋于枯竭,正在运行的核电站也日益老化,这些都将对英国未来的电力供应产生严重影响。因此,近年来英国对发展核电态度积极。2008年1月,英国发布了《直面能源挑战:核电白皮书》,认为核电应该在英国未来能源结构拥有一席之地。2016年9月,英国政府批准了中英法三方合作的欣克利角C项目,这是英国近20年来建设的首座核电站。捷克、罗马尼亚等东欧国家正在积极推动核电站建设,以缓解电力供给不足。值得注意的是,曾经坚定主张弃核的瑞士、瑞典等国,近年来在核电问题上的立场也开始有所缓和。
俄罗斯一直大力推动核电发展。2014年,俄联邦能源部发布的《2035年前俄罗斯能源战略草案》提出,要将核电在电力构成中的比重从当前的16%增加到2035年的22%—23%。俄罗斯还积极开拓海外核电市场,希望以此改变过度依赖石油天然气的单一出口模式。
虽然资源比较匮乏,但核电在日本能源结构中占有举足轻重的地位,在福岛核事故的前一年,日本制订的《能源战略计划》雄心勃勃地提出,要将核电占比从2010年的26%提高到2030年的45%。福岛核泄漏事故不仅沉重打击了日本核电产业,也在很大程度上影响了决策者和公众对核电前景的看法。迫于国内民众的压力,2012年夏天,日本所有核电机组进入停运状态,这意味着占日本发电总量约1/4的核电站不得不停止供电。日本产业界一直坚决反对“零核电”政策,迫使安倍政府重新调整能源结构的远景目标。2014年4月,日本发布的《第四次能源基本计划》认为,核能仍然是重要的基荷电源,但出于安全性的考虑,还是应当尽量减少对核能的依赖程度。此后,日本于2015年开始重启核电机组,不过在民间反核力量的制约下,重启核电的工作进展非常缓慢,目前只有两台核电机组恢复了运行。
世界核能发展面临的机遇与挑战并存,紧密联系,甚至可以相互转化。
首先,全球经济和能源需求的增长态势将会维持,亚洲将成为全球能源需求增长中心,有助于核电需求的稳定增长。根据国际能源署预测,2030年,全球能源消费将增长50%,发达国家电力消费将翻番,发展中国家的电力消费更将增长两倍。
其次,关于气候变化的《巴黎协定》的签署,为世界核能的持续发展创造了历史性契机。为实现《巴黎协定》的目标,世界各国必须充分使用各种低碳能源,最为有效的途径是扩大核能的使用。核能既显著减少温室气体的排放,又有效缓解世界数以百万计人口所面临的能源贫困问题。
第三,在安全性、经济性显著提升的基础上,核能发电的成本和效率优势相对于可再生能源发电更为凸显。事实上,从单位发电量的事故死亡人数看,核电造成的死亡人数远低于煤炭、石油、天然气和水电生产因空气污染与事故所产生的损失水平。而且,核电是具有成本竞争力的低碳电源。在不考虑间歇性、电网改造等额外成本的情况下,风电和光伏的单位发电成本仍比核电高22%—40%。另外,相比较于间歇性的可再生能源,核能还具有高效和稳定供应的优点。
当然,世界核能发展也面临着一系列经济、安全和环境方面的挑战,如资金来源、铀资源可获得性、核废料处理、核技术安全性、公众接受度、核设施和人员的老化、核不扩散、页岩气竞争等问题。主要表现在:
一是资金投入大,投资周期长。核电项目技术高度复杂,对地质、水文、气候、周边人居环境等有非常严格的安全要求,资金投入量巨大,建设周期长,一般需要5—10年时间,投资成本回收期长。
二是公众的接受程度制约着核电的发展空间。公众对于发展核电的忧虑主要体现在核事故、核扩散、核电站高昂的建设成本、核恐怖主义和核废料的处置等方面。日本福岛核事故,在全球范围内引发了一波反核高潮。美国尤卡山核废物处置库因公众反对未能按计划建设,瑞典和德国因公众的抗议而被迫实行弃核政策。
三是核能扩张和核原料消费量上升加大了核扩散与核恐怖主义的风险。核扩散的风险仍然存在,特别是在政局动荡和社会冲突频发的中东和非洲国家。当前,恐怖主义、宗教极端势力的活跃成为制约核电工业稳定发展的重要消极因素。
最后,美国页岩气革命和可再生能源的成本下降对核能发电形成冲击。页岩气革命导致美国天然气产量快速扩张,天然气价格下跌了50%,天然气发电的成本大幅下降。同时,美国政府给予核电的补贴很少,而提供给风电等可再生能源发电的补贴较多。页岩气革命和财政政策的冲击,导致威斯康星州的基瓦尼核电站和佛蒙特州的扬基核电站因运营亏损而关闭。
鹏锐技术是国内领先的工程全生命周期智慧解决方案及产品提供商,同时也是国家级高新技术企业,并通过了ISO9001质量管理体系和ISO27001信息安全管理体系的认证。鹏锐技术一直致力于为火电核电、石油石化等资产密集型企业提供数字化、智能化软硬件产品,为企业两化融合、节能减排、安全运维提供可靠的技术支撑,鹏锐技术不仅有顶级的全生命周期管理一体化解决方案和一站式服务,还拥有权威电厂数据模型+数据标准编辑能力,以及合作了十三年的优秀团队,团队拥有丰富的实施经验。鹏锐技术拥有ISO27001信息安全资质,在产品研发的所有环节牢固树立信息安全意识,全力保障客户在安全方面的利益,同时鹏锐技术在核电领域有以下优势和特点:
• 鹏锐技术在长期为中国核电进行N1-EAM相关服务已经积累了对中核机组的丰富经验,编制了《SSC数据标准》(第一期),熟悉包括N1-EAM在内的各信息化系统并具备相关集成开发和数据处理的丰富经验,卓越完成了秦一厂30万机组、方家山、秦三厂数据清理工作,可有效消除项目风险;
• 鹏锐技术团队在国内唯一实质性参加ISO流程工厂数据模型相关工作 – IAEA PIM(Plant Information Model,核电厂信息模型)既是基于此数据模型,并是Nuclear RDL(Nulcear Reference Data Library核参考数据字典)国际工业项目的核心参与方(其他参与方包括EDF、KHNP等),承担了2个电力工业数据国家标准编制任务。鹏锐且有自主开发三维模型交换标准经验,可确保本项目产生的模型数据的通用性,使模型可以用于未来拓展。鹏锐也有丰富的智能电厂经验,可以將三维模型有效使用于未来电厂智能化、数字化的各个用途;
• 鹏锐技术有丰富的问题闭环管理软件开发经验,开发的可类比“核电厂三维可视化管理平台”中基础安全管理需求的、完全移动互联基因的智能点巡检(WIZ Inspection)软件已经经过实际电厂验证,并正在实际电厂项目中开发实施安全管理(WIZ Safety)软件[WQKZ1] ,可有效整合现有“3D工业安全风险管理”和“工业安全现场情况移动端”,或在中国核电要求下对其进行升级改造。
• 鹏锐技术解决方案完全自主可控,非OEM国外技术,已经过大量项目成功验证,能真正实现或满足需求快速响应、优异性价比和维护成本可承受;

您可以通过以下方式了解更多鹏锐技术详情:
☆请登录鹏锐技术公司官网:www.wiz.top
☆请致电鹏锐技术热线电话:0755-82776311
☆请扫描上方的二维码,关注鹏锐技术公众号
☆请微信公众号查找“鹏锐”关注鹏锐技术

