

安徽沿淮江淮稻麦轮作区小麦田分为水田小麦和旱改水田小麦。根据MAP技术服务中心农艺师们的种植调查,由于轻简化栽培技术的推广、秸秆还田整地质量差和杂草抗药性上升等原因,安徽冬麦区的麦田杂草危害持续加重,做好麦田除草已成为夺取小麦高产的重要措施之一。麦田杂草不仅影响小麦的产量,而且影响小麦的品质。如何做好冬麦田除草?选用哪些除草剂?需要注意哪些事项?下面就由中化农业的农艺师们来详细介绍。
冬小麦田间杂草有两个出草高峰期。在安徽稻麦轮作区,小麦种植时间跨度主要从霜降后开始播种一直持续到11月底。
第一个高峰期:10月下旬到11月中旬小麦播后开始萌发,播种后的10-30天为第一个高峰期。
第二个高峰期:第二年的3月下旬到4月中旬,小麦返青后为第二个出草高峰。
冬小麦田间杂草的种类主要是禾本科杂草和阔叶杂草。庐江和巢湖地区主要有罔草、看麦娘、日本看麦娘、早熟禾、硬草、雀麦、节节麦、猪殃殃、婆婆纳、佛座、大巢菜、荠菜、播娘蒿、野老鹳、麦家公、泽漆、牛繁缕等。而不同田块的草相差异很大,主要表现在三个方面:
☛ 杂草类别差异:水田小麦田以禾本科杂草为主、旱改水小麦田以阔叶草为主。
☛ 杂草种类差异:不同区域草相不同,庐江以罔草为主;巢湖以看麦娘、日本看麦娘为主。
☛ 杂草抗性差异:不同地区杂草对药剂抗性存在差异。
MAP农艺师指导大户化学除草
2.1 常见禾本科杂草
主要有节节麦、罔草、看麦娘、日本看麦娘、硬草、雀麦等。
野燕麦
黑麦草
狗尾草
看麦娘
硬草
菵草
棒头草
稗
节节麦
2.2 常见的阔叶杂草
主要有猪殃殃、婆婆纳、播娘蒿、荠菜、麦家公、泽漆、牛繁缕等。
麦家公
泽漆
繁缕
播娘蒿
荠菜
婆婆纳
猪殃殃
扁蓄
酸模叶蓼
田旋花
独行菜
藜
2.3 准确识别草相
准确识别草相、针对性用药,才能事半功倍。举个例子,巢湖和庐江的小麦田里最难识别的是罔草和看麦娘,罔草和看麦娘从外观上没有明显区别,需要仔细辨别。
☛ 叶脉:一般罔草叶脉13以上,看麦娘13以下;
☛ 叶舌:罔草叶舌薄膜质有裂齿,看麦娘叶舌薄膜质剑尖型;
☛ 基部:罔草基部无色,看麦娘的基部膝曲发红。
罔草
看麦娘
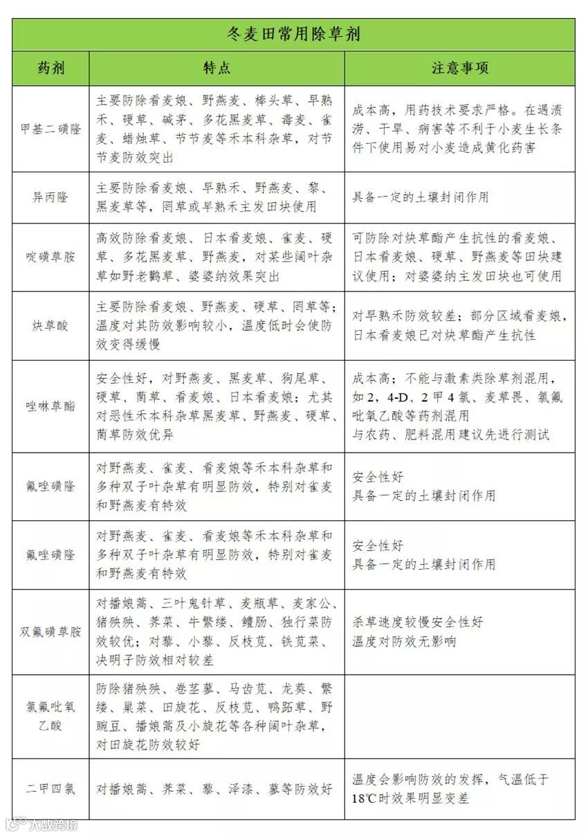
除草剂的选择应根据田间杂草种类(详见小麦田常见阔叶和禾本科杂草图谱)和除草剂的杀草谱来确定。一般情况下,小麦田阔叶杂草和单子叶杂草混合发生,需将防阔叶杂草除草剂和防禾本科杂草按照一定比例混合施用,以扩大杀草谱,提高除草效果,延缓抗药性杂草的产生。
安徽地区的麦田杂草萌发的第一个高峰期在10月下旬到11月中旬小麦播后开始萌发。
☛ 冬前除草。一般在小麦幼苗长至4叶期是除草最佳时期(杂草1~3叶期),正常年份冬季用药比春季用药效果好。选择天气晴好、日平均温度15~20℃时施药,以提高灭草效果。
☛ 春季除草。一般在返青至拔节期前进行,杂草2~4叶期。由于小麦在拔节至孕穗期施药,这时正是小麦营养生长和生殖生长的并进时期,抗药力差且敏感,极易产生药害,抑制小麦生长,造成分蘖死亡,麦穗畸形,生长缓慢。
☛ 气象条件。最好在日平均气温6℃以上用药,上午10点到下午3点左右除草效果最好。不能在低温时用药,不能在恶劣天气时用药!春季后气候变化较大、而且容易发生“倒春寒”。一方面影响除草效果,另一方面极易造成药害,特别是倒春寒来之前的7天时间不能使用除草剂。冬季用药要多关注天气预报。另外刮风会影响除草剂的喷施质量,如果药液漂移到敏感作物上,会引起药害。
☛ 土壤墒情。大多数除草剂药效的发挥均需要一定的土壤墒情,土壤墒情在40%~60%时最有利于除草剂药效的发挥。
☛ 麦苗健康情况。施用除草剂前先确定一下自家麦苗有没有生病,如果是生病小麦,最好不要施用除草剂。
☛ 施药量。按照除草剂说明书施药量按每亩30公斤水进行喷雾,对于大部分小麦出现分蘖封行的田块,药液不会完全接触到杂草叶片,需要适当增加用水量,在农艺师的指导下可增至40公斤水。由于增加制剂用量容易产生药害风险,因此不建议增加制剂的用量提高药效。
☛ 药剂配制。除草剂不同于杀虫杀菌剂,一定要做到三准二匀:面积准、药量准、施药时间准、加水兑药要均匀、喷雾要均匀。
精确称量。按照推荐使用剂量精确称量,不要随意增加或减少用量,以免发生药害或影响除草效果。
严格混配。配制药液前应准备好两只药桶供配制母液用。配制母液时如用可湿性粉剂,可先在桶中加入少量水,边搅拌边加药,切不可一次加药过多,否则不易搅拌均匀。配制乳剂母液也要这样边加药边搅拌。两种或两种以上药剂混配时,如在一个桶中配制,先加可湿性粉,待搅拌均匀后再加乳剂进行搅拌。
不要随意与其它除草剂、农药、叶面肥混配,以免发生药害反应。如唑草酮与含油的产品如乳油、可分散油悬浮剂及有机硅助剂等表面活性剂混用易发生药害。
☛ 施药均匀。不要重喷或漏喷。在使用药械前一定要对药械进行检查和维护保养,以防止施药过程中出现跑、冒、滴、漏现象。
本期编辑:潘海林、梁旭东
审稿:孙爱文



