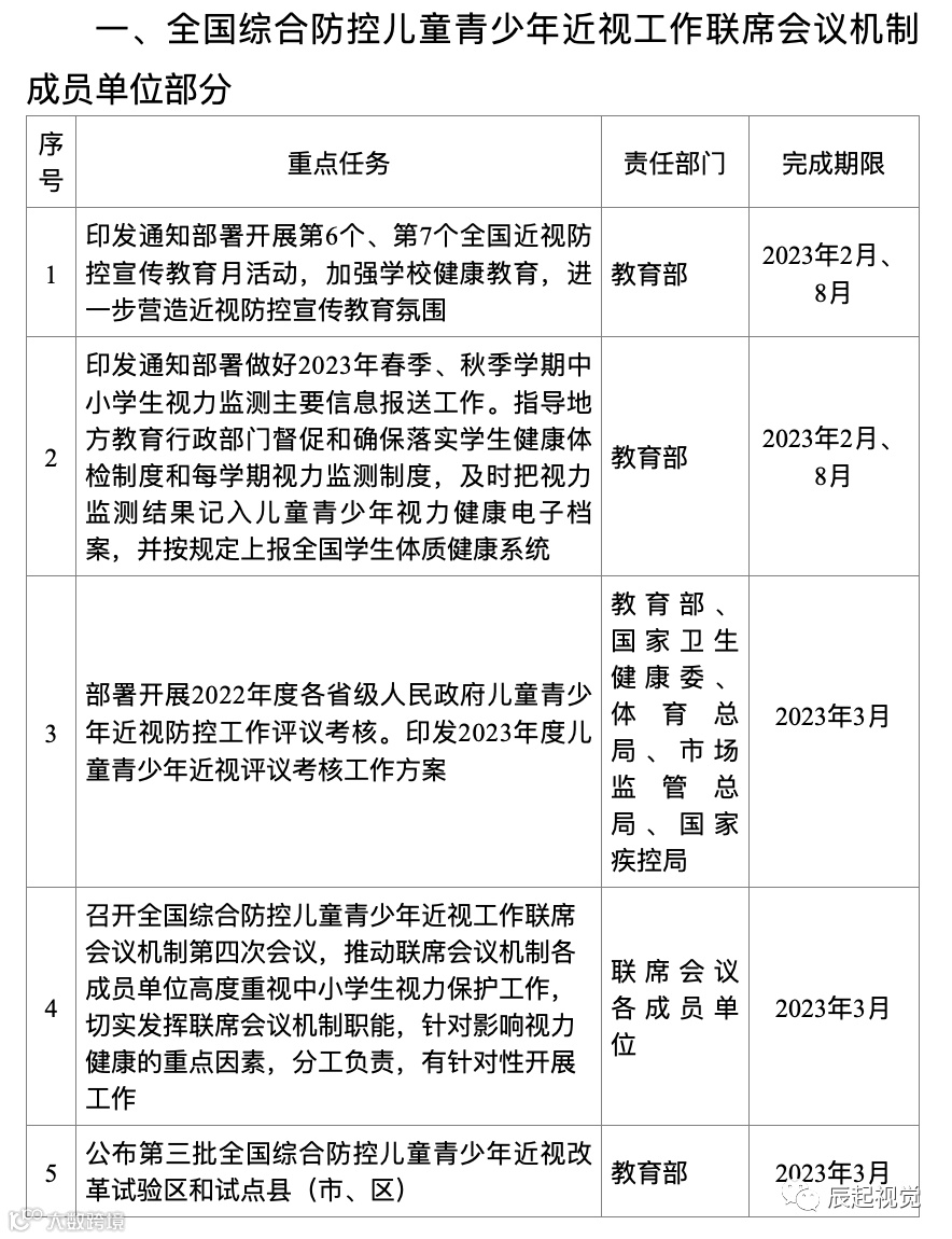
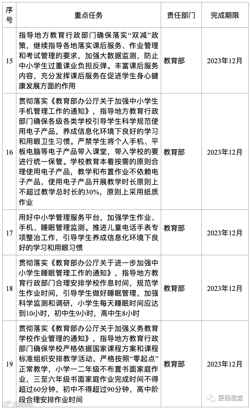
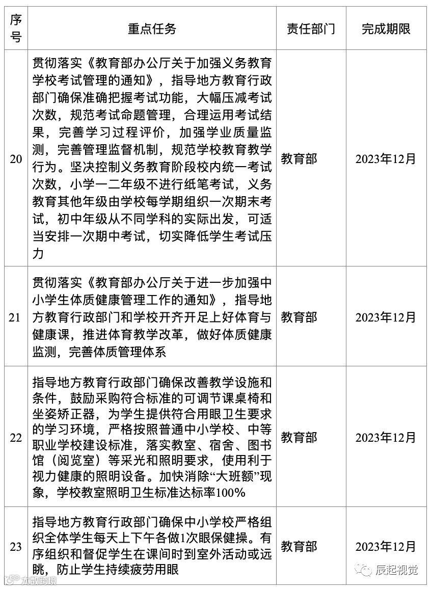
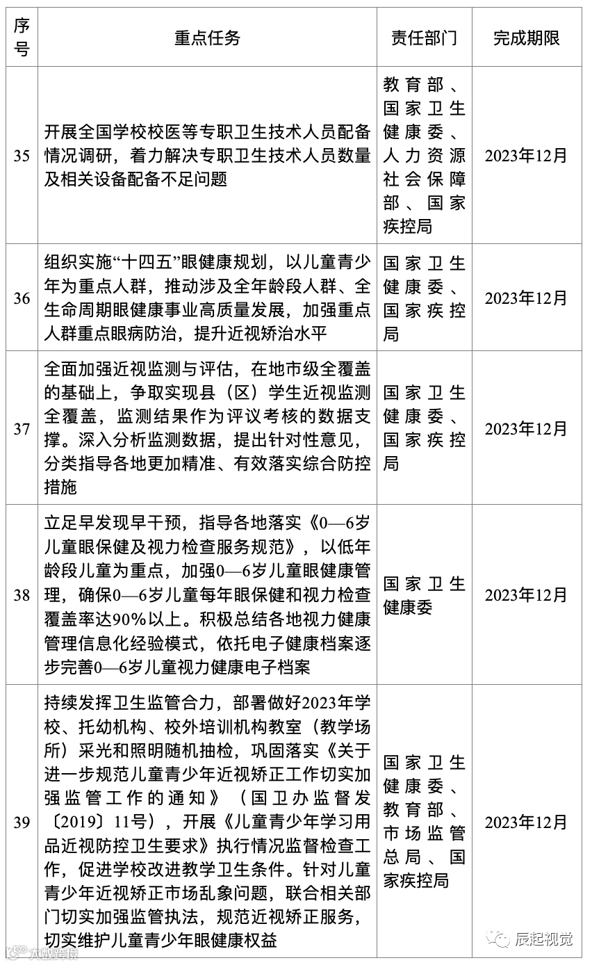
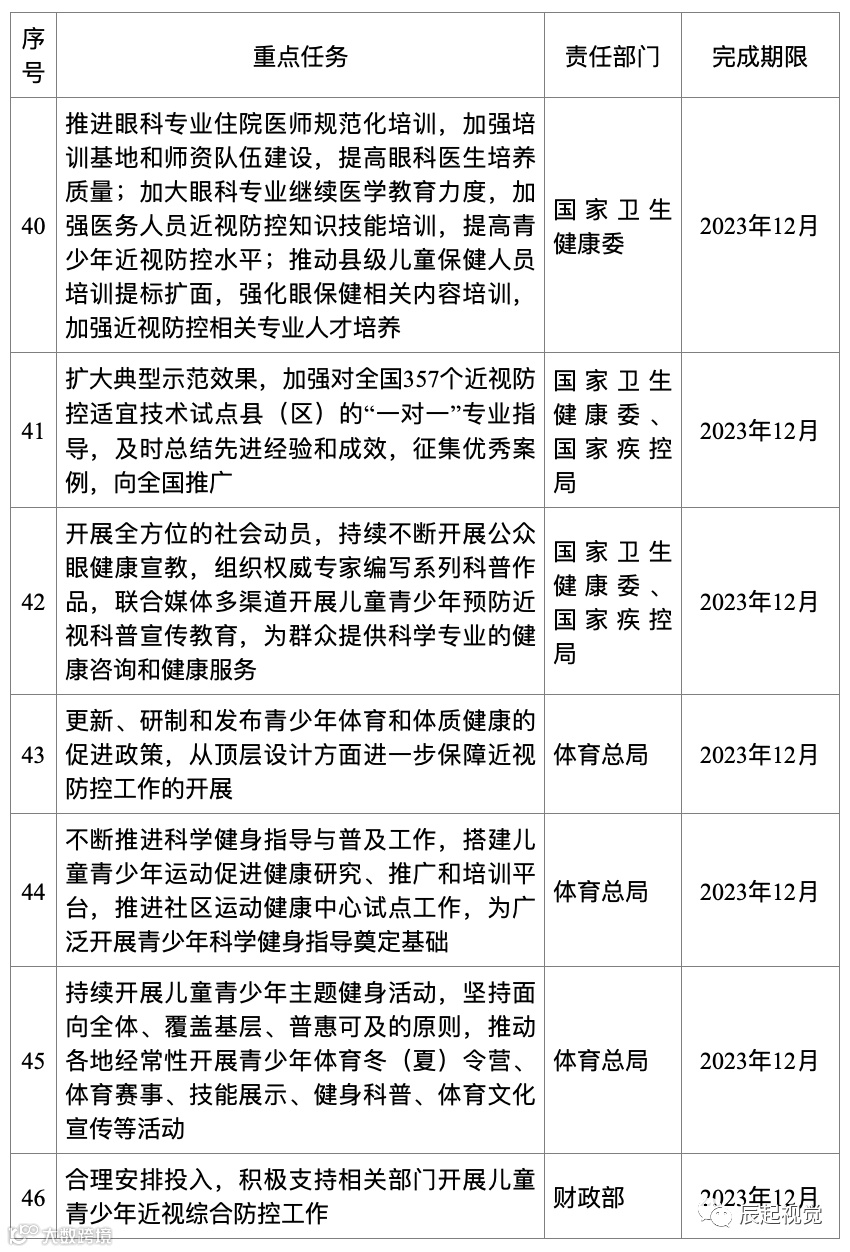
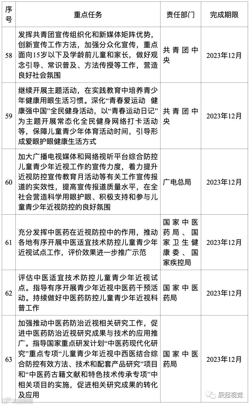
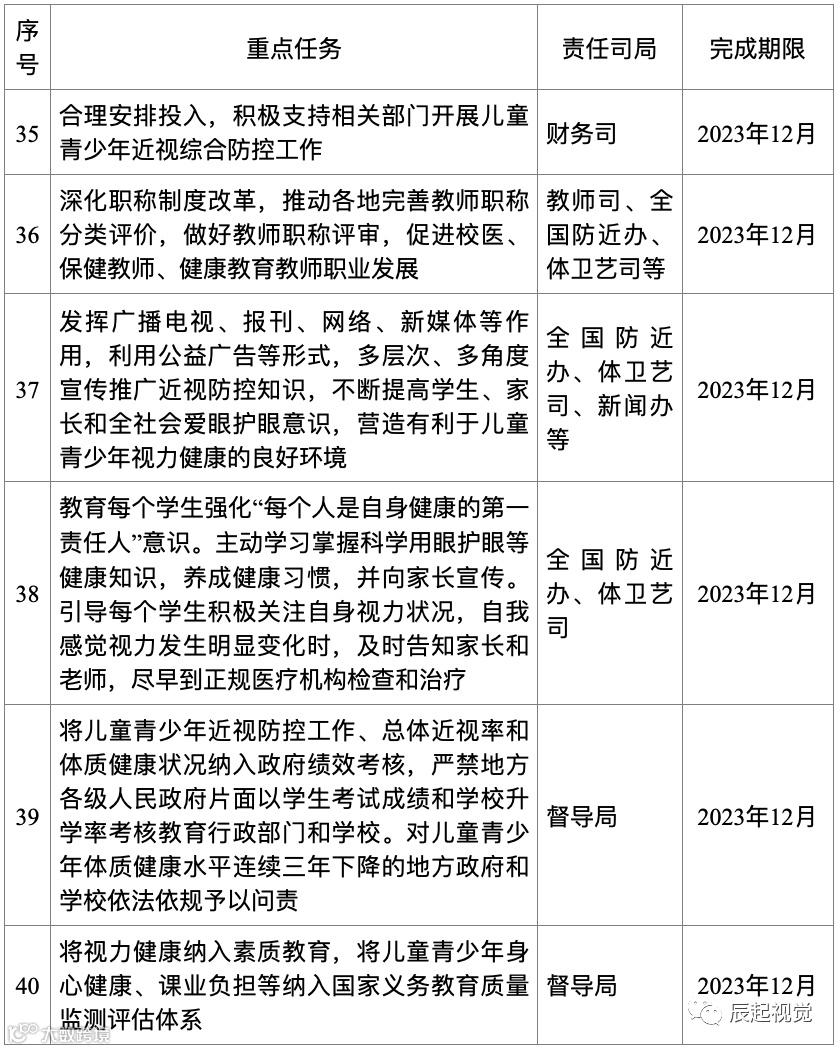
《2023年全国综合防控儿童青少年近视重点工作计划》



















内容来源网址:中华人民共和国教育部 http://www.moe.gov.cn/srcsite/A17/moe_943/s3285/202304/t20230407_1054724.html

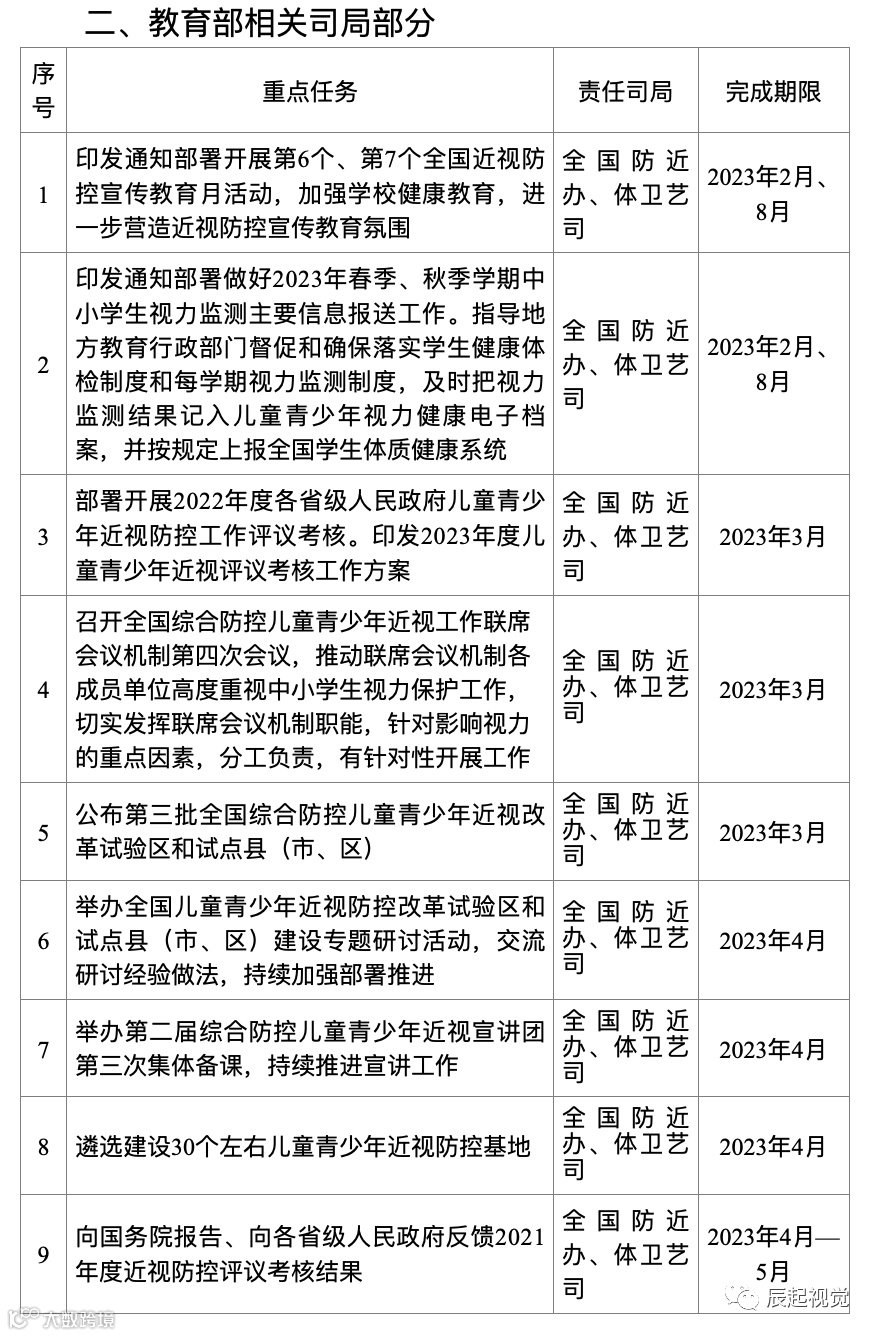
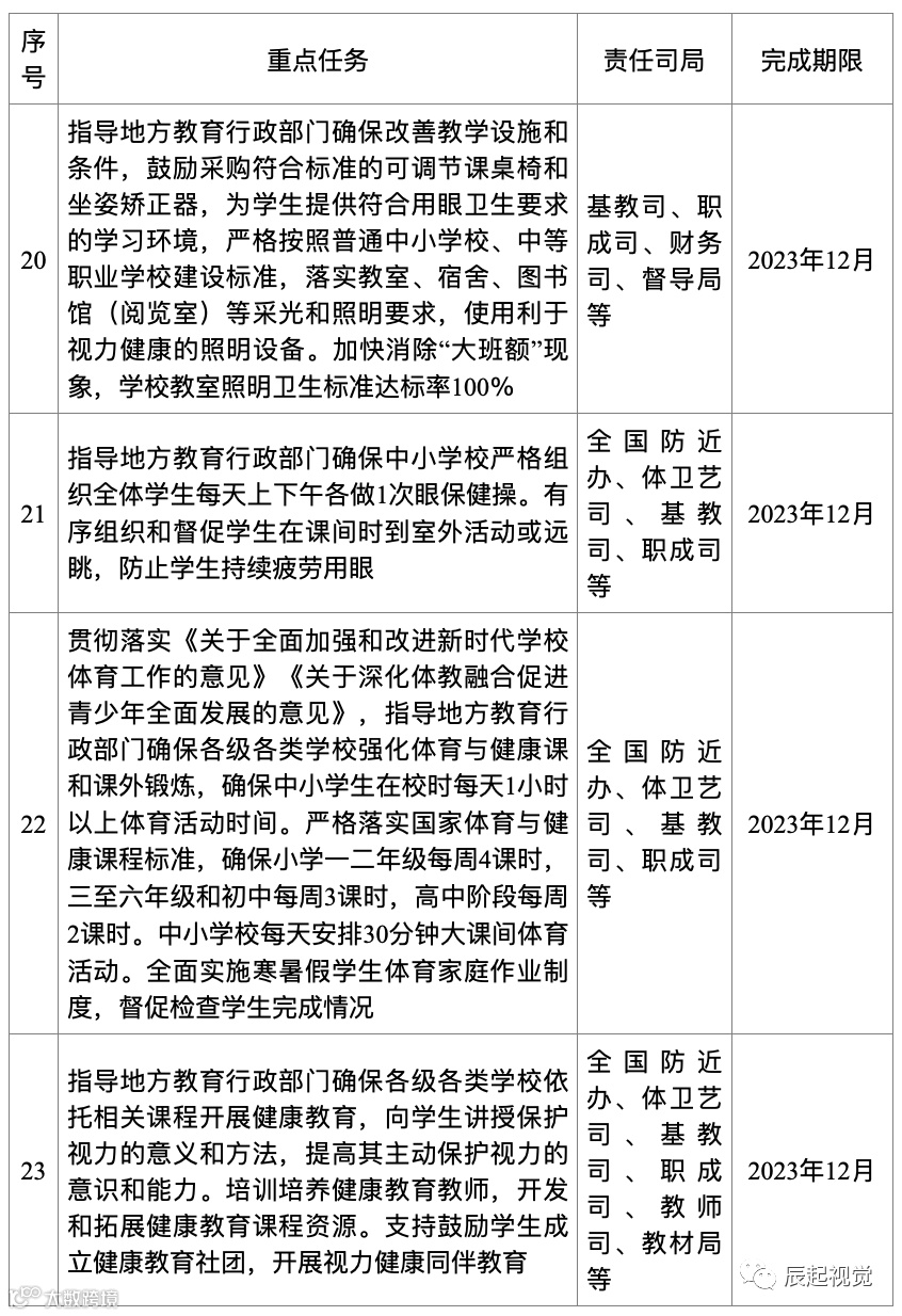
辰起视觉《2023年全国综合防控儿童青少年近视重点工作计划》



















内容来源网址:中华人民共和国教育部 http://www.moe.gov.cn/srcsite/A17/moe_943/s3285/202304/t20230407_1054724.html
