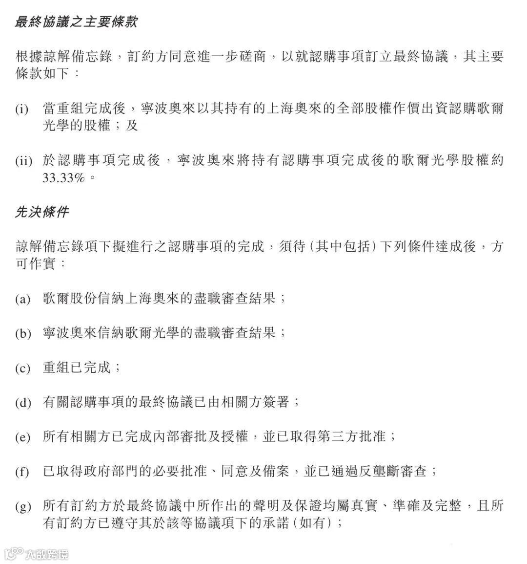
2025年8月22日晚间,歌尔股份公告称,公司子公司歌尔光学拟以向交易对方增发股份的方式,取得舜宇奥来微纳光学(上海)有限公司与舜宇奥来微纳光电信息技术(上海)有限公司合称“上海奥来”的100%股权 。预计交易完成后,上海奥来将成为歌尔光学全资子公司,上海奥来原股东舜宇光学将持有歌尔光学约1/3的股权,歌尔光学原股东歌尔股份将持有歌尔光学约2/3的股权,仍为第一大股东 。
上海奥来是舜宇光学旗下从事光波导、超表面器件、衍射光学器件等晶圆级微纳光学器件产品业务的主体公司 。此次交易将促成歌尔光学和上海奥来实现优势互补,显著增强歌尔光学在光波导等晶圆级微纳光学器件领域内的竞争优势 。
上海奥来是舜宇光学在微纳光学领域的核心载体,专注于光波导、超表面器件、衍射光学元件等前沿技术,其技术积累直接服务于 AR 眼镜的核心显示模块。例如,上海奥来已在上海完成 DUV 光刻机等关键设备的规模化投资,这是量产高精度光波导器件的基础设施。而歌尔光学作为歌尔股份的子公司,在消费电子领域拥有成熟的客户资源(如 Meta、Pico 等 VR/AR 头部品牌)和量产能力。两者的结合形成 “技术研发 + 量产落地 + 客户触达” 的闭环 —— 上海奥来的技术通过歌尔光学的供应链快速转化为终端产品,而歌尔光学的客户需求反哺技术迭代。
当前 AI 驱动的 XR 设备(如 AR 眼镜、智能头显)被视为下一代交互入口,而光学元件是决定设备体验的核心瓶颈。例如,光波导技术可实现 AR 眼镜的轻薄化与高透光率,但量产良率和成本控制是行业难题。歌尔光学通过整合上海奥来的技术,有望在 AI 智能眼镜、AR 增强现实设备等领域建立先发优势。舜宇光学则通过股权绑定,避免在新兴赛道中因客户资源不足而错失机会,同时分享歌尔在消费电子领域的增长红利。
歌尔光学是全球AR/VR头显设备光学元件的核心供应商,深度绑定全球科技巨头,如Meta。而舜宇光学在手机镜头、车载镜头等领域是全球龙头,技术底蕴深厚,其旗下的上海奥来在晶圆级微纳光学领域也已建立坚实而具竞争力的基础。双方的合作是在战略层面的深度绑定,体现了消费电子产业链巨头面对新技术浪潮时,选择“强强联合、优势互补”的策略。
是说芯语转载,欢迎关注分享


