(免费咨询开通会话存档问题、业务解决方案或者行业案例,以及SCRM的采购、售后、使用问题,可扫码添加文章底部二维码)
现在,越来越多的企业正在使用企业微信开展业务,比如客户管理、客户运营、销售管理等。
而企业微信本身有很多功能是收费的,刚接触企业微信的企业,对于收费功能可能不是很了解。
今天,我就帮你弄清楚一个重要的收费功能——会话存档。
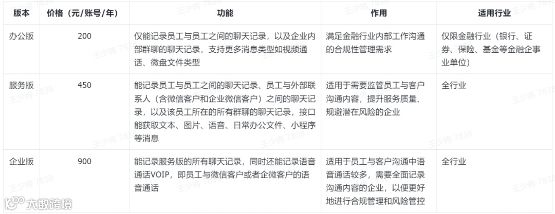
企业微信的会话存档功能分为办公版、服务版和企业版三个版本。

办公版,仅限金融行业(如基金、证券、保险、银行等金融企事业单位)开通使用,200元/账号/年,仅能记录企业内部聊天记录,可记录员工之间单聊和群聊的会话内容。
服务版,是行业通用、应用最为广泛的一个版本,450元/账号/年,能够记录企业内外部的聊天记录,像员工与员工之间、员工与客户之间的单聊和群聊会话内容都可以获取,涵盖文本、图片、语音、日常办公文件、小程序等消息,目前大部分企业选择使用该版本。

企业版,则是性能最强的接口,全行业可开通,900元/账号/年。在服务版的基础上,新增了语音通话记录,可以记录企微对微信、企微对企微的语音通话。

但是,具体的购买价格是按照数量梯度计算的。比如,采购100个企业版,单价是900元/账号/年,采购1000个企业版,单价则是576元/账号/年。总体上,也是基于量大优惠的原则。
其价格计算逻辑是:账号单价×数量×使用时间(年)=总价格。比如,采购100个服务版,费用就是450元/账号/年×100个账号=4.5万元。
从行业来看,对金融、法律、政府机关等行业,购买会话存档甚至是标配。
例如,银行工作人员与客户沟通理财业务时,所有的会话内容被存档记录,监管部门可以随时抽查,查看工作人员是否存在夸大收益、误导销售等违规行为,避免出现金融风险,维护金融市场的稳定秩序。
在法律行业,律师与当事人之间的沟通记录通过会话存档得以保存,一方面可作为案件办理过程中的重要参考资料,便于后续回顾沟通细节、梳理案件要点;另一方面也能规范律师的言行,确保提供专业、合规的法律服务。

房产、家装、汽车零售等行业,可用于用户意向分析、员工服务评价等,也比较常用。
比如,房产中介与购房者的聊天记录存档后,企业可以分析购房者的需求偏好、关注重点等意向信息,更精准地推荐合适房源。
家装公司能通过与客户的会话记录,了解客户对装修风格、预算等方面的想法,优化设计方案。
同时,也可以依据会话内容评估员工的服务态度、专业水平,及时发现问题并进行培训改进,提升整体服务质量。
登录企业微信后台,在顶部菜单栏打开“安全和管理”。而后,选中“管理工具”。

在“管理工具”中,即可找到“会话内容存档”。点击进入。
首先,不够省钱。因为这是企微官网的正常报价,而一些跟企微合作的官方服务商,是可以提供优惠价格的,比如探马SCRM,可以提供折扣价。
其次,用不了。就是说,购买了会话存档,但在你没有开发的情况下,是无法直接使用的。
要么,你拿到接口后,自己去开发一套系统。要么,你需要找到服务商来帮你实现你想要的功能。
所以,使用会话存档,一定要跟靠谱的SCRM服务商合作,比如探马SCRM。这样的好处,是你能够在保存聊天记录的基础上,实现高级功能。
比如,销售或客服跟客户的沟通过程,SCRM可以帮你实现会话质检、敏感词提醒、敏感动作提醒、超时回复、聊天数据统计、自动打标签,等等。
像超时回复,能够监控企业成员回复客户消息情况,在规则设置的时间内,如果有遗漏回复的客户会触发提醒,让企业成员能够不遗漏客户的消息。
敏感词提醒,在教培行业应用很广,当销售为了成单,用“包过”“必过”等词做违规承诺时,后台的管理者就能收到,及时做出处理,防止客诉和败坏企业形象。
聊天数据统计,就是比如回复速度、回复率、有效聊天数等。这些数据,能够很清晰地呈现客服人员的工作情况。在SCRM的帮助下,都可以实现。
自动打标签,就是当客户与员工聊天中命中关键词时,系统可自动为客户打上标签,实现对客户标签的自动化管理,使客户画像更智能精准。

总之,会话存档很实用。如果你想要更精细化的做好销售管理、客户管理、客户运营,会话存档可能必不可少。
但是,你想要用好会话存档,最省力、最简单、最快捷的方式,就是跟靠谱的服务商合作。
比如探马,是企业微信官方合作服务商,不仅能给你一个优惠的购买价格,更能帮你实现很多你需要的效果。
感谢阅读完毕。扫码添加我,免费咨询会话存档相关问题、获取行业解决方案,了解使用SCRM工具,提高客户触达率、转化率、复购率,或者了解获客渠道、客户管理、客户运营、销售管理、私域等信息。
这些往期文章,你可能需要:
一文看懂:企业微信10大收费项目、使用场景、收费标准、是否必要