
“是说芯语”已陪伴您421天
80. 定义:规模大、行业多、技术高、成本低
半导体材料处于产业链上游,支撑制造和封装测试,一代技术依赖于一代工艺,一代工艺依赖一代材料和设备来实现,具有产业规模大、细分行业多、技术门槛高、成本占比低等特点。
半导体材料是半导体产业链中细分领域最多的产业链环节,细分子行业多达上百个,技术门槛一般要高于其他电子及制造领域相关材料,其具备纯度要求高、工艺复杂等特征,由于细分材料子行业众多,导致了单个细分材料往往在半导体生产成本中占比较低,导致了半导体材料国产替代的进展要远低于面板以及消费电子相关领域。

81. 市场规模:全球 3600 亿,中国大陆 600 亿
2018 年全球半导体材料市场 519 亿美元,创历史最高。

2018年,中国台湾消耗了 114 亿美金的半导体材料,连续 9 年成为全球最大半导体材料消费地区,韩国排名第二 87.2 亿美金,中国大陆排名第三 84.4 亿美金,Top3 合计超过一半。


82. 分类:制造材料、封装材料
半导体材料可分为制造材料和封装材料。

2018 年制造材料和封装材料的销售额分别为 322 亿美元和 197 亿美元。

制造材料可以分为以下几类:晶圆材料(硅片),靶材,CMP 抛光材料、光刻胶、高纯试剂、电子特种气体、光掩膜等,硅片、光掩模、光刻胶、气体四种材料占整体比例 2/3 以上。


84. 晶圆材料:三代
半导体经过近百年的发展后,形成了三代半导体晶圆材料。

第一代半导体材料主要是指硅、锗元素等单质半导体材料。
第二代半导体材料主要是指二元/三元化合物半导体材料,如砷化镓(GaAs)、锑化铟(InSb)、GaAsAl、GaAsP 等。
第三代半导体材料主要以碳化硅(SiC) 、氮化镓(GaN)、氧化锌(ZnO)、金刚石、氮化铝(AlN)为代表的宽禁带半导体材料。

各种半导体材料形成互补关系,Si适用于数字逻辑芯片、存储芯片等,GaN、GaAs、InP 适用于高频领域,SiC 适用于高压领域。


85. 第一代:元素半导体


20 世纪 50 年代半导体材料以锗为主,基尔比开发出了基于锗的集成电路,锗可用于低压、低频、中功率晶体管及光探测电路中,缺点是耐辐射和耐高温性能很差。


86. 第二代:化合物半导体
化合物半导体是指两种或两种以上元素形成的半导体材料,按照元素数量可以分为二元化合物、三元化合物、四元化合物等等,二元化合物半导体按照组成元素在化学元素周期表中的位置还可分为III-V 族、IV-IV 族、II-VI族等。

化合物半导体的电子迁移率较硅半导体快许多,因此适用于高频传输,在无线电通讯如手机、基地台、无线区域网络、卫星通讯、卫星定位等皆有应用。
化合物半导体具有直接带隙,这是和硅半导体所不同的,因此化合物半导体可适用发光领域,如发光二极管(LED)、激光二极管(LD)、光接收器(PIN)及太阳能电池等产品,可用于制造超高速集成电路、微波器件、激光器、光电以及抗辐射、耐高温等器件,对国防、航天和高技术研究具有重要意义。

化合物半导体的制备与硅半导体的制备工艺类似,其主要不同体现在晶圆的制造上,硅半导体采用直拉法生长成单晶硅棒对单晶硅棒进行切割制成晶圆,而化合物半导体则是在GaAs、InP、GaP、蓝宝石、SiC等化合物基板上采用金属有机化合物化学气相沉淀(MOCVD)等方法形成厚度一般为0.05毫米至0.2毫米的薄膜(外延层)对其继续加工便可实现特定的器件功能。

第二代半导体材料以砷化镓(GaAs)和磷化铟(InP)为代表,用于制作高速、高频、大功率及发光电子器件,主要用于通信领域。
GaAs 主要用于高功率领域,应用于手机电话、无线局域网络、光纤通讯、卫星通讯、卫星定位等领域。


砷化镓全球市场规模 100 亿美元,但逐步被 GaN 替代。

砷化镓产业链包括设计、衬底、外延、制造、封测、器件等。

GaAs 衬底:日本住友电工、德国弗莱贝格Freiberg、美国 AXT等。

GaAs 外延:英国 IQE、台湾全新光电VPEC、日本住友化学、美国英特磊IntelliEPI等。

代工:台湾稳懋半导体 2017 年市占率 72.7%,全球第一大。

器件:2018年全球88.7亿美元,前四大厂商占比达到73.4%,分别为Skyworks(32.3%)、Qorvo(26%)、Broadcom(9.1%)、稳懋半导体(6%)。

中国大庆佳昌、中科晶电、云南鑫耀、廊坊国瑞、天津晶明、新乡神州、扬州中显、中科嫁英、海威华芯、有研新材等。
InP 衬底是数据通信收发器不可或缺的材料,2018 年抛光片和外延片市场7700 万美元,主流尺寸2-6英寸。

80% 的衬底市场份额由日本住友电工和美国AXT两家公司占有,国内包括中国电科13所、鼎泰芯源、北京世纪金光、云南锗业、广东天鼎思科、广东先导、深圳泛美、南京金美镓业等。
86. 第三代:宽禁带半导体
第三代半导体材料又被称为宽禁带高温半导体材料,主要包括碳化硅(SiC)、氮化镓(GaN)、氧化锌(ZnO)、金刚石、氮化铝(AlN)等,优点是禁带宽度大(>2.2ev)、击穿电场高、热导率高、抗辐射能力强、发光效率高、频率高,不会产生砷化镓(GaAs)、镓离子、铟离子等污染物,常用于高温、高频、抗辐射及大功率器件。
GaN 氮化镓是1928 年由Jonason 等人合成的一种Ⅲ-Ⅴ族化合物半导体材料,高熔点 1700℃,高电离度 0.5,宽带隙Eg=3.4 eV、导热率高、化学性能稳定(几乎不被任何酸腐蚀)等特点,晶体一般是六方纤锌矿结构,主要应用于光电子、高温大功率器件和高频微波器件。

一片2英寸的氮化镓晶片可以生产出1万盏亮度为节能灯10倍、发光效率为节能灯3-4倍、寿命为节能灯10倍的高亮度LED照明灯,可以制造出5,000个平均售价在100美元以上的蓝光激光器。

氮化镓器件GaN 器件的功率密度是砷化镓(GaAs)器件的十倍,工作电压高五倍,电流高两倍,可以在1~110GHz 范围的高频波段应用,这覆盖了移动通信、无线网络、点到点和点到多点微波通信、雷达应用等波段。


2018 年全球氮化镓功率器件市场规模约 4 亿美元,2023 年将达到 13 亿美元。

制备:外延生长-器件隔离-欧姆接触(制作源极、漏极)-氮化物钝化-栅极制作-场板制作-衬底减薄-衬底通孔等环节


GaN 产业链:设计、衬底、外延片、制造、封装、器件等。

外延分为GaN-on-Si、GaN-on-SiC、GaN-on-sapphire、GaN-on-GaN四种。
GaN-on-Si:目前行业生产良率较低,但是在降低成本方面有着巨大的潜力,主要用于制造电力电子器件,技术趋势是优化大尺寸外延技术。
GaN-on-SiC:结合了 SiC 优异的导热性和的GaN 高功率密度和低损耗的能力,是 RF 的合适材料,主要用于制造微波射频器件。
GaN-on-sapphire:主要应用在 LED 市场,蓝宝石衬底 GaN LED 芯片市场占有率达到 90%以上。
GaN-on-GaN:同质衬底主要应用市场是蓝/绿光激光器,应用于激光显示、激光存储、激光照明等领域。

制造:美国环宇通讯半导体(GCS)、稳懋半导体、日本富士通、Cree、台湾嘉晶电子、台积电、欧洲联合微波半导体公司(UMS),中国三安集成、海威华芯等。
IDM 独立设计生产供应商:住友电工和 Cree 是行业的龙头企业,市场占有率均超过 30%,其次为 Qorvo 和MACOM,中国苏州能讯、英诺赛科、江苏能华等。

SiC 碳化硅是第三代半导体材料代表之一,是C元素和Si元素形成的化合物,具有热导率高(比硅高 3 倍)、与GaN 晶格失配小(4% )等优势。



2017年全球市场规模4亿美元,2023 预计 16.44 亿美元,年复合增长率 26.6%。

主要领域有智能电网、轨道交通、电动汽车、新能源并网、通讯电源等,4H-SiC 适用于微电子领域,通常用于高频、高温、大功率器件,6H-SiC 适用于光电子领域。

碳化硅升华熔点2700度,且没有液态,只有固态和气态,主要为Lely 改良法,有三种技术路线,物理气相运输法(PVT)、溶液转移法(LPE)、高温化学气相沉积法(HT-CVD),但效率极其缓慢,最快也仅每小时0.1-0.2mm的生长速度,因此长几天几夜也就几厘米。

PVT 类似锅盖上的水蒸气凝结过程,加热碳化硅粉体,然后利用温度梯度差,在顶部凝结生长晶体。






衬底:美国科锐Cree、II-VI、Dow Dcorning,日本罗姆 Rohm、Stell 等,中国山东天岳、天科合达、河北同光、北京世纪金光、中科节能、中电科装备等。
外延:美国科锐Cree、日本罗姆Rohm、中国厦门瀚天天成、东莞天域等。

器件:美国科锐Cree、日本罗姆Rohm、三菱、德国英飞凌、ST意法半导体等,中国泰科天润、瀚薪、扬杰、科能芯等。


除晶圆材料外,制造材料可以分为以下几类:靶材,CMP 抛光材料、光刻胶、高纯试剂、电子特种气体、光掩膜等,硅片、气体、光掩模和光刻胶四种材料占整体比例 67% 以上。



光刻胶由感光树脂、增感剂、溶剂三种主要成份组成、对光敏感的混合液体。利用光化学反应,经曝光、显影、刻蚀等工艺将所需要的微细图形从掩模版转移到待加工基片上的图形转移介质。


应用分类:PCB印制电路板光刻胶、LCD液晶显示器光刻胶、半导体光刻胶三大类。




在光刻工艺中,光刻胶被均匀涂布在衬底上,经过曝光(改变光刻胶溶解度)、显影(利用显影液溶解改性后光刻胶的可溶部分)与刻蚀等工艺,将掩膜版上的图形转移到衬底上,形成与掩膜版完全对应的几何图形,技术分类:正性、负性。
技术路线:紫外宽谱300-450nm→G线436nm→i线365nm→KrF248nm→ArF193nm→EUV13.5nm


全球日本JSR合成橡胶、东京应化、住友化学、富士电子Fujifilm、信越化学、美国罗门哈斯、韩国东进等。

中国北京科华、苏州瑞红、潍坊星泰克、南大光电、容大感光、上海新阳等。

89. 掩膜版 Photomask:台积电、三星、英特尔垄断
掩膜版在集成电路行业中的作用就像照相行业中的胶卷底片,主要负责图形“底片”的转移,即用光刻机在原材料上刻出相应的图形,整个光刻过程主要通过透光与非透光的方式进行图像复制。

全球市场规模 35 亿美元,中国 60 亿元。


掩膜版是布满IC电路图像的铬金属薄膜石英玻璃片,石英玻璃作为衬底,在其上面镀上一层金属铬和感光胶,成为一种感光材料,把已设计好的电路图形通过电子激光设备曝光在感光胶上,被曝光的区域会被显影出来,在金属铬上形成电路图形,成为类似曝光后的底片的光掩模版,然后应用于对集成电路进行投影定位,通过集成电路光刻机对所投影的电路进行光刻。


英特尔、三星、台积电三家全球最先进的芯片制造厂,其所用的掩膜版大部分由自己的专业工厂生产,非先进制程掩膜版外包趋势明显,全球美国福尼克斯 Photronic、日本 DNP 、日本凸版印刷 Toppan、台湾光罩、SK-Electronics等。

第一类是科研院所,包括中科院微电子中心,中国电科13所、24所、47所、55所等。
第二类是独立的掩膜版制造厂商,主要有无锡迪思微电子、无锡中微,路维光电、深圳清溢光电等。
第三类是芯片厂配套的掩膜厂,以中芯国际掩膜厂为代表。

90. 电子特气:110 余种气体
在集成电路制造中使用 110 余种气体,约占全部生产材料的三分之一,气体的纯度、洁净度直接影响到电子元器件的质量、集成度、特定技术指标和成品率,并从根本上制约着电路和器件的精确性和准确性。



提纯:低温精馏、膜分离、吸附分离三大技术,达到 4N 99.99%~5N 以上。
检测:ppm 级→ppt 级,离线分析→在线分析(on-line)→原位分析(insitu)。

全球美国空气化工、普莱克斯、德国林德集团、法国液化空气、日本大阳日酸株式会社等。

中国广东华特、苏州金宏、中船重工718所、江苏南大光电、天津绿菱、江苏雅克等。


91. 化学品 Chemicals:超净高纯试剂、功能性材料
湿电子化学品指为微电子、光电子湿法工艺(主要包括湿法刻蚀、清洗、显影、互联等)制程中使用的各种电子化工材料,主要用于清洗颗粒、有机残留物、金属离子、自然氧化层等污染物,通过蚀刻液与特定薄膜材料发生化学反应,从而除去光刻胶未覆盖区域的薄膜等。


按用途可分为通用化学品(超净高纯试剂)和功能性化学品(以光刻胶配套试剂为代表)。


全球湿电子化学品市场规模 50 亿美元,中国 80 亿元。


湿电子化学品杂质含量标准SEMI国际标准分为五个等级,集成电路用超高纯试剂集中在 G3、G4、G5 水平。

湿电子化学品关键生产技术包括混配、分离、纯化、分析检验、环境处理与监测等。





全球德国巴斯夫,美国Ashland亚什兰化学、Arch化学,日本关东化学、三菱化学、京都化工、住友化学,台湾联仕、鑫林,韩国东友精细化工等。


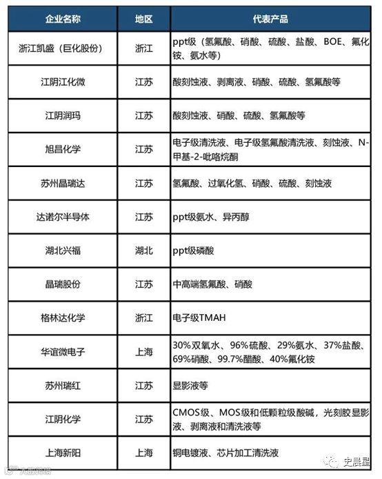
中国江阴江化微、苏州晶瑞、江阴润玛、浙江巨化、上海新阳等。

92. CMP 抛光材料:抛光液、抛光垫、修整盘
CMP 化学机械抛光(Chemical Mechanical Polishing) 是在一定压力及抛光液下,被抛光工件相对于抛光垫做相对运动,借助于纳米粒子的研磨作用与氧化剂的腐蚀作用之间的有机结合,在被研磨的工件表面形成光洁表面,应用在单晶硅片抛光及介质层抛光中,材料包括抛光液、抛光垫和修整盘等。




抛光液主要是为抛光对象提供研磨及腐蚀溶解,一般由超细固体粒子研磨剂(如纳米级 SiO 2 、Al 2 O 3 粒子等)、表面活性剂、稳定剂、氧化剂等组成,技术壁垒在于调整抛光液组成以改善抛光效果。

全球美国卡博特Cabot、普莱克斯、杜邦、Rodel、Eka、德国世泰科、日本 Fujimi、Hinomoto、韩国 ACE、台湾汉民等,中国安集微电子、上海新安纳电子、北京国瑞升科技等。

抛光垫传输抛光液,传导压力和打磨发生化学反应的材料表面,材料通常为聚氨酯或聚酯中加入饱和的聚氨酯,技术壁垒在于沟槽设计及提高寿命改良。

全球陶氏化学、嘉柏微电子、3M、卡博特、日本东丽、台湾三方化学等,中国成都时代立夫、湖北鼎龙、宁波江丰电子、苏州观胜半导体、深圳嵩洋微电子等。

CMP 修整盘将金刚石颗粒镶嵌在金属胎体上,在抛光过程中对抛光垫进行修正,以保证抛光工艺的稳定性和重复性,全球美国3M、韩国Saesol、中国台湾中砂等。
靶材是溅射工艺中原材料,溅射利用离子源产生的离子轰击固体表面,使固体表面的原子离开固体并沉积在基底表面,被轰击的固体称为溅射靶材。

按照成分不同可分为金属靶极(纯金属铝、钛、铜、钽等)、合金靶极(镍铬合金、镍钴合金等)和陶瓷化合物靶极(氧化物、硅化物、碳化物、硫化物等)。


靶材制备工艺主要包含熔炼铸造法、粉末烧结法两大技术路径。

市场规模全球 130 亿美元,中国 280 亿元。


全球日本日矿金属、东曹、住友化学、爱发科、美国霍尼韦尔、普莱克斯等。


中国宁波江丰、北京有研、福建阿石创、河南隆华节能等。

封装材料是指在晶圆上形成有引出管脚和钝化保护壳的独立芯片过程中用到的各类材料和工具,主要包含基板、引线框架、键合丝、陶瓷封装材料、封装树脂、粘晶材料等。




封装基板作为芯片封装核心材料,一方面能够保护、固定、支撑芯片,增强芯片导热散热性能,保证芯片不受物理损坏,另一方面封装基板的上层与芯片相连,下层和印刷电路板相连,以实现电气和物理连接、功率分配、信号分配,以及沟通芯片内部与外部电路等功能。
随着封装技术向多引脚、窄间距、小型化的趋势发展,封装基板逐渐取代传统引线框架成为主流封装材料。

全球市场规模 100 亿美元,中国 100 亿元。

无机基板由各种无机陶瓷制成,耐热性好、布线较易且尺寸稳定,但成本高、材料毒性,逐渐被有机基板和复合基板取代,主要应用于对可靠性要求较高的领域,如军工产业。
有机基板由有机树脂、环氧树脂等有机材料制成,介电常数较低且易加工,适用于导热性要求不高的高频信号传输,可分为刚性和柔性两种,刚性应用于基带芯片、应用处理器芯片、功率放人器芯片、数字模块芯片等领域,柔性应用于晶体管液晶显示器芯片等领域。
复合基板则是根据不同需求的特性来复合不同有机、无机材料。

与 PCB 工艺类似但技术难度更高,封装基板工艺分为减成法、加成法、半加成法等三大类。
加成法以化学镀铜的方法在胶板上镀出铜线路图形,形成以化学镀铜层为线路的印制板,主要用于制造廉价的双面板。
半加成法采用覆铜板制作印制线路板,让通孔中形成铜连接层,将双层或多层板之间的线路连接起来。
减成法在覆铜板上印制图形后,将图形部分保护起来,再将印有抗蚀膜的多余铜层腐蚀掉,以减掉铜层的方法形成印制线路。

全球中国台湾、韩国、日本三地占据90%份额,全球前十大封装基板厂商占据 80%。


中国大陆深南电路、珠海越亚、兴森科技、丹邦科技等。
96. 封装材料:引线框架、键合丝、陶瓷封装、芯片粘结材料等
引线框架是一种借助于键合丝实现芯片内部电路引出端与外部电路(PCB)的电气连接,形成电气回路的关键结构件,类型有 TO、DIP、SIP、SOP、SSOP、QFP、QFN、SOD、SOT 等,主要用模具冲压法和蚀刻法进行生产,国内康强电子等。

键合丝是用来焊接连接芯片与支架,承担着芯片与外界之间关键的电连接功能,根据应用领域以及需求的不同,可以选择金、银、铜、铝各种不同的金属复合丝,全球市场规模 35 亿美元,中国 45 亿元,全球日本贺利氏、田中贵金属、新日铁等,中国康强电子等。

陶瓷封装材料用于承载电子元器件的机械支撑、环境密封和散热等功能,耐湿性好,良好的线膨胀率和热导率,在电热机械等方面性能极其稳定,但是加工成本高,具有较高的脆性,技术路线 BeO→Al2O3→AIN,全球市场规模 25 亿美元,中国 35 亿元,全球日本京瓷、住友化学、NTK 公司等,中国三环集团等。

芯片粘结材料是采用粘结技术实现管芯与底座或封装基板连接的材料,在物理
化学性能上要满足机械强度高、化学性能稳定、导电导热、低固化温度和可操
作性强的要求,包括银浆粘接技术、低熔点玻璃粘接技术、导电胶粘接技术、环氧树脂粘接技术、共晶焊技术,环氧树脂是应用比较广泛的粘结材料,全球市场规模 8 亿美元,中国 25 亿元,飞凯材料、联瑞新材、宏昌电子等。

从行业竞争格局看,全球半导体材料产业依然由日、美、台、韩、德等国家占据绝对主导,国产半导体材料的销售规模占全球比重不到 5%。
半导体材料行业细分领域众多,技术上存在较大差异,因此各个子行业龙头各不相同。


美国科锐 Cree 成立于1987年,1993年上市,2018 年以 3.5 亿欧元收购英飞凌 RF 部门,全球 GaN on SiC 龙头,全球最大的 GaN 射频器件供应商,2018 年营收 14.9 亿美元。


1957年成立,1977 年进入半导体光刻胶业务,2017 年与比利时 IMEC 微电子研究所成立 EUV RMQC 光刻胶制备和认证中心。

美国空气化工 Air Products:电子特气龙头
美国空气化工核心业务是工业气体以及相关设备,1987 年进入中国在深圳蛇口设立气体工厂,是西方气体公司在中国成立的第一家合资企业。

1865 年成立,是全球最大的化工公司,也是全球主要的半导体材料制造商之一,半导体材料产品主要包括抛光材料、超净高纯试剂、电镀液等。

卡博特微电子 Cabot Microelectronics 是全球第一大抛光液和第二大抛光垫供应商,2004 年与中国蓝星(集团)公司成立了气相金属氧化物合资企业。

日本日矿金属:靶材龙头

日本揖斐电(IBIDEN)创立于 1912 年,电子板块主要从事印刷电路板(PCB)、封装衬底、PCB 设计,在 IC 封装基板方面,CavityBGA、FCPGA 封装基板占全球 40%的份额。

第一梯队:靶材、封装基板、CMP 抛光材料、湿电子化学品,引线框等部分封装材料,部分产品技术标准达到全球一流水平,本土产线已实现中大批量供货。
第二梯队:电子气体、硅片、化合物半导体、掩模版,个别产品技术标准达到全球一流水平,本土产线已小批量供货或具备较大战略意义。
第三梯队:光刻胶,技术和全球一流水平存在较大差距,目前基本未实现批量供货。



晶圆材料:群雄混战,龙头未显


北京科华成立于 2004 年 8 月,I 线365nm光刻胶产能 500 吨/年、KrF 248nm 光刻胶产能10 吨/年,ArF 193nm 干法光刻胶中试产品完成测试,EUV 13.5nm 光刻胶完成关键材料设计、制备和合成工艺研究、配方组成和制备,与国际先进水平只差一代。

1999 年成立于广东省佛山市南海区里水镇,主营工业气体生产,以氟碳类气体见长,2017 年 Ar/F/Ne、Kr/Ne、Ar/Ne 和 Kr/F/Ne 等 4 种混合气通过全球最大的光刻机 ASML 产品认证,中国第一,全球前四,2019年登陆科创板。

目前国内生产规模最大、品种最齐全、配套性最强的超高纯湿电子化学品专业集成服务提供商,建有年产 8 万吨的超高纯湿电子化学品生产基地,硝酸、氢氟酸、氨水等细分产品达到 G4、G5 行业水平。

安集微电子2006年成立于上海,2019年科创板上市,主要产品为化学机械抛光液、清洗液、光阻去除液、抛光垫等,抛光液覆盖 130nm~28nm,进入 16-10nm 产品研发阶段。

江丰电子主营高纯溅射靶材的研发、生产和销售,主要有四种:铝、钛、钽、钨钛靶,应用于半导体、平面显示以及太阳能等,在14/16 纳米技术节点实现批量供货,完成国家 02 重大专项(300mm 硅片工艺用Al、Ti、Ta 靶材制造技术研发与产业化)项目验收。

PCB 、封装基板、电子装联三大业务,硅麦克风微机电系统封装基板全球市场占有率超过 30%,公司已授权专利 223 项,人才数量达1194 人。

最后一张图总结
----------------------- END-----------------------
是说芯语转载,欢迎关注分享

