“是说芯语”已陪伴您1763天
汽车电动化、智能化、网联化加速重塑汽车电子电气架构。随着国内汽车品牌厂商特别是新能源汽车品牌厂商的逐步崛起,将为国内车规级 MCU 厂商带来长远的发展支撑。
作者:Joey
编辑:Melody
来自芯八哥第489篇原创文章。
本文共4975字,预估阅读时间15分钟
MCU是汽车电子控制单元(ECU)的核心组成,起到执行运算和控制的关键作用,在汽车电子中应用广泛。
汽车MCU由国外大厂垄断,国内出货超千万颗的企业越来越多
市场规模方面,受益于全球汽车市场的庞大规模以及汽车向电动化、智能化、网联化发展,全球车规级 MCU 市场规模持续增长。
根据IC Insights的数据,2021年车用MCU市场规模达76亿美元,创历史新高。据其预测未来4年将保持11%的年复合增长率,到2025年市场规模有望达到116亿美元;从中国市场来看,随着近年来我国汽车“三化”进程加速,带动我国汽车MCU 市场规模也在持续增长。据Omdia的数据,2022年中国 MCU市场规模约为 82 亿美元,其中车用MCU占比为 31.6%,金额约为25.91亿美元。
作为被广泛使用的控制芯片,MCU可以应用于动力总成、ADAS、网络互连、底盘安全、信息娱乐以及车身电子六大功能域。根据Strategy Analytics数据,传统燃油车中MCU 占汽车芯片的价值占比最高,约为23%。而在纯电动车型中,MCU 占汽车芯片的价值占比约为11%,仅次于功率半导体。
不过,由于汽车时常暴露高温、高湿、高压环境中,要求MCU最高可承受温度区间达-40℃-150℃且产品寿命需达15年及以上,特别是在动力、刹车灯等高安全需求领域MCU都需严格符合AEC-Q100、ISO26262、IAFT16949相应车规标准,对MCU设计、制造、封测全流程提出了严苛要求。因此高技术和进入壁垒造成汽车MCU市场被来自半导体和汽车工业发达的美日欧企业高度垄断。
根据Omdia的数据,全球汽车MCU市场目前主要由恩智浦、微芯、瑞萨、意法、英飞凌等所主导。其中,瑞萨电子在发展过程中与日本知名车企本田、丰田等形成密切合作,目前市场份额最高,达到了30%;恩智浦在2015年收购飞思卡尔之后强化汽车领域,车用MCU实力大幅提升,目前占比为26%,排名第二;英飞凌在收购赛普拉斯后,完善了汽车电子MCU产品线,目前市场份额为19%,排名第三。
资料来源:Omdia
具体来看,瑞萨于2003 年成立,其MCU产品主要RX、RL78、RH850家族内核,产品可以广泛应用于ADAS 和自动驾驶、汽车车身、底盘和安全性、信息娱乐系统等领域;恩智浦在ADAS、下一代电动汽车以及跨物联网、移动设备和汽车生态系统的安全连接等关键领域具有市场领导地位,主要客户包括博世、大陆奔驰、宝马、大众、特斯拉、福特、蔚来等;英飞凌的MCU产品主要基于ARM Cortex和TriCore内核开发,应用领域主要为汽车安全、动力控制、ADAS、底盘控制等领域,主要客户包含博世、大陆、现代、比亚迪等;意法半导体MCU产品线丰富,主打产品STM32产品家族不断迭代丰富,至今其具备18条产品线,产品型号已达1201种,主要客户有博世、mobileye、大陆、特斯拉等;微芯MCU以8 位为主,2016年收购阿特梅尔(Atmel)后拓宽32 位MCU产品线。目前公司MCU产品型号超1000种,其32位MCU采用了ARM Cortex-MO+/M4/M4F/M23/M7和MIPS内核,能为工业、消费和汽车等全球12万多家客户提供服务。
资料来源:芯八哥整理
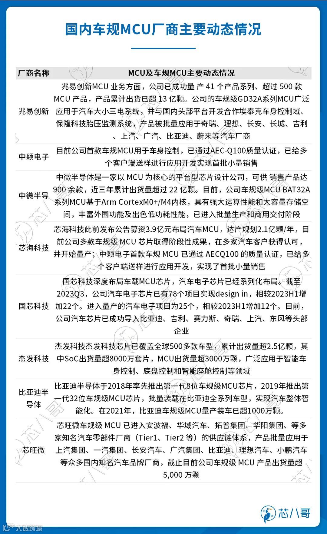
尽管中国汽车产销总量已经连续14年稳居全球第一,并且新能源汽车的产销量已经连续8年位居全球第一,但在车规级 MCU领域,根据 IC Insights的数据,目前我国国产化率依然很低,在2021年自给率不足 5%。不过,随着国家产业政策的大力扶持以及汽车芯片国产化的逐步推进,国内已经有兆易创新、中颖电子、中微半导、芯海科技、国芯科技、杰发科技、比亚迪半导体、芯旺微等厂商在车规级 MCU领域进行积极布局。
资料来源:芯八哥整理
具体来看,杰发科技杰发科技芯片已覆盖全球500多款车型,累计出货量超2.5亿颗,其中SoC出货量超8000万套片,MCU出货量超3000万颗,广泛应用于智能车身控制、底盘控制和智能座舱控制等领域;芯旺微车规级 MCU 已进入安波福、华域汽车、拓普集团、华阳集团、等多家知名汽车零部件厂商(Tier1、Tier2 等)的供应链体系,产品批量应用于上汽集团、一汽集团、长安汽车、广汽集团、比亚迪、理想汽车、小鹏汽车等众多国内知名汽车品牌厂商,截止目前公司车规级 MCU 产品出货量超 5,000 万颗;比亚迪半导体于2018年率先推出第一代8位车规级MCU芯片,2019年推出第一代32位车规级MCU芯片,批量装载在比亚迪全系列车型,实现汽车整体智能化。在2021年,比亚迪车规级MCU量产装车已超1000万颗。
资料来源:芯八哥整理
国际厂商业绩增速开始放缓,国内厂商业绩承压较大
从财务情况来看,不同于上半年汽车MCU的紧缺,在2023Q3季度,受消费电子、工业、物联网等市场的拖累,全球前五大MCU厂商业绩增速开始放缓,部分厂商已经出现业绩同比/环比下滑的情况。
国际车规MCU厂商2023Q3及前三季度业绩情况
资料来源:芯八哥整理
具体来看,瑞萨电子在Q3的营收为25.57亿美元,同比下降2%,环比增长2.89%。净利润为5.08亿美元,同比增长0.83%,环比下滑16.85%。汽车业务方面,公司的销售额同比增长11.7%,达到1,763亿日元,营业利润增加了102亿日元,达到599亿日元,营业利润率增长了2.5个百分点,达到34.0%。公司Q3的前端产能利用率略低于60%。瑞萨电子表示,欧洲地区Tier 1制造商客户在Q4可能会大幅减少库存,公司预计欧洲市场将受到相当大的影响,而对于日本和中国等地区,瑞萨表示预计会有一些增长。整体而言,公司预测第四季度销售额预计为3,580亿日元,同比下降8.5%,较前四分之一季度下降5.6%。2023财年全年业绩预计销售额为1.4658万亿日元,同比下降2.5%,销售毛利率下降0.6个百分点,为56.9%。
恩智浦财报显示,2023年Q3公司营收34.34亿美元,同比下滑0.32%,环比增长4.09%,毛利率58.53%,同比增长0.51%,环比增长0.15%。分下游市场来看,汽车业务在Q3营收为18.9亿美元,同比增长5%,符合指引中值;工业和物联网领域Q3营收为6.07亿美元,同比下降15%;移动设备业务Q3营收为3.77亿美元,同比下降8%,但环比大幅增长33%,说明智能手机业务有所恢复。据恩智浦数据,预计2023全年营收与2022年持平,并预计2024年营收将恢复同比增长。分下游市场来看,23Q4汽车业务同比预计将出现中个位数百分比增长,环比持平。预计Q4内部工厂稼动率在70%低至中的范围,在内部库存正常化之前将保持这一水平。
英飞凌在2023Q3实现营收44.58亿美元,同比增长13.02%,环比下滑0.75%。净利润为9.06亿美元,同比增长60.74%,环比增长0.73%。2023前三季度公司实现营收为132.5 6亿美元,同比增长20.69%。实现净利润为29.99亿美元,同比增长65.10%。公司指出,2023财年第四季度展望预计营收约为40亿欧元,在此基础上,利润率预计将达到25%左右。2023财年全年预计全年营收当162亿欧元,预计利润率约27%。英飞凌在第三季度业绩表现强劲,基于Q2公司拥有320亿欧元的订单积压,依然不变的是超过一半是汽车订单,大约三分之二的订单在未来12个月内交付。总而言之,MCU和高压半导体等几个产品类别仍然相当紧张,而传统汽车业务的已经恢复到正常化状态。另一方面,对于微控制器,英飞凌预计紧张将持续整年。
意法半导体第三季度净营收44.3亿美元,同比增长2.55%,环比增长2.31%。而净利润为10.9亿美元,环比增长8.89%,同比下滑0.82%。公司收入表现主要受到汽车业务持续增长的推动,但部分被个人电子产品收入下降抵消。23Q3季度末库存为28.7亿美元,相比去年同期库存金额增长20.6%,23Q3库存周转天数为114天,环比下降12天,同比增加18天。展望第四季度业务,从中位数看,净营收预计43.0亿美元,同比和环比下降约3%;按照四季度展望的中位数测算,2023年全年营收约173亿美元,同比增长7.3%,毛利率约48.1%。意法半导体在23Q4中国工业市场的MCU需求不及预期,MCU的交货周期和产能利用率已恢复正常,工业市场的订单能见度较低。预计2024年汽车行业的前景非常乐观,每个季度都将有同比增长,拥有较为明确的订单可见度,预计到2025年公司汽车领域的订单覆盖率将达到80%。
国内市场方面,整体来看,由于我国兆易创新、中颖电子、四维图新、国芯科技、芯海科技、中微半导等MCU厂商目前主要以家电、消费电子、物联网等市场为主,车规MCU芯片暂时出货占比较小,因此在Q3季度受行情不景气的影响较大,普遍业绩表现都不是很好,尤其是2023前三季度利润和去年同期相比下滑幅度都在60%以上,而四维图新、国芯科技、芯海科技、中微半导四家企业净利润已经出现亏损。
国内车规MCU厂商2023Q3及前三季度业绩情况
资料来源:芯八哥整理
具体来看,芯海科技3Q23实现营收为1.26亿元,环比增长31.15%,同比下滑14.80%;前三季度净亏损8810.68万元。公司表示,Q3业绩下滑主要系宏观经济及半导体周期下行、行业客户去库存压力、终端市场需求疲软所致;中颖电子公司3Q23实现2.94亿元,同比下滑 16.95%,环比下滑13.46%。归母净利润0.14亿元,统计下滑74.76%,环比下滑72.90%。公司表示,由于三季度家电MCU需求较弱,公司存货仍有所增加,预计四季度库存仍处于较高水平;中微半导Q3实现营收为1.76亿元,同比增长87.35%,环比增长12.08%。净亏损为3,246.81万元,同比下滑226.59%,环比下滑97.84%。公司表示,在Q3公司出货量延续增长态势,单季度出货量突破 4.7 亿颗,实现了进一步增加。本年度累计出货约 12 亿颗,已经超过上年度全年约 11 亿颗的出货量,但由于库存成本较高和去库存、占市场的销售策略影响,产品单价下降致毛利率大幅下降,营业收入总额仍不及历史同期。
“三化”趋势下,车规MCU未来有望迎来量价齐升
汽车电动化、智能化、网联化加速重塑汽车电子电气架构。“三电”系统、众多ADAS传感器及信号链路、网联系统、信息安全功能系统和ECU的引入带来汽车MCU量价齐升。
按照总线位数的不同,汽车 MCU 主要可以又分为8、16、32 位三种。
其中8 位 MCU主要应用于车体的各个次系统,包括风扇控制、空调控制、雨刷、天窗、车窗升降、低阶仪表板、集线盒、座椅控制、门控模块等较低阶的控制功能;16 位MCU主要应用为动力传动系统,如引擎控制、齿轮与离合器控制和电子式涡轮系统、扭力分散控制和电子帮辅、电子刹车等;而32位 MCU主要应用包括仪表板控制、车身控制、多媒体信息系、驾驶辅助系统、电子稳定程序等安全功能等领域。
资料来源:芯八哥整理
从使用量来看,目前单车MCU用量从传统燃油车70颗左右用量到现在新能源车MCU用量已经上升到300颗左右不等,并且随着车辆智能化的水平的发展数量不断增长。而从价格来看,随着汽车电子电控功能日趋复杂,32位高阶MCU占比不断提升,带动了MCU的平均售价和销售额也在不断上涨。
根据Omdia数据,2021年8位、16位、32位MCU在汽车MCU领域销量占比分别为19%、36%和45%,销售额占比分别为7%、22%和71%。由于汽车MCU性能和车规稳定性、安全性要求高于其他MCU,因此8位、16位、32位MCU单价分别为0.9、1.4和3.5美元,显著高于全球MCU均价0.64美元。随着未来新能源汽车的发展,预计2021-2026年32位MCU市场规模CAGR将保持12%,远高于同期8位MCU的2%以及16位MCU10%的增速。
从具体应用来看,MCU广泛应用于汽车的信息娱乐、辅助驾驶、动力总成、底盘与安全、车身与舒适、混合/纯电动力系统等领域。根据Omdia预测,至2026年混合动力/纯电动力电驱系统MCU和ADAS系统MCU市场复合增长率分别为22.2%和19.5%,远超其他主要应用。其中电驱系统MCU占比将从2021年的15.5%增长至25%,超过车身成为第一大汽车MCU应用领域;而ADAS系统超过底盘和安全,成为第三大汽车MCU应用领域。
未来,在汽车电动化、智能化、网联化渗透率不断提升的背景下,预计未来MCU将迎来非常好的发展机遇。
MCU 在汽车中的应用
资料来源:芯旺微
在智能化领域,智能座舱的多数电子设备需要配置 MCU 实现相应的运算和控制功能,其广阔的前景将带动 MCU 需求增长。此外,MCU 在 L1 至 L2 级的高级辅助驾驶中应用广泛。当前我国正处于 L2 至 L3 级的过渡阶段,随着自动驾驶等级的提升, MCU面临的数据更加复杂,未来集成 AI 模 块和具备高处理能力的高阶 MCU 将会在高级自动驾驶中得到应用;在电动化领域,新能源 汽车的“三电”系统将带动 MCU 的增量需求,如在新能源汽车的电池系统中,MCU 用于电池模组的分布式管理。在电驱系统中,MCU 用于逆变器实现直流电向交流电转换。在电控系统中,MCU 用于电池管理系统(BMS)进行温度控 制和充放电管理,用于整车控制器(VCU)中实现命令传输、任务调度、和能 量管理。因此,MCU 在汽车电动化趋势下的应用前景可观;在网联化领域,车联网系统一般由主机、T-BOX、手机 APP 和后台系统四部分组成。以T-BOX 为例,其内部集成 GPS、外部通信接口、MCU、移动通信单元、存储器等功 能模块,而车联网的快速发展将有利于 MCU 的需求提升。
国外 MCU 厂商在车规级 MCU 领域市场占有率较高与其背后日系、欧系、美系汽车品牌厂商在全球汽车产业链中的重要地位密切相关。随着国内汽车品牌厂商特别是新能源汽车品牌厂商的逐步崛起,将为国内车规级 MCU 厂商带来长远的发展支撑。
不过,需要注意的是,车规级MCU进入汽车前装市场的门槛较高,需要通过AEC-Q100、ISO 26262、IATF16949等一系列要求较为严格的安全验证才有资格供给下游整车厂商供货。即使通过后,整车厂商通常还需要对汽车MCU厂商进行数月甚至一年以上时间的路测,才能批量装车。因此,这对车规级 MCU厂商的技术、资金及供应链的整合能力提出了非常高的要求。
好消息是,一旦这些车规级 MCU产品获得下游整车厂商的认可,在供货稳定的情况下,将会形成较强的合作粘性。此外,由于整车厂商更换产品的成本高、风险大,因此车规级 MCU 领域的先进入者将形成一定的先发优势,从而对车规级 MCU 领域的后来者形成较强的客户壁垒。
加入“中国IC独角兽联盟”,请点击进入
是说芯语转载,欢迎关注分享


